
第一作者:刘钰、王旭春、李晓东
通讯作者:陈金星、殷亚东
通讯单位:苏州大学功能纳米与软物质研究院
论文DOI:https://doi.org/10.1038/s41467-024-53774-5
在全球塑料污染问题日益严峻的背景下,塑料回收技术的研究与创新显得尤为重要。近日,苏州大学功能纳米与软物质材料研究所(FUNSOM)的陈金星教授和加州大学河滨分校的殷亚东教授合作,在《Nature Communications》上发表了一项突破性研究成果,开发了一种全新的单原子催化剂合成策略。这种催化剂能够高效地将废弃聚酯塑料转化为高价值化学品,为塑料回收和可持续化学工业开辟了新的道路。
金属氧化物纳米结构因其独特的物理化学性质,在催化、能源转换和生物医学等领域展现出巨大的应用潜力。特别是,单杂原子掺杂的金属氧化物因其在原子尺度上的独特结构,展现出优异的催化性能。然而,实现高浓度杂原子的均匀掺杂是一项挑战。传统的合成方法往往需要苛刻的条件,如高温,并且容易受到氧气和湿度的影响,限制了其大规模化生产。
本工作专注于二氧化钛(TiO2)这一典型的金属氧化物材料,成功开发了一种创新的二乙二醇辅助合成策略,精确制备了一系列M1-TiO2纳米结构。这一方法不仅覆盖了15种不同的一元M1-TiO2纳米结构,还包含了两种二元和三元掺杂M1-TiO2纳米结构。该合成策略成功的关键在于二乙二醇的独特作用,它通过降低杂原子的水解活性来实现动力学控制,同时引入短程有序结构以释放与杂原子掺杂相关的晶格失配自由能,实现热力学控制。制备出的M1-TiO2纳米结构因其独特的M-O-Ti结构单元,在光致变色-光热催化性能方面表现出色,特别是在废弃聚酯塑料的回收利用方面显示出显著的效果。以Fe1-TiO2纳米催化剂为例,其光热催化回收活性是未掺杂TiO2的9.5倍,这一显著的性能提升,突显了M1-TiO2纳米结构在推动可持续和高效聚酯回收过程中的巨大潜力。

图1 二乙二醇(DEG)辅助合成Fe1-TiO2纳米结构。
本工作以Fe1-TiO2纳米结构的研究为例,详细阐述了合成过程。首先通过将FeCl3和TiCl4直接与二乙二醇混合,加热至220 °C保持3小时,成功制备出Fe1-TiO2纳米结构。这种合成方法的优势在于能够抵抗空气和湿度的影响,适合于大规模生产(图1b)。透射电子显微镜(TEM)图像显示了Fe1-TiO2纳米结构的典型形貌,元素图谱证明了O、Ti和Fe元素的均匀分布(图1c)。基于高分辨率透射电子显微镜(HRTEM)图像的几何相位分析(GPA)结果表明,非晶区域显示出最大的应变,而在晶体区域中,晶格应变相对较小(低于3.5%)(图1f和g)。进一步利用电子能量损失光谱(EELS)分析揭示,Fe1-TiO2纳米结构的表面相较于其内核拥有更多的缺陷(图1h和i)。

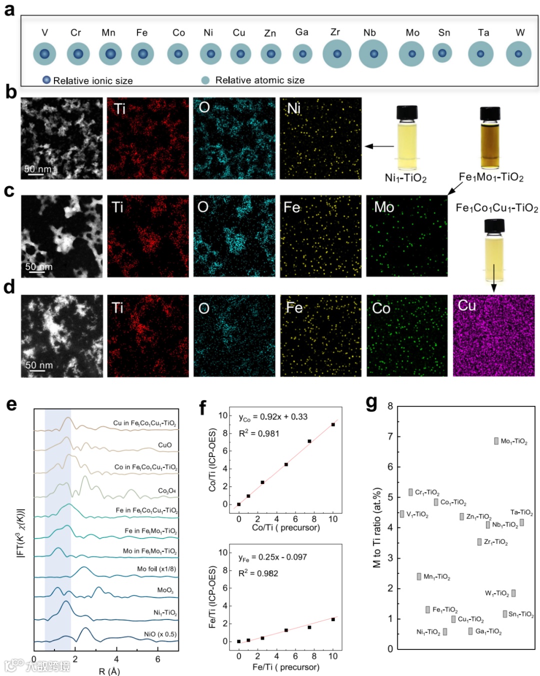
X射线吸收近边结构(XANES)分析深入揭示了Fe1-TiO2纳米结构中Ti位点的电子状态。与通过相同方法制备的TiO2纳米结构相比,Fe1-TiO2的白线强度减弱,表明Fe1-TiO2中Ti原子的未占据轨道较多,且Ti原子的阈值能量低于TiO2,表明其价态较低(图2a)。XANES分析进一步揭示Fe1-TiO2纳米结构Fe吸收边的阈值能量位于Fe2O3和Fe箔之间,表明其价态介于0价和3价之间(图2b)。EXAFS分析表明在Fe1-TiO2中观察到的孤立峰位于1.58 Å附近,归于Fe-O散射路径,类似于Fe2O3和Fe3O4。值得注意的是,在Fe1-TiO2中,不存在Fe–(O)–Fe散射路径,表明Fe在TiO2基底中原子级分散(图2c)。当FeCl3的投料比高达25.00 at.%时,通过电感耦合等离子体发射光谱(ICP-OES)测量的产品中Fe原子比例增加至3.87 at.%,但Fe原子仍然以单原子形式存在。
为了进一步验证单原子特性,对Fe K边的EXAFS光谱进行了小波变换(WT)。在Fe1-TiO2中,k = 4.59 Å–1和R = 1.57 Å处只存在一个特征峰。而不存在任何M-(O)-M散射路径(图2d)。这一发现表明,掺杂原子在TiO2基底中实现了原子级的分散,没有形成氧化物团簇或颗粒。这为Fe1-TiO2结构中Fe的原子级分散提供了有力证据。拟合结果表明,Fe1-TiO2中的Fe与大约3.33个氧原子配位,Fe与其邻近氧原子之间的原子间距离为2.08 Å。这种不饱和配位环境会影响其催化性能。

动力学分析揭示了二乙二醇通过钝化Mhetero原子的水解活性,有效地调节了Mhetero和Ti前驱体的水解速率,确保了Mhetero-O和Ti-O结构单元的同步形成,并促进了Mhetero原子在TiO2中的均匀分散(图3d和e)。从热力学角度来看,缺陷的引入增加了原子排列的无序性,进而改变周围原子的振动频率,导致组分和振动熵发生变化,增加了晶体熵,从而增强了晶体的热力学稳定性(图3e)。因此,二乙二醇的引入有助于将TiO2长程有序结构转变为短程有序结构,释放了由Mhetero原子掺杂引起的晶格失配自由能。

该策略不仅成功合成了15种不同的单原子掺杂M1-TiO2纳米结构(M = V, Cr, Mn, Fe, Co, Ni, Cu, Zn, Ga, Zr, Nb, Mo, Sn, Ta, W),还扩展到Fe1Mo1-TiO2和Fe1Co1Cu1-TiO2等多原子掺杂体系(图4a-d)。通过XAFS和XANES数据分析,确认了在Ni1-TiO2、Fe1Mo1-TiO2和Fe1Co1Cu1-TiO2这些代表性样品中,掺杂原子仅存在M-O-Ti散射路径,而不存在任何M-(O)-M散射路径(图4e)。这一发现表明,掺杂原子在TiO2基底中实现了原子级的分散,没有形成团簇或颗粒。

本工作进一步对比了TiO2和Fe1-TiO2纳米结构的光致变色特性,并对比了两者的性能。研究发现,在UV光照射下,Fe1-TiO2纳米结构溶液的颜色变化速度明显快于TiO2,显示出更强的光致变色能力。在全光谱阳光照射下,Fe1-TiO2表现出显著的光热转换性能,能在30分钟内迅速升温至190 °C,这对于提高光热催化聚酯回收效率至关重要。进一步的光热催化性能研究表明Fe1-TiO2表现出优异的催化性能,190°C反应15 min,PET转化率达到100%,BHET产率也达到了95.1%(图5b)。此外,Fe1-TiO2催化剂在多种聚酯材料的回收中表现出色,包括原始PET、包装膜、瓶子、含染料的午餐盒、多循环回收废物以及来自太湖的废弃瓶子(图5f)。Fe1-TiO2催化剂在长达25小时的测试中活性未显著下降,表现出优异的稳定性。这一成果不仅在科学上具有创新性,而且在解决塑料污染这一全球性问题上具有实际应用价值,还为塑料的可持续利用提供了新的思路。
这项研究开发的单原子催化剂不仅在科学上具有创新性,而且在解决塑料污染这一全球性问题上具有实际应用价值。通过精确控制单原子的掺杂,这些催化剂在光热催化聚酯回收方面展现出了卓越的性能,为塑料的可持续利用提供了新的思路。随着进一步的研究和开发,这些催化剂有望在未来的塑料回收和化学工业中发挥重要作用,推动我们朝着更加绿色和可持续的未来迈进。
Liu, Y., Wang, X., Li, X. et al. Universal and scalable synthesis of photochromic single-atom catalysts for plastic recycling. Nat. Commun.15, 9357 (2024).
https://doi.org/10.1038/s41467-024-53774-5
陈金星,苏州大学功能纳米与软物质研究院教授,2013年本科毕业于济南大学高分子材料与工程专业;2018年在中国科学技术大学高分子化学与物理专业获得化学博士学位;博士期间前往美国University of California Riverside (UCR) Yadong Yin教授课题组联合培养;2018年至2021年于Yadong Yin团队从事博士后研究。近年来,主要从事纳米材料可控合成、塑料催化转化与可持续研究,目前以第一/(共同)通讯作者在Nat. Commun.(2篇)、J. Am. Chem. Soc.(4篇)、Matter(2篇)、Angew. Chem. Int. Ed.(5篇)、Acc. Chem. Res.、Nano Lett.(3篇)、ACS Nano(3篇)、Adv. Funct. Mater.等化学、材料领域高水平期刊上发表80余篇学术论文。
欢迎关注我们,订阅更多最新消息
“邃瞳科学云”推出专业的自然科学直播服务啦!不仅直播团队专业,直播画面出色,而且传播渠道多,宣传效果佳。
“邃瞳科学云"平台正在收集、整理各类学术会议信息,欢迎学会、期刊、会议组织方择优在邃瞳平台上进行线上直播,希望藉此帮助广大科研人员跨越时空的限制,实现自由、畅通地交流互动。欢迎老师同学们提供会议信息(会有礼品赠送),学会、期刊、会议组织方商谈合作,均请联系18612651915(微信同)。
投稿、荐稿、爆料:Editor@scisight.cn