
第一作者:杨茜
通讯作者:童鑫,王志明
通讯单位:电子科技大学
论文DOI:10.1016/j.apcatb.2025.125132
利用半导体胶体量子点构建高效太阳能-氢能转换的光电化学(PEC)体系是实现未来全球碳中和的有效途径之一。在本研究中,通过磁性Mn元素掺杂将电子自旋极化成功引入到CuInGaS(CIGS)量子点中,进而实现了高性能的磁场辅助的量子点PEC制氢。实验及理论结果表明,磁性Mn元素掺杂诱导Mn-CIGS量子点内产生了自旋极化,延长了光生载流子寿命,有效促进了光生载流子的分离和转移。此外,得益于外加磁场增强电子自旋极化与抑制载流子非辐射复合的协同效应,Mn-CIGS量子点PEC体系内部的光生载流子分离/转移得到了进一步提升。最终,在1个标准模拟太阳光辐照下(AM 1.5 G, 100 mW/cm2),基于自旋极化的Mn-CIGS量子点所构建的磁场辅助PEC体系展现出高达14.7 mA/cm2的饱和光电流密度。本研究工作为半导体胶体量子点自旋极化特性调控,光生电荷动力学优化以及高效磁场辅助太阳能转换应用提供了全新的思路。
太阳能驱动的光电化学(PEC)电池可直接实现太阳能到清洁氢能源的转化,被视为缓解全球能源危机最具吸引力的途径之一。近年来,半导体胶体量子点凭借其独特的尺寸/组分可调光电特性,被广泛用于修饰宽禁带半导体材料并有效提升PEC太阳能制氢效率,展现出与高性能硅和金属氧化物器件相媲美的潜力。然而,目前性能卓越的量子点PEC系统大多集中于有毒的Pb/Cd类量子点,其高毒性重金属成分将不可避免地造成自然环境和人类健康等问题,从而阻碍了未来可能的大规模商业化发展。在各类环保型量子点中,Ⅰ-Ⅲ-Ⅵ2族CuInGaS(CIGS)量子点因其高消光系数、宽带光吸收特性及易于调节的组分相关能带带隙等诸多突出优势而备受瞩目。然而,在量子点PEC系统反应过程中,半导体量子点内部和表界面形成的丰富缺陷/陷阱态将形成非辐射复合中心,直接影响光生电子空穴对的分离和转移,限制其PEC制氢效率。尽管目前已开发出诸如核壳调控、元素掺杂、表面配体修饰等多种策略以实现更有利的光生电荷动力学,但很少有研究聚焦于量子点及相关光电极中更为微观尺度的本征电子自旋。从本质上讲,PEC系统的性能依赖于半导体光电极内由光激发产生的电子空穴对,这需要综合考虑电子的电荷与自旋。因此,本文通过选取磁性元素掺杂以调控自旋极化,深入理解量子点内部光生电荷动力学并为实现更高效的量子点PEC太阳能转换系统提供了新的思路。
(1) 通过热注入法成功制得磁性Mn元素掺杂的CIGS量子点,同时有效调控了CIGS量子点自旋极化,用于高效PEC制氢。
(2) 实验和理论计算表明,磁性Mn掺杂诱导的自旋极化促进了Mn-CIGS量子点光生载流子分离与转移。此外,得益于磁场存在时的自旋极化增强效应与载流子非辐射复合抑制协同作用,进一步提升了量子点PEC体系中光生载流子的分离转移。
(3) 在1个标准太阳光辐照下(AM 1.5G,100 mW/cm2),所构建的磁场辅助量子点PEC体系展现出14.7 mA/cm2的饱和光电流密度及125.7 μmol cm-2 h-1的PEC产氢速率,打破了目前环保型胶体量子点PEC系统的最高记录。
(4) 本研究揭示了量子点电子自旋极化调控实现高效PEC太阳能转换制氢的作用机制,有望助力推动未来“绿色”、低成本、高性能的各类PEC应用。
图1a为热注入法合成CIGS和Mn-CIGS量子点的合成示意图。XRD、TEM、XPS和ICP-MS证实了四元合金CIGS量子点的成功制备和Mn元素的成功掺杂。
图1. 量子点合成示意图、形貌及物相表征
随后,对所合成量子点的自旋极化、磁性、光学性能及载流子动力学做了进一步分析。EPR呈现了与Mn2+离子的核自旋与电子自旋相符的六重超精细分裂峰,进一步证实了磁性Mn掺杂CIGS量子点可以引入自旋极化(图2a)。与此同时,磁性Mn元素掺杂后的Mn-CIGS量子点的磁滞曲线呈现出显著的铁磁性(图2b)。通过对量子点进行UV-vis及稳态PL测试进一步研究了其光学性能,其微乎其微的变化表明Mn掺杂未明显改变其光吸收与PL发射特性。结合瞬态PL衰减曲线(图2d)及瞬态吸收光谱(图2e-f)结果,表明磁性Mn掺杂明显延长了量子点光生载流子寿命。
图2. 量子点自旋极化、磁性、光学性能及载流子动力学分析
用所合成量子点修饰TiO2光电极并以此构建典型的三电极系统以评估其PEC制氢性能。结果表明,相对于未掺杂的CIGS 量子点PEC器件,在1个模拟太阳光照射下(AM 1.5 G,100 mW cm-2),Mn-CIGS量子点PEC器件在1.0 V(vs. RHE)的饱和光电流达到了10.5 mA cm-2,且2 h内展现出更高的稳定性(67.3%)及产氢速率(99.1 μmol cm-2 h-1)。IPCE及EIS结果(图3d-e)证实了Mn-CIGS量子点PEC系统具有更高的光电转换效率及更快的反应动力学。
图3. 量子点PEC制氢性能评估
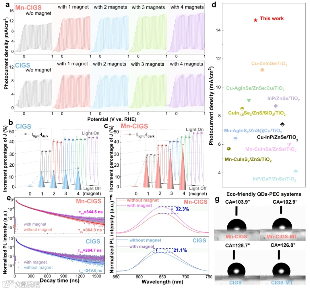
进一步构建了磁场辅助量子点PEC系统并测试了相关性能,结果表明,较传统量子点PEC系统,磁场辅助PEC系统的饱和光电流密度性能均显著提升,然而Mn-CIGS量子点PEC系统在同等磁场强度下展现出更大幅度的提升(39.1%),且产氢速率提升至125.7 μmol cm-2 h-1,打破了目前环保型量子点PEC制氢最高记录。通过深入探究磁场对表面吸附、光吸收能力、电荷行为等因素的影响,表明磁场并未改变其量子点光电极的表面亲疏水性及光吸收能力,但有效抑制了其内部载流子的非辐射复合,从而提升了PEC性能。
图4. 磁场辅助量子点PEC体系性能测试及机理研究
最后,采用DFT计算验证和研究了量子点自旋极化,证实了Mn-CIGS量子点内电子自旋极化特性及磁性变化。在磁场辅助下,Mn-CIGS量子点自旋极化电子数量大幅增加,促进了量子点光阳极中光生载流子的分离转移。同时,由于自旋极化电子的存在,基于Mn-CIGS量子点光阳极内光生电荷运动路径发生改变,使得载流子复合受到更有效的抑制,从而改善其PEC效率。
图5. 理论计算及机理研究
本研究提出利用磁性Mn掺杂调控环保型CIGS量子点自旋极化内禀特性,并协同外部磁场构建了高效太阳能-氢能转换PEC体系。实验与理论结果证实,磁性Mn掺杂后诱导Mn-CIGS量子点内产生了自旋极化并有效促进了光生载流子的分离与转移。此外,磁场辅助下,得益于自旋极化电子与磁场作用力的协同作用进一步优化了PEC性能。最终,在1个标准模拟太阳光照射下(AM 1.5G,100 mW/cm2),所构建的自旋极化量子点磁场辅助PEC体系展现出14.7 mA/cm2的饱和光电流密度,突破目前环保型胶体量子点PEC系统的最高记录。该工作阐明了胶体量子点自旋极化特性调控机制,为实现高效磁场辅助量子点PEC制氢系统提供了新思路,有望助力实现未来“绿色”、低成本且高性能的量子点自旋PEC应用。
Spin-polarized colloidal quantum dots for highly efficient magnetic field-assisted photoelectrochemical solar energy conversion
https://doi.org/10.1016/j.apcatb.2025.125132
杨茜,电子科技大学博士研究生,研究方向为太阳能光化学转化、光电催化合成、半导体材料制备及光电应用,以第一作者在ACS Catal.、Appl. Catal. B.、ACS Appl. Mater. Interfaces上发表多篇研究成果。
童鑫,电子科技大学研究员/博士生导师、四川省特聘专家。长期从事半导体胶体量子点设计制备、物性调控及其能源光电子应用研究。主持国家重点研发计划政府间重点专项、国家自然基金、四川省科技计划项目等多项国家/省部级项目。近年来以第一/通讯作者在国际知名期刊Adv. Energy Mater.、Adv. Funct. Mater.、ACS Nano、ACS Catal.、Appl. Catal. B. 等发表40余篇SCI论文。现担任JCR一区SCI期刊Alexandria Eng. J.副主编、国产期刊Carbon Energy、Electron、Exploration青年编委。
王志明,电子科技大学教授/博士生导师、国家领军人才、美国光学学会会士、英国皇家化学学会会士。长期从事半导体微纳结构制备、表征和器件应用研究,主要聚焦在集成光子、量子科技、柔性电子、再生能源等交叉前沿领域的新材料基础。主持国家重点研发计划重点专项和负责高等学校学科创新引智基地。在Science、Nature Materials、Nature Photonics、Nature Electronics等国际高水平期刊上发表SCI论文700余篇。担任J. Electron. Sci. Technol.主编、Nanoscale Research Letters创刊主编、Nano-Micro Letters共同主编。
欢迎关注我们,订阅更多最新消息
“邃瞳科学云”推出专业的自然科学直播服务啦!不仅直播团队专业,直播画面出色,而且传播渠道多,宣传效果佳。
“邃瞳科学云"平台正在收集、整理各类学术会议信息,欢迎学会、期刊、会议组织方择优在邃瞳平台上进行线上直播,希望藉此帮助广大科研人员跨越时空的限制,实现自由、畅通地交流互动。欢迎老师同学们提供会议信息(会有礼品赠送),学会、期刊、会议组织方商谈合作,均请联系18612651915(微信同)。
投稿、荐稿、爆料:Editor@scisight.cn