
第一作者:曾颖
通讯作者:许飘,赖萃,王紫薇
通讯单位:湖南大学,香港理工大学
论文DOI:10.1002/adfm.202423664
功函数裁剪可以用于改善内置电场的形成,从而获得更高的催化性能。本文通过氧掺杂调控了石墨相氮化碳(g-C3N4)的功函数大小,获得了氧掺杂g-C3N4负载FeOCl(FeOCl-OCN)催化剂。O掺杂降低了g-C3N4的功函数大小,构建了一个从OCN到FeOCl的内置电场(BIEF)。功函数差异(ΔΦ = 3.235 eV)驱动了FeOCl与OCN界面电荷转移,促使电子重新分布,得益于灵活的配位结构,FeOCl结构中Fe(II)/Fe(III)发生重排,获得高活性的铁位点。FeOCl和OCN之间的相互作用增强了其与过氧单硫酸盐(PMS)的结合能力,并减少了关键中间体*O形成的反应能垒,从而促进了单线态氧(1O2)和高价铁氧化物(Fe(IV)=O)的生成。以非自由基为主的FeOCl-OCN/PMS系统实现了100%的磺胺二甲基嘧啶(SMZ)去除(k obs= 0.250 min−1)。
在多种非均相催化剂中,具有可变化学状态的过渡金属基催化剂被认为是高效的PMS活化剂。氯氧化铁(FeOCl)是一种新型的类Fenton催化剂,具有可还原的电子特性和灵活的配位结构(Fe-Cl键,层状结构),其极性面((020)面)上存在大量配位不饱和的Fe,通过调节的Fe(III)/Fe(II)结构以优化Fe(II)/Fe(III)氧化还原循环可以提高其催化活性和选择性。构建异质结构界面可以诱导局部电子的重新分布,从而形成定向内置电场(BIEF)的形成,更重要的是调控材料的功函数可构建强大而稳定的BIEF。因此,通过精心裁剪载体材料的功函数增强BIEF,以诱导电子流向FeOCl,将有助于其结构中的Fe(II)/Fe(III)的重排。目前,FeOCl基催化剂在PMS-AOPs中的应用被广泛关注,但通过界面调节选择性产生活性物质的潜在机制仍有待阐明。
1. 氧元素掺杂裁剪g-C3N4载体的功函数(Φ),从而在FeOCl-OCN异质结中构建了一个强大的内置电场(BIEF),FeOCl与OCN间大的功函数差(ΔΦ= 3.235 eV)直接驱动了OCN载体中的电子转移至FeOCl,诱导电子在界面的重排。
2. FeOCl具有灵活的Fe-Cl键及易还原的电子特性,在增强的BIEF诱导下,FeOCl-OCN中的Fe(II)含量显著增加,FeOCl中Fe(II)/Fe(III)重排,形成了高活性铁位点。
3. 增强的内置电场不仅促进了反应过程中各中间体在活性铁位点的吸附,还降低了关键中间体*O生成的能量势垒,从而实现了以1O2和Fe(IV)=O为主要活性物质的高效PMS活化。
以尿素和三聚氰酸为前驱体合成了氧掺杂氮化碳(OCN)(图1a),氧元素掺杂使氮化碳形成类似于钟乳石的多孔形貌,并增强了其不成对电子浓度,为FeOCl的锚定提供丰富的位点和官能团。随后,通过煅烧OCN和FeCl3·6H2O制备了一系列FeOCl/g-C3N4催化剂,XRD、(HR-)TEM、EDS-mapping等表征证明了复合材料的成功制备(图1b-g)。
图1 FeOCl-OCN的合成与形貌
高分辨率XPS图谱证明Fe(II)/Fe(III)共存于FeOCl中,Fe(II)的相对含量从52%增加至57.2%,各元素结合能位置发生明显负移(0.9~1.0 eV)(图2a-c)。通过计算OCN(3.763 eV)、CN(4.554 eV)和FeOCl(6.998 eV)的功函数(图2d),发现CN/OCN载体中的电子倾向于迁移至FeOCl,FeOCl/g-C3N4之间存在的强相互作用诱导电子在界面重排,形成了由载体至金属的定向BIEF,这种BIEF改善了FeOCl-OCN的电化学特性(图2e, f)。更重要的是,氧掺杂使氮化碳功函数明显降低,获得了更大的功函数之差(ΔΦ = 3.235 eV),这为OCN到FeOCl的电子迁移与界面电子重分布提供了驱动力,并将进一步促进FeOCl中Fe(II)/Fe(III)的重排。
图2 XPS分析,功函数计算及电化学性能
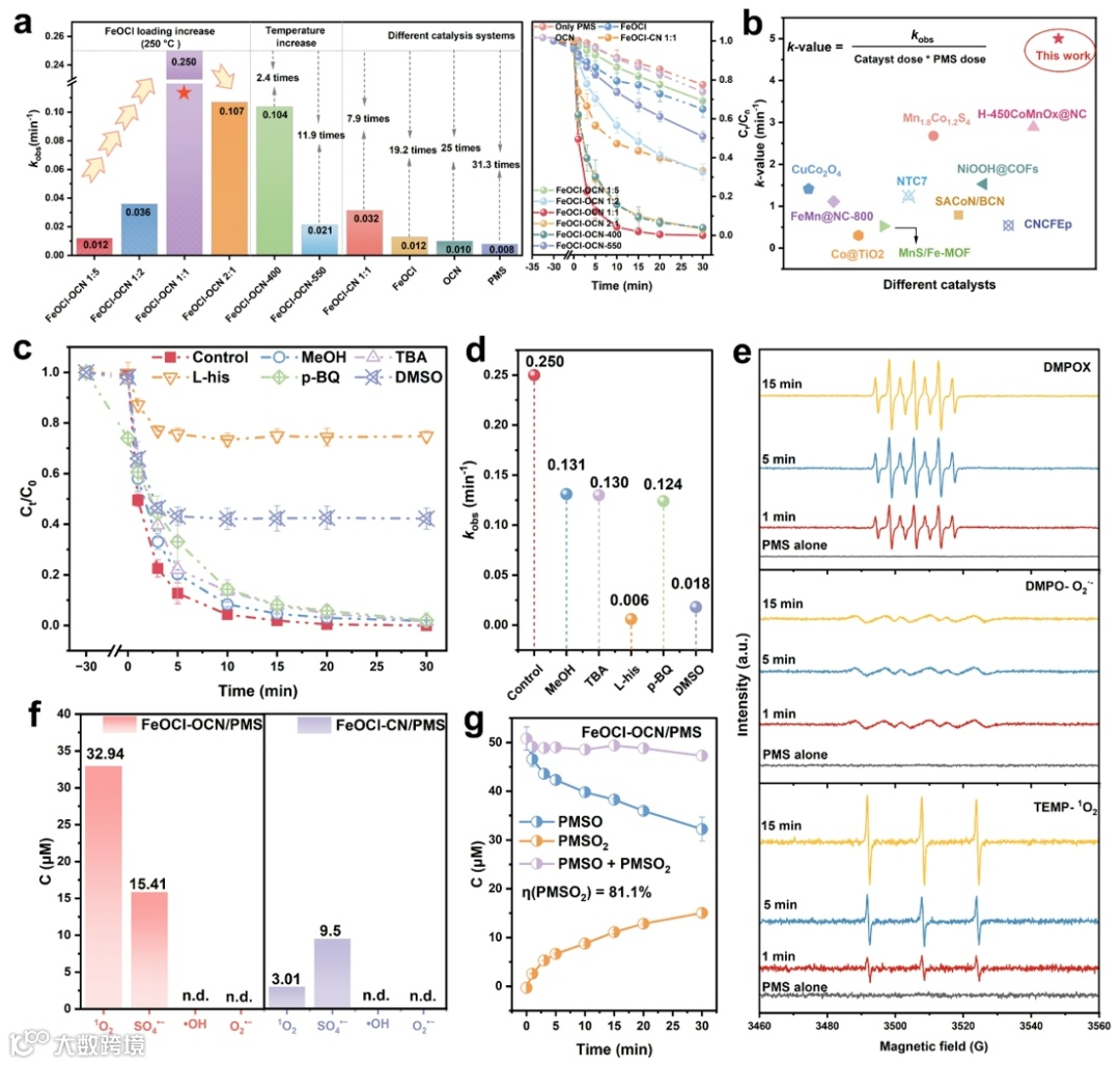
FeOCl-OCN 在1:1的质量比下催化性能最高(kobs = 0.250 min−1),淬灭实验、自由基捕获实验和探针实验发现,在FeOCl-OCN/PMS体系中,各类自由基(SO4•−、•OH、O2•−)的作用可忽略不计,1O2和高价铁氧化物质(Fe(IV/V)═O)为主要的活性物种。金属位点掩蔽实验证明FeOCl极性表面的Fe原子为活性中心,与PMS的相互作用产生了高价金属和1O2。
更重要的是,FeOCl的价态可变,配位结构灵活,具有可调的Fe-Cl键和易还原的电子特性,有助于连续的电子转移,促进Fe(III)/Fe(II)的重排。例如,当客体分子插入FeOCl层间时,约25%的Fe3+被还原为Fe2+,而Fe2+驱动的•OH生成速率比Fe3+驱动的高3-4个数量级。此外,已有研究表明,FeOCl可产生高自旋的Fe(II)位点,使Fe−Cl和Fe−O键被拉长,促进双电子转移,产生高价铁氧化物(Fe(IV/V)═O)。在我们研究中,具有较大ΔΦ的FeOCl-OCN中Fe(II)明显增加(57.2% vs 52.8% for FeOCl-CN,图2a),因此,FeOCl-OCN中1O2的产量比FeOCl-CN体系的高11倍。DMSO显著抑制了SMZ的去除,PMSO被选择性地转化为PMSO2(ɳ=81%),XPS分析发现Fe(II)的相对含量显著降低(51.9%,∆ = 5.3%),说明Fe(II)参与了Fe(IV)=O生成,从而实现了以Fe(IV)=O和1O2为主导的活化路径。
图3 FeOCl-OCN/PMS性能评估及活性物种鉴定
论文进一步对1O2和Fe(IV)=O的生成路径进行了探究。1O2和Fe(IV)=O通常由PMS中的O−H或O−O键裂解触发,其中*O是关键中间体。DFT计算表明PMS在FeOCl-OCN上的吸附能更大,I-t曲线和差分电荷直接证明了从FeOCl-OCN到PMS的电子转移(图4b),表明PMS与FeOCl-OCN之间的有效电荷积累和化学吸附性能,形成了亚稳态PMS复合物(FeOCl-OCN-PMS*),触发了PMS活化。随后,PMS中的Oβ将接受来自Oα的一个电子(H−Oα :: Oβ-SO3−→ H+ + Oα + −Oβ−SO3−),Oα与另一个Oα(邻位上)反应生成1O2(:Oα + :Oα→ 1O2)。DFT计算结果表明*2PMS(−3.942 eV)及1O2(−5.798 eV)的生成均为放热过程(图4d)(≡HSO5− + ≡HSO5−→ 2HSO4− + 1O2),表明该反应过程在热力学上的可行性。同时,FeOCl-OCN上PMS的O−O键延长(1.468 Å,图4b)也会促进O−O键解离形成活性物质。
此外,FeOCl-OCN-PMS*也驱动了Fe(IV)=O的产生。*PMS在催化剂表面的积累使其表面电位不断增加,驱动了类似于阳极氧化的反应过程,使FeOCl中的Fe物种被氧化。通过DFT计算(图4e),*PMS中首先发生O−H键的断裂产生*SO5(−0.262 eV)并释放质子,随后,*SO5中O−O键异裂,伴随双电子转移和O原子转移后形成*O(即Fe(IV)=O)(−5.326 eV),与此同时,如前所述,*O也可参与1O2的生成(*O + *O → 1O2)。重排的Fe(II)/Fe(III)构型可以维持电子在分散的Fe(II)位点上的定位,从而形成一个孤立的环境,以维持其高价态。与FeOCl-CN/PMS相比,FeOCl-OCN/PMS体系的反应能势显著降低(1.437 vs 1.22 eV),表明*O的产生也受益于这种特定的BIEF。
图4 DFT计算及反应机理的探究
各种无机离子和腐殖酸对FeOCl-OCN/PMS体系的影响极小(图5a, b),在多种实际水体中SMZ的去除率保持在96%以上,产生的各种中间产物对水生动植物的毒性明显降低,说明了该体系的高效性及安全性(图5c, d),该非自由基主导的体系对富电子污染物有增强的降解作用(图5e)。最后,FeOCl-OCN/PVDF膜在长达720 min的连续反应下,依然保持了91~98%的污染物去除率(图5g)。
图5 FeOCl-OCN/PMS体系的实际应用潜力
本文制备的氧掺杂g-C3N4负载FeOCl催化剂(FeOCl-OCN),实现了功函数差的调控,增强了FeOCl-OCN异质结中的BIEF。金属-载体界面电子的快速迁移及电子积累驱动了Fe(II)/Fe(III)的重排,使FeOCl-OCN对PMS分子表现出较强的吸附能力,并降低了生成关键反应中间体*O的反应能垒。FeOCl-OCN表现出优异的PMS活化性能,实现了以1O2和Fe(IV)=O为主导的非自由基激活途径,该体系实现了各种污染污染物高效降解。调控功函数差异以获得高活性铁位点这一策略,有望提高FeOCl在催化(光电、类芬顿)、能源(如电池开发)等领域的进一步开发与应用。
Y. Zeng, H. Qin, F. Wu, J. Gao, W. Li, J. Li, S. Wu, P. Xu, C. Lai, Z. Wang, Oxygen Doping Enables Tailored Built-In Electric Fields in FeOCl/g-C3N4 Heterojunctions for Enhanced Peroxymonosulfate Activation. Adv. Funct. Mater. 2025, 2423664.
https://doi.org/10.1002/adfm.202423664
许飘,湖南大学副教授,岳麓学者,博士生导师。入选2021年科睿唯安全球高被引科学家,多次入选全球前2%顶尖科学家职业长期影响力及年度影响力榜单,以第一作者或通讯作者在发表论文40余篇,获国家发明专利授权7项。主持国家自然科学青年基金1项,面上项目1项,湖南省优秀青年基金1项,湖南省“荷尖人才”计划项目1项。
欢迎具有环境、化学、生物、材料、计算等学习背景的学生加入本课题组!
欢迎关注我们,订阅更多最新消息
“邃瞳科学云”推出专业的自然科学直播服务啦!不仅直播团队专业,直播画面出色,而且传播渠道多,宣传效果佳。
“邃瞳科学云"平台正在收集、整理各类学术会议信息,欢迎学会、期刊、会议组织方择优在邃瞳平台上进行线上直播,希望藉此帮助广大科研人员跨越时空的限制,实现自由、畅通地交流互动。欢迎老师同学们提供会议信息(会有礼品赠送),学会、期刊、会议组织方商谈合作,均请联系18612651915(微信同)。
投稿、荐稿、爆料:Editor@scisight.cn