第一作者:司楠,王睿,胡宪宇
通讯作者:袁青林,刘思羽,王衍明
通讯单位:上海交通大学
论文DOI:https://doi.org/10.1002/anie.202510463
本文报道了一种通过化学气相沉积(CVD)方法在单壁碳纳米管(SWCNT)中可控合成超细(0.4-2.0 nm)PtSe2纳米线的新策略。利用球差透射电子显微镜、光谱表征和理论计算等手段,发现PtSe2纳米线在SWCNT内各向异性生长,其中沿<110>方向生长的PtSe2纳米线具有zigzag边界和更高的热力学稳定性。由于边界上有大量不饱和Pt原子,所制备的PtSe2纳米线在极低的Pt负载量(4.684 wt%)下展现出优异的析氢反应(HER)活性,过电位仅为 47 mV@10 mA cm-2,Tafel 斜率为 41.7 mV dec-1。这项工作不仅提供了一种新型的一维PtSe2超细纳米线的合成方法,而且为实现低成本、高效的Pt基催化剂的应用提供了可能。
PtSe2作为过渡金属硫化物(TMDCs)家族的新成员,凭借其优异的特性,如超高载流子迁移率、可调带隙、高催化活性和出色的环境稳定性,在光催化、电催化、气体传感器以及电子和光电子器件等多个领域展现出巨大的应用潜力。尽管在二维PtSe2的合成方面取得了显著进展,但关于一维PtSe2的研究仍相对较少。PtSe2的催化活性主要由边缘处的不饱和原子贡献,其边界的催化性能远高于基面。因此,制备具有更多边界活性位点的一维纳米结构是提升PtSe2催化活性的有效途径。
(1) 一维超细PtSe2纳米线的首次合成:
使用SWCNT作为模板,通过“Pt前驱体填充→直接硒化”两步法,实现直径0.4-2.0 nm的PtSe2纳米线的各向异性生长,为一维超细PtSe2纳米线的合成提供了新途径。
(2) 丰富的边界活性位点:
PtSe2纳米线在SWCNT内各向异性生长,其中大部分纳米线沿<110>方向生长且具有更高的稳定性,其zigzag边界上有大量不饱和的Pt原子,可作为催化活性位点。
(3) 低Pt负载率下的超高的HER活性:
在4.684 wt%的超低Pt负载量下,PtSe2纳米线在HER催化中表现出47 mV@10 mA cm-2的过电位和41.7 mV dec-1的Tafel斜率,其质量活性可达商用Pt/C催化剂的数倍,可作为未来低成本、高效的Pt基催化剂。
图1. PtSe2纳米线的合成与微观结构表征
使用SWCNT作为模板,将Pt选择性地填入SWCNT内部,然后通过直接硒化法制备得到内嵌于SWCNT的超级PtSe2纳米线。PtSe2纳米线的边缘暴露了大量不饱和Pt原子,为HER提供了丰富的催化活性位点。此外,EDS显示Pt和Se元素在SWCNT内均匀径向分布,进一步证实了PtSe2在管内的均匀有效封装。
图2 PtSe2纳米线的各向异性生长
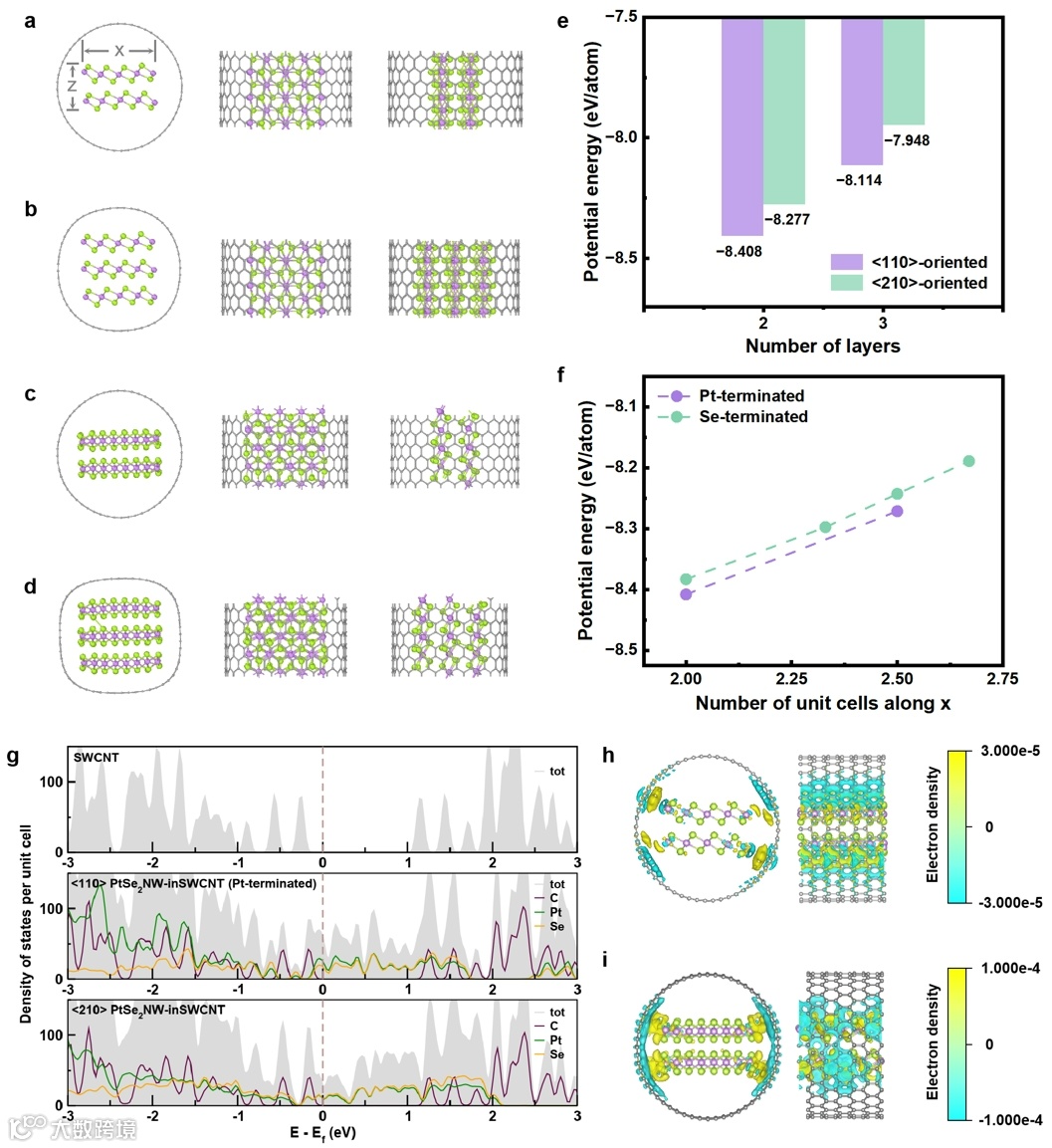
在SWCNT内,PtSe2纳米线主要沿<110>和<210>两个典型方向生长。其中,沿<110>方向生长的PtSe2纳米线占据主导地位(78.4%),具有更少的缺陷和更高的稳定性。相比之下,沿<210>方向生长的PtSe2纳米线更容易在电子束照射下被破坏,具有更多的缺陷,且相对不稳定。合成的PtSe2纳米线直径由SWCNT内径决定,平均直径约1.10 nm。且PtSe2纳米线的直径对其晶体取向无明显影响。
图3 PtSe2纳米线的光谱与KPFM表征
XPS分析揭示了PtSe2纳米线的价态和化学配位环境。结果表明,PtSe2纳米线边界上存在丰富的不饱和Pt原子,可以作为有效的催化活性位点。拉曼光谱和KPFM进一步证实了SWCNT与PtSe2纳米线之间的电荷转移和相互作用,其中SWCNT作为电子供体,PtSe2纳米线作为电子受体。
图4 PtSe2纳米线的DFT计算
通过DFT计算评估了PtSe2纳米线在SWCNT内的原子结构稳定性。结果显示,沿<110>方向生长的PtSe2纳米线具有zigzag边界,且具有更高的热力学稳定性。DOS计算表明,PtSe2 NW-inSWCNT表现出金属特性,这意味着增强的电子传输能力,提高了导电性。
图5 PtSe2纳米线的HER性能
采用三电极体系,在0.5 M H2SO4溶液中对比了PtSe2-inSWCNT和PtSe2-outSWCNT样品的HER性能。PtSe2-inSWCNT展现出更优异的HER活性,过电位仅为47 mV@10 mA cm-2,Tafel斜率为41.7 mV dec-1,这是由于SWCNT内部的一维PtSe2纳米线比外部的二维PtSe2纳米片具有更多的边界,其丰富的Pt边界活性位点对HER具有更高的催化活性。并且PtSe2-inSWCNT样品的Pt负载量仅为4.684 wt%,其质量活性显著高于商业Pt/C催化剂。
本研究使用SWCNT作为模板,通过直接硒化法首次实现了一维超细PtSe2纳米线的合成。PtSe2纳米线在SWCNT内各向异性生长,其中78%的PtSe2纳米线沿<110>方向生长,具有zigzag边界和更高的热力学稳定性。PtSe2纳米线边界上具有丰富的不饱和Pt原子,可作为HER催化活性位点。PtSe2纳米线在超低的Pt负载率下表现出优异的催化活性,为设计低成本Pt催化剂提供了可行的方法。本研究为一维TMDCs纳米线的合成开辟了一条新的途径,为其在柔性器件和能源转换中的实际应用提供了新的前景。
Ultrathin PtSe2 Nanowires in Single-Walled Carbon Nanotubes for Hydrogen Evolution Reaction. Angew. Chem. Int. Edit. 2025.
https://doi.org/10.1002/anie.202510463
上海交通大学微纳工程科学全国重点实验室
本实验室的特点是聚焦基本科学原理的原始创新,以建立新一代具有竞争力的纳米工程。相关研究涉及化学,化工,机械工程能源动力,材料科学,电子科学,固体物理,光学和热学等基础前沿领域。涉及的课题包括纳米材料的结构、性质与功能的关系;纳米尺度的材料生长机理;在纳米尺度上实现对物质结构及变化的精确控制,对纳米尺度下新的物理、化学现象的探索等。
实验室拥有学校强大的行政和资源支持,以及院士、高层次专家学者等一流的师资,培养了一批具有高水平的创新团队和工程科技人才,拥有多学科互动合作模式,优越的科研环境以及开放的学术氛围。实验室在人才聘用、培养、使用、评价、激励方面做出了积极探索,真正做到尊重劳动、尊重知识、尊重人才,为科技工作者进行创新活动提供优越平台。
欢迎具有材料、物理、化学等相关学科背景的优秀学子报考本团队硕士、博士研究生,联系方式:yuanql@sjtu.edu.cn。
声明

