MXenes是一类重要的二维材料,目前已有30多种被合成出来,并应用于能源存储、生物医学、传感器、催化剂、电磁屏蔽、水净化等领域。其中,Ti₃C₂Tₓ MXene具有高的电导率、电子迁移率和光透过率以及可调的功函数等重要性能,在光电器件中的应用受到越来越多的关注。为了深入理解Ti₃C₂Tₓ MXene在光伏领域中应用取得的进展,同时为今后的发展提供有价值的建议,本论文将围绕已报道的研究成果进行系统全面的分析总结,并对存在的问题展开细致深入的讨论。
MXenes for Solar Cells
Lujie Yin, Yingtao Li, Xincheng Yao, Yanzhou Wang, Lin Jia, Qiming Liu, Junshuai Li*, Yali Li*, Deyan He
Nano-Micro Letters (2021)13: 78
https://doi.org/10.1007/s40820-021-00604-8
本文亮点
内容简介
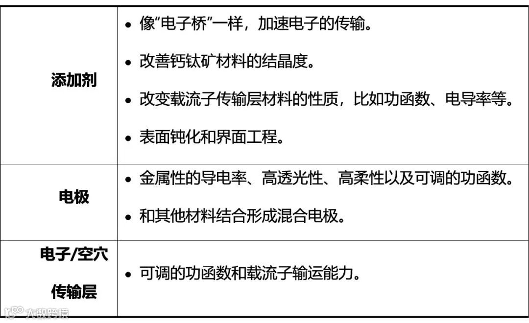
兰州大学贺德衍和栗军帅课题组对MXenes在太阳电池中的应用进行了系统全面的总结,对存在的问题进行了深入细致的讨论,提出了解决策略,并对该领域未来的发展进行了展望。
图文导读

总结展望
作者简介

栗军帅
本文通讯作者
新型太阳电池的器件物理、结构设计和原型器件开发,新型半导体材料和相关器件等。
▍主要研究成果
▍Email: jshli@lzu.edu.cn
▍个人主页

尹鲁杰
本文第一作者
MXenes在硅基太阳电池中的应用。
撰稿:原文作者
欢迎关注我们,订阅更多最新消息

