第四届全国电池失效分析与
测试技术研讨会
2021年10月30-31日
江苏·溧阳·天目湖豪生大酒店
第二轮通知
电动汽车、电动轻型车、规模储能、消费电子、电动工具、电动农机、无人机、医疗电子、智能设备、5G基站、应急电源等领域的快速发展对以锂离子电池为代表的二次电化学电池的能量密度、倍率特性、循环性、高安全性、高低温特性等提出了更高的要求。多工况条件下电池的使用面临着重重挑战,在储存和使用过程中电池性能的衰减进一步加剧了严重性,拥有多种失效特征并造成多种失效行为。
电池的失效分析,顾名思义,是为电池的性能衰减和失效寻找原因,目的是彻底解构电池中的各种现象。电池领域的失效针对的是电池在使用或储存过程中会出现一定概率的失效, 失效可能发生在产品寿命周期的各个阶段,涉及产品的研发设计、来料检验、加工制造、测试筛选、客户端使用、事故诊断等各个环节,体现形式包括容量衰减、循环寿命短、内阻增大、电压异常、析锂/钠、产气、漏液、短路、变形、热失控等现象,这会严重降低电池的使用性能、一致性、可靠性与安全性。通过分析工艺废次品、早期失效、试验失效、中试失效以及现场失效的样品,确认失效模式、分析失效机理,明确失效原因,给出预防和改进策略,将显著减少或避免失效的再次发生。失效分析是产品设计、工艺验证/改进、产品改良、提升产品质量行之有效的方法,对产品的研发、设计、生产和使用都具有重要的指导作用。
为了推动我国电池失效分析和测试技术的发展,满足研究机构和企业的需求,及时了解失效分析和先进测试技术方面的进展,第四届全国电池失效分析与测试技术研讨会将于2021年10月30-31日在江苏省溧阳市举行。
· 组织机构 ·
主办单位:
组织委员会:
会议主席:
委员:
·拟交流讨论的科学与技术主题·
1.电池(动力、消费电子、储能、其他)测试与安全标准及发展趋势。
2.锂离子电池、固态电池、钠离子电池、新型电池的失效机理。
3.电池材料分析方法与技术(无损测试、原位表征、3D成像、热分析、力学分析、晶体结构、化学组分)。
4.电池失效分析方法与技术(安全性、热分析、可靠性、电化学、界面测试、高通量方法、失效机理、模拟仿真)。
5.电池状态的监测与预测(SOX、寿命、加速老化、管理系统)。
6.智能传感(植入式/外置式:电压、电流、压力、温度、气体)。
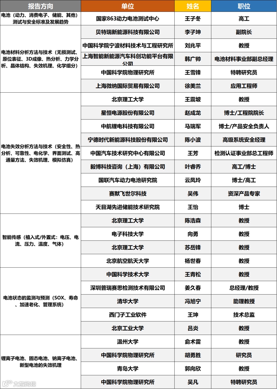
· 邀请报告嘉宾 ·

· 参会报名 ·
参会报名:

报名注册:
缴费:
· 参展注册 ·
本次会议接受赞助,会议为各位参展商提供了多种参展方案。
参展请联系会务组:18115066088 史女士。
· 食宿交通 ·
1、住宿安排
2、交通安排
·会议联系人·

· 其他 ·
如需要会议邀请函的参会者,请直接与上述联系人联系。
· 新威奖学金 ·
▶ 奖金、奖品设置 ◀
1、通过天目储能学堂线上答题领取奖学金,取前15名优秀学生发放奖金,奖金 2000元/人,获奖证书一份。
2、通过参加失效分析会议线下答题领取奖学金,取前10名优秀学生发放奖金,奖金 2000元/人,获奖证书一份。
注1:如何参与奖学金领取,请关注“深水科技咨询”公众号,后续发布。
注2:已在天目储能学堂获得过新威尔奖学金的学员,线下会议不再享受获奖资格。
· 第三届失效分析会议参会单位 ·

上届回顾:
第三届全国锂电池失效分析与测试技术研讨会
2020年12月2日,第三届全国锂电池失效分析与测试技术研讨会在天目湖豪生大酒店召开。为了持续推动锂电池失效分析与测试技术发展,满足研究机构和企业需求,及时了解锂电池失效分析与先进测试技术方面的进展,本届研讨会吸引了相关学者及行业专家500余人。

上届参会人员分布图:






声明
本文仅供科研分享,不做盈利使用,如有侵权,请联系后台小编删除

“邃瞳科学云”直播服务
“邃瞳科学云"平台正在收集、整理各类学术会议信息,欢迎学会、期刊、会议组织方择优在邃瞳平台上进行线上直播,希望藉此帮助广大科研人员跨越时空的限制,实现自由、畅通地交流互动。欢迎老师同学们提供会议信息(会有礼品赠送),学会、期刊、会议组织方商谈合作,均请联系翟女士:18612651915(微信同)。
扫描二维码下载
邃瞳科学云APP


