
第一作者:Xianwen Mao
通讯作者: 陈鹏
通讯单位: 康奈尔大学
论文DOI: https://doi.org/10.1038/s41563-021-01161-6

全文速览
颗粒半导体光催化剂对于许多太阳能转换技术至关重要。在形状各向异性的光催化剂颗粒中,不同的组成面可以在其相邻边缘形成异面结,类似于横向二维 (2D) 异质结或由少层 2D 材料制成的伪二维结。利用亚平面级多模态功能成像,作者揭示了各向异性形状的钒酸铋 (BiVO4) 颗粒上的异面结效应,并确定了颗粒表面近边缘过渡区的特征。作者进一步表明,化学掺杂会调节这种近边缘表面过渡区的宽度,从而改变粒子的性能。解耦的平面尺寸标度定律,进一步将异面结效应转化为定量的颗粒尺寸工程原理,揭示了全颗粒光电极性能的多相尺寸依赖性。成像工具、分析框架和异面结概念为理解、预测和设计多面半导体材料的(光)电子和光电化学特性开拓了新的途径,对能源科学和半导体技术具有广泛的影响。

背景介绍
颗粒半导体光催化剂是太阳能燃料技术中有前途的系统。在此类催化系统中,获得高能量转换效率的一个关键因素是有效分离单个粒子内的光生电子和空穴,以防止电荷载流子复合。最近的研究表明,利用具有不同功函数的各向异性半导体粒子暴露面,可以促进电荷载流子分离。这种功函数的差异导致电荷载流子在不同面上优先积累,抑制了表面电子-空穴复合,尽管这种差异还不足以在不同面上产生表面电流(即表面受限电荷分离)。虽然之前对形状各向异性的半导体粒子的研究认识到不同面之间功函数和相关电荷载流子活动的差异,但它们都假设这些特性在同一平面内没有变化。
在这里,作者假设在每个形状各向异性的光催化剂颗粒内,不同的组成面可能会在其相邻边缘形成异面结(图 1a),类似于横向二维(2D)异质结或由几层2D 材料制成的伪二维结,并且这些异面结可能会导致沿粒子表面(甚至在近边缘区域的同一面内)的电子和光电化学性质的空间变化。这些异面边缘类似于横向二维结的一维 (1D) 界面(图 1b);表面的价带和导带能级 (EVsurf,ECsurf) 会在这些边缘附近弯曲,沿平面形成近边缘过渡区(图 1b,红线)。作者进一步假设,如果表面过渡区宽度与总体粒径相当(这很可能考虑到已知横向 2D 结具有广泛的耗尽区),这种表面带弯曲应明显影响整体(光)电子特性和全颗粒性能,如(光)电催化等应用。这对可再生能源技术很重要。然而,这些假设是否正确,目前仍是完全未知的。

图文解析
图 1. 可视化形状各向异性的半导体颗粒中的异面结效应。 a,具有暴露的 {010} 和 {110} 面的各向异性 BiVO4 颗粒的示意图。b,设想的能量图,展示了与电解质接触的各向异性形状的 BiVO4 颗粒中的异面结效应。c,多模式功能成像装置(方法),包括在三种不同的激光照明配置下具有分散在 ITO 电极上的单个粒子的微流体光电化学电池。d,e-j 中检测的代表性 BiVO4 颗粒的 SEM 图像。e,f,h+(电位≥0.93 V)(e)和e-(电位≤0.63 V)(f)诱导反应的超分辨率图像。g,h,iph (g)、vh 和 ve (h) 在选定电位下的亚平面位置相关性。i,j,VFB(绿色填充的红色方块,由 g 中的 iph 确定;白色填充的红色圆圈,由 h 中的 vh 和 ve 确定)、ηsep(i)、kh 和 ke (j) 的亚平面位置相关性。
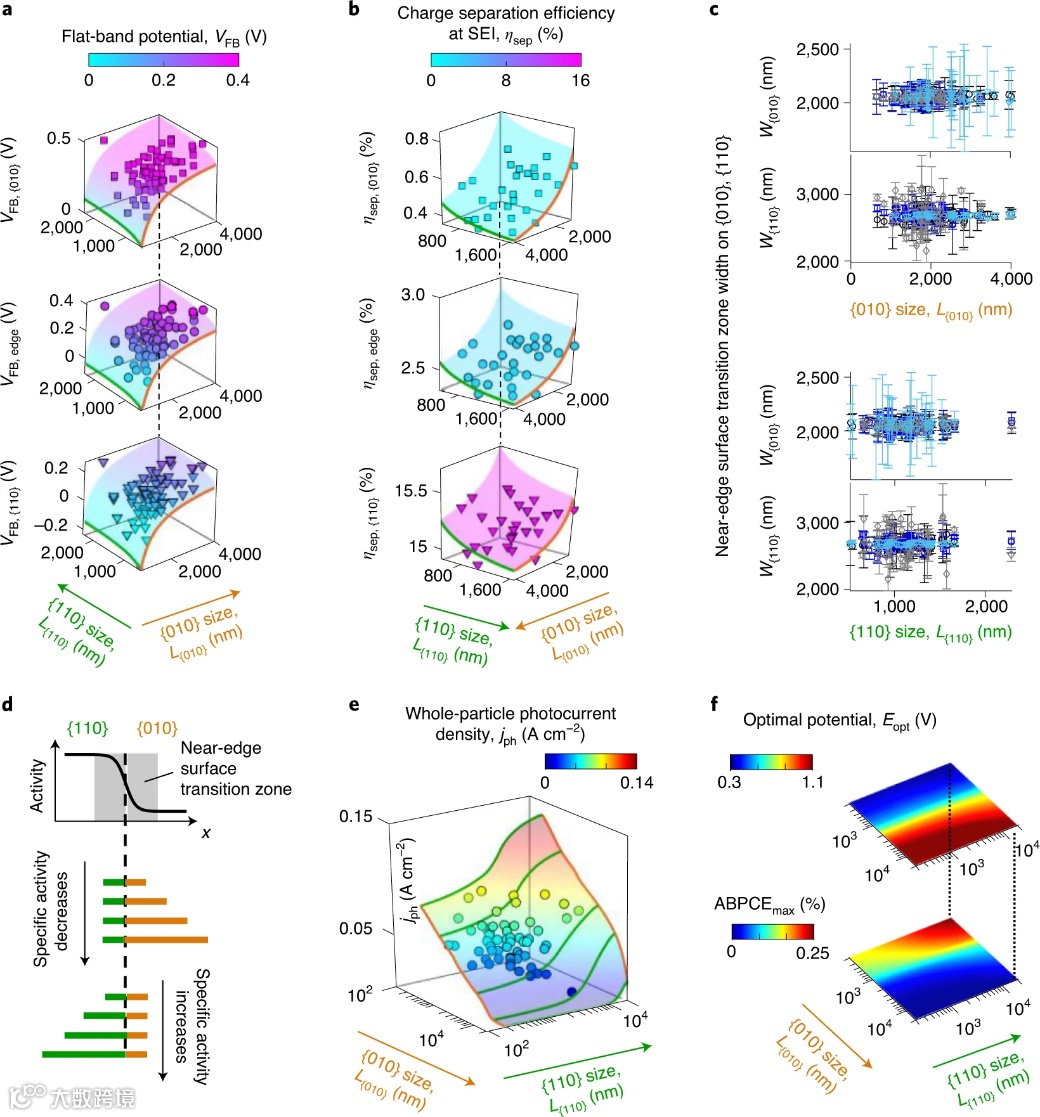
图 2. 异面结决定的全颗粒光电化学。 a,b,VFB(a) 和 ηsep (b) 在 {010} 和 {110} 小平面以及平面边缘的本征值的平面尺寸标度关系。c,近边缘表面过渡区宽度(W{010}、W{110})与 L{010}(顶部)和 L{110}(底部)的相关性,源自 VFB(黑色)、ηsep(浅蓝色)、kh(深蓝色)和 ke(灰色)沿着表面穿过边缘的sigmoidal状空间剖面。d,说明异面结对全颗粒特定光电化学活性的影响。 e, 在 1.13 V 时,全颗粒光电化学电流密度 (jph) 与 (L{010}, L{110}) 的相关性。f, ABPCEmax(底部)和 Eopt(顶部)与(L{010}, L{110})的相关性。
图 3. 通过化学掺杂设计异面结以调节光电极性能。 a,在两个类似尺寸的未处理(L{010}= 1557 nm,L{110} = 1520 nm)和 N2 处理(L{010 }= 1566 nm,L{110} = 1751 nm) 的BiVO4 颗粒之间, VFB(顶部)和 ηsep(底部)的平面间表面空间轮廓的比较。b、c、未处理和 N2 处理的 BiVO4的W{010},W{110}(b;每个圆圈代表一个粒子)和 ND、{010} 以及 NA、{110} (c)。d,在选定的 {010} 尺寸(500-5,000 nm)下,比较未处理和 N2 处理的 BiVO4 在 1.13 V 下 jph 与 {110}-尺寸相关性。e,L{110}level-off 在代表性 L{010} (3,000 nm) 处的模拟的 (W{010},W{110}) 相关性。 f,N2 处理导致 Eopt(左轴)和 ABPCEmax(右轴)在代表性 L{010}(3,000 nm)处发生变化。
图 4. 将异面结效应转化为成形颗粒的尺寸工程原理。 a,具有固定颗粒形状(即,L{010}/L{110} 比率恒定)的颗粒尺寸 (L{010}+ L{110}) 工程。b、c,在 1.13 V 时的jph(b;左,未处理;右,N2 处理)和 N2 处理引起的 Eopt(左)和 ABPCEmax 变化 (右)(c;阴影,首选尺寸范围),与颗粒尺寸(L{010} + L{110})的相关性。

总结与展望
随着各向异性形状半导体粒子和掺杂策略的不断发现,作者设想可以广泛利用异面结效应。它们可以通过将粒子与助催化剂或微生物结合来进一步调整,并用于其他技术上重要的(光)电催化过程(例如,二氧化碳还原、N2 还原)。特别是,助催化剂的加入可能会影响异面结效应:成型颗粒的局部光电化学特性可以通过助催化剂改变,并且进一步取决于助催化剂相对于异面边缘和每个面上相关表面过渡区的位置。许多助催化剂的不明确的性质(例如,多孔和/或空间不均匀)使研究它们更具挑战性。结合助催化剂的空间控制光沉积,作者预计多模态功能成像方法应该有助于阐明这种半导体-助催化剂界面。此外,通过可扩展和成分可调的溶液合成,带有异面结的粒子可能会拓宽混合维度材料异质集成策略,扩大 2D 结组成范围(例如,复合氧化物),并使器件结构具有前所未有的耦合效应和明显改变的属性。
声明
本文仅供科研分享,不做盈利使用,如有侵权,请联系后台小编删除
“邃瞳科学云”直播服务
“邃瞳科学云"平台正在收集、整理各类学术会议信息,欢迎学会、期刊、会议组织方择优在邃瞳平台上进行线上直播,希望藉此帮助广大科研人员跨越时空的限制,实现自由、畅通地交流互动。欢迎老师同学们提供会议信息(会有礼品赠送),学会、期刊、会议组织方商谈合作,均请联系翟女士:18612651915(微信同)。
投稿、荐稿、爆料:Editor@scisight.cn
扫描二维码下载
邃瞳科学云APP

