背景介绍
从水中光催化制氢被认为是将可持续的太阳能转化为清洁的化学能源的最有前途的方法之一。在过去几十年里,人们致力于优化光催化效率或开发各种新型材料作为高效的光催化剂。然而,大多数是用纯水进行的,这些纯水是从其他水资源中提取的,成本相当高。由于海水是地球上最丰富、最易获取的自然资源,如果用海水替代纯水,可大大降低光催化制氢的成本,增强实际应用潜力。到目前为止,光催化海水分解产氢还处于初级阶段,该方向相关的文章不足30篇,产氢率普遍较低。在没有牺牲剂的情况下,H2的产率大多小于700 μmol/g/h。从报告的工作来看,还存在许多不足之处需要改进。
成果简介
本研究以锐钛矿、金红石和板钛矿三种不同晶体结构的TiO2纳米颗粒(NPs)为光催化剂,研究了不添加牺牲剂的光催化整体海水裂解反应。系统探讨了其光催化产氢活性差异及氯离子(Cl-)影响的根本原因。值得注意的是,与锐钛矿和金红石型TiO2相比,板钛矿型TiO2具有更合适的禁带位置和优异的光电性能,在产氢过程中具有更高的效率和稳定性。在全光谱条件下,板钛矿的光催化制氢速率可达1476 μmol/g/h,在TiO2基体系和大多数其他光催化剂中活性最高。并为未来海水光催化制氢系统的设计提供有价值的信息。
图文导读

图1.三种晶型TiO2颗粒的形貌

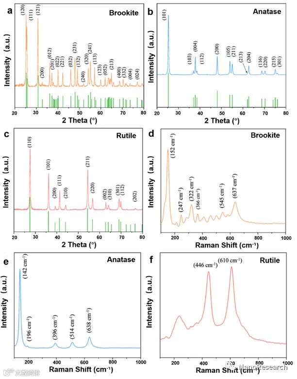
图2.三种TiO2颗粒的结构表征

图3.三种TiO2纳米颗粒的紫外可见吸收光谱及能带位置

图4.三种晶型TiO2颗粒的价带谱

图5.Pt/TiO2光催化剂光催化海水裂解反应机理示意图

图6.三种TiO2纳米颗粒在全光谱及紫外光下产氢活性
作者简介
朴玲钰,国家纳米科学中心研究员,博士生导师。2002年获天津大学工学博士学位。2002年至2005年,分别于北京大学和巴黎第六大学(玛丽.居里大学)进行博士后研究。2005年7月加入国家纳米科学中心。中国感光学会光催化专委会委员、全国标准物质计量技术委员会委员、中国颗粒学会理事、北京市室内及车内环境净化协会专家。主持基金委、教育部、中科院及科技部项目及课题多项,在Joule,Angew Chem. Int. Ed.,Nano Today等国际知名期刊发表论文70余篇;授权专利29项;获国家级标准物质/样品19项(含我国首个比表面积国家一级标准物质);制定国家标准8项(已颁布实施)。
招聘信息:现根据工作需要,朴玲钰研究员课题组拟招工程师1名,特别研究助理/博士后1名。详见课题组主页:https://www.x-mol.com/groups/piao_lingyu。
陈晓波,美国密苏里大学堪萨斯城分校文理学院化学系教授,主要从事材料开发包括纳米材料的合成、表征和改性。
胡文平,天津大学理学院教授,博士生导师,副校长。中国科学院“百人计划”入选者(2003),,国家“万人计划”创新领军人才(2016),国家自然科学二等奖第一获奖人(2016),国家重点研发计划项目负责人,享受国务院特殊津贴专家。
文章信息
Jining Zhang, Yifan Lei, Shuang Cao, Wenping Hu*, Lingyu Piao* & Xiaobo Chen*. Photocatalytic hydrogen production from seawater under full solar spectrum without sacrificial reagents using TiO2 nanoparticles. Nano Research https://doi.org/10.1007/s12274-021-3982-y.

识别二维码或点击左下角“阅读原文”可访问全文
关注B站、视频号、官网,获取更多精彩!
B站
视频号
官网
声明
本文仅供科研分享,不做盈利使用,如有侵权,请联系后台小编删除
“邃瞳科学云”直播服务
“邃瞳科学云"平台正在收集、整理各类学术会议信息,欢迎学会、期刊、会议组织方择优在邃瞳平台上进行线上直播,希望藉此帮助广大科研人员跨越时空的限制,实现自由、畅通地交流互动。欢迎老师同学们提供会议信息(会有礼品赠送),学会、期刊、会议组织方商谈合作,均请联系翟女士:18612651915(微信同)。
投稿、荐稿、爆料:Editor@scisight.cn
扫描二维码下载
邃瞳科学云APP

