

2.申报主体根据科技创新产业政策实施细则、相关资金管理办法以及实际情况,提前做好申报准备工作。
3.申报主体关注合肥市科技局门户网站、合肥市产业政策综合服务平台,按申报通知要求在网上提交真实完整的申报材料,并及时关注相关审核意见,补充完善申报材料。
4.各县(市)区、开发区科技主管部门对申报材料的真实性、合规性、完整性等进行初审并推荐。
5.市科技局归口管理处室组织审核,审核专业性强、申报量大的政策条款委托第三方专业机构对申报材料进行审核或组织专家评审,需专家评审的项目材料须通过形式审查。审核、形式审查及专家评审情况经市科技局局长办公会集体审议通过后,提请政策联合审核小组审议。
6.联合审核结论通过“中国•合肥”门户网站、市科技局门户网站、市产业政策综合服务平台向社会公示,公示期5天。公示有异议的,将组织复审。
7.联合审核意见和公示结果经市科技局党组会集体审议通过后,由市科技局(或联合市财政局)报市政府审批。
8.根据市政府批复,市财政局下达预算至市科技局或相关县(市)区、开发区科技主管部门,相关单位根据资金到位情况按时拨付至申报单位。
申报各条款(免申即享条款除外)均须提供:
市科技局一般于次年2月之后启动年度事后奖补政策兑现申报,其中以年度汇算清缴申报表数据或统计一套表数据作为兑现依据的政策条款一般于次年 6 月之后启动兑现申报。专项政策兑现,根据工作进度组织申报。
科技攻关项目中,“揭榜挂帅”项目实行全年常态化需求征集,市科技局定期组织项目发榜、揭榜和申报,科技招商前置支持项目和定向支持、竞争赛马、公开竞争类项目根据科技攻关项目工作进度组织实施。各县(市)区、开发区科技主管部门组织项目申报并审核推荐。
申报具体时间以市科技局门户网站和市产业政策综合服务平台发布的通知为准,逾期未申报视为自动放弃,不予受理。
申报各条款(免申即享条款除外)须在系统中上传下列材料:
1.《诚实信用承诺书》(附件1);
2.《科技创新产业政策财政资金申请表》(附件2);
3.加载统一社会信用代码的营业执照复印件(名称变更的提供变更核准通知书)和税务登记证复印件;
4.在“信用中国”、“中国执行信息公开网”和“国家企业信用信息公示系统”等官方平台的征信查询报告(或截图)。
其中,第3、4项材料,根据数据共享情况调整,具体以通知为准。
1.国家技术创新中心补贴
政策内容:支持建设国家技术创新中心,按国家拨付资金给予1︰1配套补贴。
申报时间:根据国家资金拨付情况另行通知。
申报条件:(1)政策有效期内新认定的国家技术创新中心;
(2)获得国家财政资金支持。
申报材料:纳入“免申即享”政策。
责任处室:市科技局基础研究与平台建设处。
联系电话:0551-63538657。
2.安徽省技术创新中心补贴
政策内容:对新认定的省级技术创新中心,给予50万元的一次性补助。
申报时间:根据省级资金拨付情况另行通知。
申报条件:政策有效期内新认定的省级技术创新中心。
申报材料:纳入“免申即享”政策。
责任处室:市科技局基础研究与平台建设处。
联系电话:0551-63538657。
政策内容:遴选一批突破重大关键核心技术项目,依法通过“定向委托”“揭榜攻坚”等方式,给予最高1000万元补贴。
申报时间:常态化需求征集、根据通知申报。
申报条件及申报材料:通过“一事一议”、“揭榜挂帅”等方式组织实施,具体按照《市科技重大专项“揭榜挂帅”项目实施方案(修订)》或申报通知执行,实施方案见附件3。
责任处室:市科技局资源配置与管理处、各业务处室。
联系电话:0551-63538652。
4.关键共性技术研发项目
政策内容:通过“竞争赛马”等方式,对产业共性技术瓶颈项目给予30万元—200万元支持。
申报时间:常态化需求征集、根据通知申报。
申报条件及申报材料:通过“揭榜挂帅”、“竞争赛马”等方式组织实施,具体按照《市关键共性技术研发“揭榜挂帅”项目实施方案(修订)》或申报通知执行,实施方案见附件 4。
责任处室:市科技局资源配置与管理处、各业务处室。
联系电话:0551-63538652。
市科技重大专项项目、关键共性技术研发项目,应符合以下要求:
(1)科技攻关项目可结合科技招商进行前置支持,具体按照《市科技招商前置支持项目实施方案(试行)》或通知执行,实施方案见附件5。
(2)“揭榜挂帅”项目由发榜方企业提出技术需求,作为项目申报主体和承担单位。同一企业可同时申报市科技重大专项“揭榜挂帅”项目、关键共性技术研发“揭榜挂帅”项目,但同一项目不得同时申报市科技重大专项项目和市关键共性技术研发项目。每个企业同年度两类项目可各申报1项(市关键共性技术研发项目中,生命健康专项每个医疗卫生机构限报5个项目)。项目已获市财政资金资助或已通过其它渠道申请市财政资助的,不得重复申报。
(3)放宽一个项目周期内企业申报市科技攻关项目数量及项目负责人在研项目数量限制。其中:
①“揭榜挂帅”项目,发榜单位已承担不超过1项市科技攻关项目的,可以申报。发榜单位人员担任项目负责人的,已承担不超过1项市科技攻关项目的,可以申报。
②“定向委托”项目,对申报单位应具备的条件根据项目实际,在申报通知中明确,申报单位及项目负责人不受在研项目数量限制。
③“竞争赛马”和公开竞争类项目,由企业牵头组织实施,鼓励联合上下游企业和高校院所组成联合体申报,申报单位、项目负责人在研项目数量不超过 1 个(生命健康专项除外)。
(4)项目负责人应为发榜或揭榜单位在职人员,且为实际负责该项目研究的人员,如非在职人员,须由单位出具正式聘用合同,聘用时间须覆盖项目实施周期。年龄超过57周岁的(院士超过70周岁,按申报截止日计算),须由单位出具其能完成项目实施的承诺函(如返聘、延迟退休等)。立项后项目负责人原则上不能更改,确须更改的由项目承担单位逐级报批。
(5)申报单位和项目负责人不得存在以下情况:申报截止日期前2年内,有承担市级及以上科技项目逾期未结题验收、撤销、不通过验收项目;企业或项目负责人存在征信问题。
(6)项目承担单位成立时间原则上需满1年,但已获省、市财政资金支持的天使基金、种子基金等投资的企业不受成立时间、研发投入等条件限制。社保为零的企业(不包括上年度新成立的企业)不得申报;近两年度所得税为零的企业申报项目,应提供相关说明材料及企业纳税所在地税务部门出具的证明。
(7)申报单位需提供单位和项目负责人相关资质证明、近三年科研活动及成果、经审计的近3个会计年度的财务报表(含资产负债表、利润及利润分配表、现金流量表)和所得税年度申报表等附件材料,单位成立实际年限不足 3 年的按实际经营年限提供。
(8)项目总投入中企业投入不低于60%,市财政投入不高于40%。
5.入库国家科技型中小企业研发费用补助
政策内容:对符合条件的入库国家科技型中小企业,按符合加计扣除条件的研发费用10%,给予10万元—50万元补贴。
申报时间:次年6月之后。
申报条件:(1)当年入库国家科技型中小企业评价系统并获得编号的企业。
(2)在所得税汇算清缴中完成申报并享受年度研发费用税前加计扣除优惠政策的企业。
(3)享受财政补助的企业研发费基数以企业当年发生的可加计扣除的研发费用为准,按照当年新入规高新技术企业、当年新认定高新技术企业(包括首次认定和复审)、“两清零”企业、研发费用占主营业务收入比例的顺序择优奖补,且加计扣除研发费用的 10%应大于等于10万元。
(4)获市科技攻关项目立项支持的企业,立项当年不重复享受此政策。
申报材料:纳入“免申即享”政策。
责任处室:市科技局高新技术处。
联系电话:0551-63538653。
6.承担国家科技重大项目补贴
政策内容:对承担国家科技计划项目的企业,按国家实际拨付经费 20%给予单个项目最高500万元配套补贴。
申报时间:次年2月之后。
申报条件:牵头承担国家科技重大专项、科技创新2030-重大项目、国家重点研究与开发计划项目或课题的企业。项目立项时已获地方配套支持的,超过 20%的不再重复享受,不足20%的补足差额部分。
申报材料:(1)国家科技计划项目立项证明材料复印件。
(2)上年度国家科技计划项目经费到账单和财务记账凭证等证明材料复印件(原件备查)。
(3)申报企业同一项目已获本政策条款支持情况表。
(4)项目基本概况和实施进展、成效等情况。
支持方式:对承担国家科技计划项目的企业,每年按上年度国家实际到账拨付经费的20%给予配套补贴,单个项目累计不超过国家拨付总经费的 20%,最高500万元。
责任处室:市科技局资源配置与管理处。
联系电话:0551-63538652。
7.省科技攻关项目等配套补贴
政策内容:对入围省科技重大专项等,按省科技创新政策实际拨付资金给予 1:1 配套补贴。
对省科技重大专项项目、省科技创新政策等要求市级配套或分担的政策条款,按省财政厅、省科技厅要求执行。奖补资金在50万元以下的由县(市)区、开发区承担;50万元(含)以上的由市和县(市)区、开发区按 1:1 承担。
申报时间:根据申报通知执行。
责任处室:市科技局资源配置与管理处、各业务处室。
联系电话:0551-63538652。
8.科技保险补贴
政策内容:对高新技术企业投保的产品研发责任保险等,按实际保费的 10%-50%分档给予最高 30 万元补贴。
申报时间:次年 2 月之后。
申报条件:(1)在合肥市注册且具有独立法人资格的高新技术企业(外地分公司保费不可纳入母公司申报),本年度1月1日至12月31日期间生效的科技保险。
(2)险种范围及保费补助标准保费补助标准按险种和补助比例分三类,单个企业当年度最高补助额度为30万元。
一类险种:研发费用损失保险、科技成果转化费用损失保险、生命科学产品完工责任保险、关键研发设备保险、产品研发责任保险,按实际支付保费的 50%给予补助。
二类险种:产品责任保险、产品质量保证保险、高管人员和关键研发人员团体健康保险、董事会监事会高级管理人员职业责任保险,按实际支付保费的 30%给予补助。
三类险种:企业财产保险(包括基本险、综合险和一切险)、雇主责任保险、环境污染责任保险,按已实际支付保费的10%给予补助。
(3)保险期限必须是一年期及以上;投保人与被保险人需相同或者从属关系;保单中有下属公司的,需注明标的地址、保费分项明细并加盖保险公司公章;不同险种的保险发票、转账回单需单独打印,或者注明不同险种分项明细并加盖保险公司公章;投保险种须与申报补助险种名称一致,或者投保险种的保险责任不能超出申报补助险种的保险责任,并加盖保险公司公章。
申报材料:(1)科技保险保费补贴申请表
(2)高新技术企业证书复印件
(3)科技保险保单复印件
(4)科技保险保费发票复印件
(5)科技保险保费支付凭证
责任处室:市科技局创新发展规划处。
联系电话:0551-63538659。
9.中试平台(基地)建设招引补贴
政策内容:对中试平台(基地)建设,按实际投资额的30%给予最高 500万元补贴。
类别 1.新建中试平台(基地)
申报时间:次年2月之后。
申报条件:(1)已备案的合肥市科技成果转化中试基地(平台)。
(2)基地(平台)有完善的管理制度、固定的经营服务场所,服务功能和设施完善,能够持续运营发展。
申报材料:(1)中试基地(平台)备案及投资补贴申报书,主要包括:基地情况、开展中试服务和建设运营情况,以及建设进度和建设投资情况(当年为建设中试基地所发生的软硬件支出,包括中试设备、中试软件、中试平台上检测设备和环保设备等购置费用等。不包括土地、厂房等基础设施建设资金)。
(2)合肥市科技成果转化中试基地(平台)备案公示相关材料。
(3)经符合资信要求的中介机构出具的关于中试基地(平台)当年建设投资专项审计报告(审计报告中需明确各项投资金额和费用明细,并列示合同、发票等关键信息)及各项投资相关证明材料,包括合同、发票、转账凭证等相关材料。
(4)申报单位及单位法人代表出具的不重复申报市级投资补助类扶持政策的承诺书。
责任处室:市科技局成果转化与区域创新处。
联系电话:0551-63537767。
类别 2.招引中试平台(基地)
申报时间:根据工作需要组织实施。
申报条件:引进市外高校院所和企业在本市新建中试平台(基地),按照实际目标绩效给予最高500万元投资补贴。具体奖励资金按照合作协议约定事项执行。
申报材料:纳入“免申即享”政策。
责任处室:市科技局成果转化与区域创新处。
联系电话:0551-63537767。
10.概念验证中心和中试平台(基地)运营补贴
政策内容:对概念验证中心和中试平台(基地)的运营,按其年度服务性收入的 30%给予最高100万元补贴。
类别 1.概念验证中心运营补贴
申报时间:次年2月之后。
申报条件:(1)为实验阶段的科技成果提供评价、验证等公共服务并符合条件的合肥市科技成果概念验证中心。
(2)年度服务性收入主要包括提供概念验证服务的专家、场地、设备的实际支出费用。
(3)为服务对象申报政府奖补资金项目的服务金额、承接各级财政资金支付的服务金额,不纳入年度服务性收入。
(4)可在招引概念验证中心时进行前置支持,具体按照合作协议约定事项执行。
申报材料:(1)概念验证中心运营补贴申报书,主要包括:基本情况、开展概念验证服务和建设运营情况以及概念验证中心服务项目明细表等。
(2)概念验证服务需提供专家费签到和支付等凭证,以及场地租赁费、设备使用费的发票,上述佐证材料(票据)需与服务项目明细表一一对应。
(3)申报主体及单位法人代表出具的不重复申报市级运营补助类扶持政策的承诺书。
责任处室:市科技局成果转化与区域创新处。
联系电话:0551-63537767。
类别2.中试平台(基地)运营补贴
申报时间:次年2月之后。
申报条件:(1)已备案的合肥市科技成果转化中试基地(平台)。
(2)中试服务须在安徽省技术合同认定登记系统进行登记。
申报材料:(1)中试基地(平台)运营补贴申报书,主要包括:基本情况、开展中试服务和建设运营情况以及中试服务项目明细表等。
(2)合肥市科技成果转化中试基地(平台)备案公示相关材料。
(3)中试服务需提供从安徽省技术合同认定登记系统中导出的技术合同明细表、加盖安徽省技术合同登记专用章的技术合同复印件(合同内需表明提供的技术服务为中试服务)和登记机构所出具的技术合同登记证明复印件,以及服务收入材料(发票及转账凭证复印件)。
(4)申报单位及单位法人代表出具的不重复申报市级运营补助类扶持政策的承诺书。
责任处室:市科技局成果转化与区域创新处。
联系电话:0551-63537767。
11.技术转移奖励
政策内容:对技术转移机构和技术经理(纪)人等开展技术成果交易服务并在我市转化的,按技术合同实际交易额的 1%分别给予最高100万元和30万元奖励。
类别 1:对技术转移机构(含高校设立的)开展技术成果交易服务并在肥实现转化的,按技术交易合同实际成交额的 1%,给予最高100万元奖励。
申报时间:次年2月之后。
申报条件:(1)经认定的国家技术转移示范机构,或经备案的省、市级技术转移服务机构。
(2)技术转移机构针对高校、科研院所、新型研发机构开展的技术成果交易服务需在安徽省技术合同登记系统登记,并在肥实现转化(技术许可、技术转让和技术入股三类)。
申报材料:(1)技术转移机构补贴申请表,主要包括:机构基本情况以及技术许可、技术转让和技术入股服务项目明细等。
(2)技术转移机构相关材料(认定备案文件或截图)。
(3)技术许可、技术转让和技术入股服务需提供加盖安徽省技术合同登记专用章的技术交易合同复印件和技术合同登记认定证明复印件,以及技术交易证明(技术许可、技术转让需提供技术成果交易发票及转账凭证复印件,技术入股需提供:①技术入股相关证明材料;②备案资产评估机构出具的资产评估报告或在技术交易市场挂牌交易、拍卖等方式确定价格的证明材料或通过协议定价并公示的证明材料)。
(4)技术转移机构与服务对象签订的三方服务合同,以及服务收入证明(服务发票及转账凭证复印件)。
(5)技术转移机构内开展业务的技术经理(纪)人清单。
(6)不存在关联交易承诺书(见附件 6)。
责任处室:市科技局成果转化与区域创新处。
联系电话:0551-63537767。
类别 2:对技术经理(纪)人开展技术成果交易服务并在肥实现转化的,按技术交易合同实际成交额的 1%,给予最高30万元奖励。
申报时间:次年2月之后。
申报条件:(1)取得技术经理(纪)人资格的自然人。
(2)技术经理(纪)人针对高校、科研院所、新型研发机构开展的技术成果交易服务需在安徽省技术合同登记系统登记,并在肥实现转化(技术许可、技术转让和技术入股三类)。
(3)自行开展业务的技术经理(纪)人,以自然人名义进行申报;就职于技术转移机构内的技术经理(纪)人,可以自然人名义进行申报或由相应技术转移机构统一整理材料代为申报。
(4)本条款涉及技术经理(纪)人与类别 1 不重复支持。
申报材料:(1)技术经理(纪)人服务补贴申请表,主要包括:技术经理(纪)人基本情况和技术许可、技术转让和技术入股服务项目明细、技术转移机构代为申报技术经理(经纪)人补贴汇总表等。
(2)取得技术经理(纪)人资格的材料。
(3)技术许可、技术转让和技术入股服务需提供加盖安徽省技术合同登记专用章的技术交易合同复印件和技术合同登记认定证明复印件,以及技术交易证明(技术许可、技术转让需提供技术成果交易发票及转账凭证复印件,技术入股需提供①技术入股相关证明材料;②备案资产评估机构出具的资产评估报告或在技术交易市场挂牌交易、拍卖等方式确定价格的证明材料或通过协议定价并公示的证明材料)。
(4)技术经理(纪)人与服务对象签订的三方服务合同,以及服务收入证明(服务发票及转账凭证复印件)。
(5)技术成果在肥转化的相关证明材料。
(6)不存在关联交易承诺书(见附件6)。
责任处室:市科技局成果转化与区域创新处。
联系电话:0551-63537767。
12.成果就地转化奖励
政策内容:对高校院所输出应用型科技成果或企业吸纳技术就地转化,经技术合同登记机构认定登记的,按不超过技术合同实际交易额的15%给予高校院所最高150万元奖励,单项成果成交并实际支付额100万元以上的给予企业 15%最高150万元奖励。
类别1:对在肥高校院所在本市范围内输出应用型科技成果,经技术合同登记机构认定登记的,按不超过技术合同交易额的15%给予奖励,同一项目不超过150万元,资金可用于奖励在交易服务中做出突出贡献的团队(人员)。
申报时间:次年2月之后。
申报条件:(1)在肥高校院所在我市输出技术成果交易服务,且相关交易服务(技术许可、技术转让和技术入股三类)需在安徽省技术合同登记系统登记。
(2)本条款与“类别2”政策条款不重复享受。
申报材料:(1)高校院所输出应用型科技成果资助申请表。
(2)应用型科技成果在本市范围内输出的相关材料。
(3)技术许可、技术转让和技术入股服务需提供加盖安徽省技术合同登记专用章的技术交易合同复印件和技术合同登记认定证明复印件,以及技术交易材料(技术许可、技术转让需提供技术成果交易发票及转账凭证复印件,技术入股需提供:①技术入股相关证明材料;②备案资产评估机构出具的资产评估报告或在技术交易市场挂牌交易、拍卖等方式确定价格的证明材料或通过协议定价并公示的证明材料)。
责任处室:市科技局成果转化与区域创新处。
联系电话:0551-63537767。
类别 2:对企业购买高校、科研院所、新型研发机构科技成果在肥实现转化,并经技术合同登记机构认定登记,单项成果成交并实际支付额100万元以上的给予 15%奖励,单个企业最高150万元。
申报时间:次年2月之后。
申报条件:(1)单项成果成交并实际支付额100万元(含)以上。
(2)企业购买的在肥高校、科研院所、新型研发机构科技成果,并在肥转化(技术许可、技术转让和技术入股三类)。
(3)科技成果转化需在安徽省技术合同登记系统登记。
(4)本条款与“类别 1”政策条款不重复享受。
申报材料:(1)企业购买科技成果转化项目资助申请表。
(2)加盖安徽省技术合同登记专用章的技术合同复印件和技术合同登记认定证明复印件,以及企业购买成果发票及转账凭证复印件(技术许可、技术转让需提供技术成果交易发票及转账凭证复印件,技术入股需提供:①技术入股相关证明材料;②备案资产评估机构出具的资产评估报告或在技术交易市场挂牌交易、拍卖等方式确定价格的证明材料或通过协议定价并公示的证明材料)。
(3)技术成果在肥转化的相关证明材料。
责任处室:市科技局成果转化与区域创新处。
联系电话:0551-63537767。
13.技术合同认定登记奖励
政策内容:对企业经认定登记且年度累计登记额1000万元以上的,按技术合同实际交易额的 1%,分档给予最高30万元奖励。
申报时间:次年2月之后。
申报条件:(1)企业作为吸纳方或输出方,单方在安徽省技术合同登记系统经认定登记且年度累计登记额1000 万元(含)-1亿元的,按实际技术交易额的 1%,给予最高 10 万元奖励;对登记额 1 亿元(含)-5亿元的,按实际技术交易额的1%,给予最高20万元奖励;对登记额5亿及以上的,按实际技术交易额的1%,给予最高30万元奖励。
(2)每家企业每年只能享受一次,政策优先支持吸纳方。
申报材料:(1)补贴申请表;
(2)从登记系统导出的已认定的技术合同明细表;
(3)登记证明复印件;
(4)加盖安徽省技术合同登记专用章的技术合同复印件;
(5)银行凭证转账单或进账单;
(6)与合同对应的发票;
(7)统一社会信用代码证。
责任处室:市科技局科技成果转化促进中心。
联系电话:0551-65369508
14.示范应用场景项目补贴
政策内容:对符合条件的新技术、新产品和新模式示范应用场景项目,按不超过投资额的 30%分档给予最高500万元奖励。
申报时间:次年2月之后。
申报条件:
(1)实际投资额在50万元(含)-300万元的,给予15万元补贴;实际投资额在 300 万元(含)-1000万元的,给予60万元补贴;实际投资额在1000万元(含)-2000万元的,给予 100万元补贴;实际投资额在2000万元(含)-5000 万元的,给予200万元补贴;实际投资额在 5000 万元(含)-10000万元的,给予 300万元补贴;实际投资额超过10000万元(含)的,给予500万元补贴。
(2)合肥市新技术、新产品和新模式(以下简称“三新”产品)示范应用场景项目。
(3)应用场景项目已完成建设并应用。
(4)应用场景位于本市内。
(5)项目由示范应用场景应用单位联合“三新”产品研制单位申报(若应用单位为各类财政拨款单位,则可由“三新”产品研制单位联合示范应用场景应用单位申报)。
(6)应用场景项目示范效果明显,具有推广价值。
(7)实际投资额为“三新”产品研制单位与示范应用场景应用单位之间的当年“三新”产品实际交易总额。
“三新”产品获得市种子基金、天使基金的支持情况,纳入合肥市“三新”产品认定评价指标体系。加大对纳入《合肥市“三新”产品推广应用目录》的“三新”产品的研发单位的支持。
申报材料:
(1)合肥市示范应用场景项目补贴申报书,主要包括:应用单位和研发生产单位基本情况,场景项目内容,建设进度和经费投入情况等。
(2)合肥市“三新”产品认定公示相关材料。
(3)需提供“三新”产品研制单位与示范应用场景应用单位双方交易合同、发票、转账凭证等相关材料。
(4)申报单位及单位法人代表出具的申报材料真实性及不重复申报市级投资补助类扶持政策的承诺书。
责任处室:市科技局成果转化与区域创新处。
联系电话:0551-63537767。
15.入库国家科技型中小企业贷款利息补贴
政策内容:对符合条件的入库国家科技型中小企业通过“政信贷”产品获得1年期以上(含1年)、2000万元以内贷款的,给予50%最高50万元利息补贴。
申报时间:次年2月之后。
申报条件:满足以下要求的“政信贷”金融产品:
(1)申请渠道。企业通过合肥市信易贷平台(https://www.hfceloan.com/mainboard/HomePage)申请该产品。
(2)参与金融机构。与合肥市签订《合肥市支持中小微企业融资服务机制合作协议》的驻肥银行机构及政府性融资担保机构。
(3)贷款金额。入库国家科技型中小企业贷款金额不超过2000万元。
(4)贷款类型。仅支持纯信用贷款和担保贷款两类业务,其中“纯信用贷款”是指商业银行以无抵(质)押、除企业法定代表人(或实际控制人)及其配偶(如有)以外无任何其他主体或个人承担连带保证责任的方式发放的流动资金贷款或专项贷款;“担保贷款”是指政府性融资担保公司为企业提供保证的前提下,商业银行发放的流动资金贷款或专项贷款。
(5)贷款期限。单笔贷款期限(借款合同中约定的额度有效期)为1年及以上。
(6)贷款利率。商业银行发放的“政信贷”产品贷款利率不高于同期 LPR 上浮 30%。
(7)贷款用途。用于企业日常生产经营、固定资产投资、技术改造及产品研发等投入,不得用于转贷、委托贷款、各级产业政策禁止和限制的项目,不得参与民间借贷和投资资本市场,不得流入房地产市场(以银行合同为准)。
申报材料:纳入“免申即享”政策。
责任处室:市科技局高新技术处。
联系电话:0551-63538653。
16.市重点产业链企业贷款利息补贴
政策内容:对市重点产业链企业通过“政信贷”产品获得1年期以上贷款,给予50%最高200万元利息补贴。
申报时间:次年2月之后。
申报条件:按照《关于合肥市重点产业链企业“政信贷”贴息政策实施细则》执行。
申报材料:纳入“免申即享”政策。
责任处室:市科技局国家实验室服务保障处。
联系电话:0551-63538227。
17.国家高新技术企业认定奖励
政策内容:对首次认定为国家高新技术企业给予10万元奖励,并落实国家各项税收优惠支持政策。
申报时间:次年2月之后。
申报条件:首次被认定为国家高新技术企业,包括当年省外整体搬迁至合肥的国家高新技术企业。
申报材料:纳入“免申即享”政策。
责任处室:市科技局高新技术处。
联系电话:0551-63538653。
18.市自然科学基金项目
政策内容:《合肥市科技创新条例》明确支持市自然科学基金项目围绕本市科技、产业发展需求,开展任务导向型应用基础研究,推动项目成果孵化为新成立科技企业。项目预期成果有产品的资助20万元,预期成果有专利的资助10万元。
申报时间:当年1月。
申报条件和申报材料:按照《合肥市自然科学基金管理办法》和申报通知执行。获市自然科学基金资助并将成果转化为新成立企业的项目直接纳入合肥市种子基金候选项目库,由专业人员提供政策、技术、金融、法务、商业模式等方面的培训支持。
责任处室:市科技局政策法规与创新体系建设处。
联系电话:0551-63538656。
19.高校院所科研人员职务科技成果转化补贴
政策内容:根据《合肥市进一步加强科技成果转化若干措施(试行)》(合政〔2022〕68 号)(以下简称《成果转化若干措施》),对在肥高校院所科研人员将职务科技成果就地转化的,根据其所得现金收入形成的(市级)地方财力贡献,给予等额奖励。
申报时间:次年2月之后。
申报条件:
(1)高校院所科研人员将职务科技成果在肥就地转化(技术许可、技术转让和技术入股三类)。
(2)科技成果转化需在安徽省技术合同登记系统登记。
(3)所取得的现金收入依法缴纳个人所得税。
申报材料:
(1)高校院所科研人员职务科技成果转化补贴申请表。
(2)加盖安徽省技术合同登记专用章的技术交易合同复印件和技术合同登记认定证明复印件,以及技术交易材料(技术许可、技术转让需提供技术成果交易发票及转账凭证复印件,技术入股需提供①技术入股相关证明材料;②备案资产评估机构出具的资产评估报告或在技术交易市场挂牌交易、拍卖等方式确定价格的证明材料或通过协议定价并公示的证明材料)。
(3)在肥高校院所科研人员相关材料。
(4)职务科技成果就地转化现金收入及缴纳个人所得税相关材料。
责任处室:市科技局成果转化与区域创新处。
联系电话:0551-63537767。
20.引进重大科技服务机构补贴
政策内容:根据《成果转化若干措施》,对引进行业影响力较强、服务能力突出的科技服务机构在本市设立企业总部、地区总部,按年度投入规模、营业收入、服务我市企业数量等绩效,给予最高1000万元奖励,特别重大的项目实行“一事一议”。
申报时间:根据工作进度组织申报。
申报条件:
(1)行业影响力较强、服务能力突出的科技服务机构需满足以下条件:成立5年以上、获得国家级荣誉资质2项以上、团队规模不低于100人,且近 5 年主营业务年均服务性收入达到1000万元(含)的科技服务机构,在本市设立总部或地区总部;国家和中央部门设立的企业(集团)、“双一流”高校或其技术转移机构和技术创新科研机构、国家科研院所发起的技术创新服务机构、中央和省部属企事业单位,在本市设立或合建总部或地区总部。
(2)按照年度投入规模、营业收入、挖掘及评价科技成果数量、推动成果新设立企业数量、举办成果对接及路演等活动、开展科技创新及成果转化培训、科技金融服务等绩效给予最高1000 万元奖励,特别重大的项目实行“一事一议”,具体奖励资金按照合作协议约定事项执行。
申报材料:纳入“免申即享”政策。
责任处室:市科技局成果转化与区域创新处。
联系电话:0551-63537767。
21.科技服务机构入库培育补贴
政策内容:根据《成果转化若干措施》,开展科技服务机构入库培育工作,入库机构培育有效期3年,每年组织专家对入库机构运行情况进行绩效评估,给予绩效评估结果优良的机构最高100万元奖励,优良率不超过30%。
申报时间:次年2月之后。
申报条件:
(1)申报机构为年度绩效评估优良的入库科技服务机构。
(2)建立科技服务机构培育库动态管理机制,每年组织专家对入库机构的运行情况进行绩效评估。评估结果分为“优秀”“良好”“合格”三个等次。对绩效评估“优秀”和“良好”的科技服务机构,根据当年财政预算,分档给予最高100万元奖励。
申报材料:纳入“免申即享”政策。
责任处室:市科技局成果转化与区域创新处。
联系电话:0551-63537767。
22.国家技术转移示范机构奖补
政策内容:根据《成果转化若干措施》,支持在肥高校院所和企业建设技术转移服务促进机构,对新认定的国家级技术转移示范机构,给予100万元一次性奖补。
申报时间:次年2月之后。
申报条件:政策有效期内新认定的国家级技术转移示范机构。
申报材料:纳入“免申即享”政策。
责任处室:市科技局成果转化与区域创新处。
联系电话:0551-63537767。
23.科技企业孵化器、众创空间认定奖补
政策内容:根据《合肥市加快科技企业孵化器众创空间建设发展行动方案》(合政办秘〔2022〕43 号)(以下简称“《孵化器众创空间行动方案》”),对新认定为省级、国家级科技企业孵化器的,分别给予运营单位 30万元、100万元一次性建设经费奖补。对新备案为省级、国家级众创空间的,分别给予运营单位10万元、30万元一次性建设经费奖补。经费支持方式为差额补助,单个孵化器奖补总额最高100万元,单个众创空间奖补总额最高 30万元。
申报时间:次年2月之后。
申报条件:(1)政策有效期内被认定为省级、国家级科技企业孵化器;备案为省级、国家级众创空间。
(2)可在招引科技企业孵化器和众创空间时进行前置支持,具体按照合作协议约定事项执行。
申报材料:纳入“免申即享”政策。
责任处室:市科技局成果转化与区域创新处。
联系电话:0551-63537767。
24.专业孵化载体奖补
政策内容:根据《孵化器众创空间行动方案》,对新认定为市级及以上专业型孵化器,给予50万元一次性建设经费奖补;新备案为国家专业化众创空间的,给予50万元一次性建设经费奖补。此条政策可与上一条政策叠加享受。
申报时间:次年2月之后。
申报条件:政策有效期内被认定为市级及以上专业型孵化器;备案为国家专业化众创空间。
申报材料:纳入“免申即享”政策。
责任处室:市科技局成果转化与区域创新处。
联系电话:0551-63537767。
25.孵化器众创空间建设金融支持
政策内容:根据《孵化器众创空间行动方案》要求,对各县(市)区、开发区采取发行专项债等方式整合老校区、写字楼、工业厂房、老旧小区、传统街区等资源,或积极与高校院所共建孵化器众创空间的,市财政给予专项债产生利息50%的补贴;将企业融资建设孵化器众创空间纳入“政信贷”支持范围,给予最高不超过1000万元贷款支持。贷款利率不高于1年期 LPR 上浮30%,按当年发生贷款利息的50%给予企业最高50万元补贴。
政府性担保机构担保费率不高于1%/年,按照担保额的1%给予担保机构保费补贴。
申报时间:次年2月之后。
申报条件和申报材料:按照《合肥市加快科技企业孵化器众创空间建设发展行动方案》和申报通知执行。
责任处室:市科技局成果转化与区域创新处。
联系电话:0551-63537767。
26.科技企业孵化器、众创空间管理服务输出奖补
政策内容:根据《孵化器众创空间行动方案》,对接受管理服务和品牌输出后被认定为省级、国家级孵化器的,分别给予输出方10万元、20万元补助;对接受管理服务和品牌输出后被备案为省级、国家级众创空间的,分别给予输出方5万元、10万元补助。补助主要用于管理团队的奖励,单个输出方每年补助总额不超过100万元。
申报时间:次年2月之后。
申报条件:
(1)管理服务和品牌输出需提前6个月向市科技局备案;
(2)被输出方被认定(备案)为省级及以上孵化器众创空间。
申报材料:
(1)管理服务和品牌输出市科技局备案记录;
(2)管理服务和品牌输出方与被输出方签订的运营协议;
(3)被输出方被认定(备案)为省级及以上孵化器众创空间证明材料。
责任处室:市科技局成果转化与区域创新处。
联系电话:0551-63537767。
27.科技企业孵化器、众创空间绩效评价奖补政策内容:根据《孵化器众创空间行动方案》,对孵化器按照综合型、专业型,对众创空间按照社会建设、高校建设,设置不同绩效评价指标进行分类考核,对年度绩效评价优秀的孵化器、众创空间,分别给予100万元、50万元一次性奖补。
申报时间:次年2月之后。
申报条件:
(1)年度绩效评价优秀的市级及以上科技企业孵化器、众创空间。
(2)已获省级及以上绩效评价优秀的科技企业孵化器、众创空间,在参加市级绩效评价时,获得市级优秀且未获得省级及以上政策资金支持的,可享受市级政策资金支持,已获得省级及以上政策资金支持的,不重复享受市级政策资金支持;未获得市级优秀的,给予市级年度绩效评价优秀称号,不享受市级政策资金支持。
申报材料:纳入“免申即享”政策。
责任处室:市科技局成果转化与区域创新处。
联系电话:0551-63537767。
28.引进外国智力项目
政策内容:鼓励我市企事业单位聘请外国高层次人才来肥短期或长期工作,以技术合作项目为依托,通过技术转让、合作研发等形式,帮助解决生产、科研、管理过程中存在的技术和管理难题,推动产业转型升级和创新发展,根据聘请专家层次、工作时间、来肥人次、合同约定、项目先进性等情况给予最高20万元的资金支持;鼓励我市企事业单位将本单位取得的或二次引进的引智成果,在我市范围内进行示范推广,根据项目示范推广情况给予最高 20万元的资金支持。
申报时间:当年9月。
申报条件和申报材料:按照《合肥市引进境外智力项目经费管理办法》和申报通知执行。
责任处室:市科技局外国专家与科技人才管理服务处。
联系电话:0551-63536500。
1.申报主体对申报材料的真实性负责,除“免申即享”政策条款外,须提交诚实信用承诺书。对弄虚作假、骗取资金的,将追回财政资金,并纳入合肥市产业政策综合服务平台黑名单库,2年内不得申报各类政策项目;情节严重的,将依法追究相关单位和人员责任。
2.申报材料包括但不限于本细则要求提供的材料,科技主管部门可根据审核需要,视情要求补充相关证明材料。
3.各县(市)区、开发区科技主管部门作为项目归口管理单位,要按照项目管理办法加强项目跟踪服务与督促调度,确保项目有序推进。如项目实施过程出现重大变故,应及时报告市科技局,并做好相关资金保全处理。对因不可抗力因素,造成项目资金无法收回的,可申请核销处理,由各县(市)区、开发区逐级上报市政府批准后执行。
4.财政资金应及时拨付项目承担单位,县(市)区、开发区不得以本级政策为由拒不拨付省、市各级要求的配套资金,县(市)区、开发区财政部门未及时拨付市级扶持资金的,欠拨资金通过财政体制结算全部上交市财政,同时调减相关县(市)区、开发区以后年度扶持项目数量和额度。
5.列入本细则的《合肥市进一步加强科技成果转化若干措施(试行)》和《合肥市加快科技企业孵化器众创空间建设发展行动方案》等专项政策的具体条款,专项政策有效期早于产业政策的,以专项政策原有效期为准;专项政策有效期晚于产业政策的,根据产业政策修订情况执行。
6.本细则自 2023 年1月1日起施行,有效期2年,由市科技局、市财政局负责解释。
附件:
1.诚实信用承诺书(模板)
2.科技创新产业政策财政资金申请表(模板)
3.市科技重大专项“揭榜挂帅”项目实施方案(修订)
4.市关键共性技术研发“揭榜挂帅”项目实施方案(修订)
5.市科技招商前置支持项目实施方案(试行)
6.不存在关联交易承诺书(模板)
附件
本单位郑重承诺:申报 20 年度科技创新产业政策财政资金所报送的所有信息及材料均真实、准确、合规。单位及单位法人代表的信用情况已通过“信用中国”、“中国执行信息公开网”和“国家企业信用信息公示系统”等官方平台查询,保证无征信问题。
本单位有在研市级科技攻关项目 项,项目负责人有在研市级科技攻关项目 项。如申报成功,保证资金使用合法合规。
如有不实之处或违反相关规定,本单位愿意接受合肥市失信联合惩戒制度等相关规定的处理。
特此承诺。

根据市委市政府统一部署,制定市科技重大专项“揭榜挂帅”项目实施方案。
一、支持原则
1.坚持技术标准参数化。对标国际先进指标开展研发,实现进口替代;突出无中生有,抢占技术制高点。
2.坚持技术成果产品化。形成终端产品、成套设备、核心元器件、软件、新材料、新品种、新药等。
3.坚持技术研发协同化。企业出卷、院所答卷、市场阅卷。
4.坚持财政资金放大化。市财政资金不超过揭榜金额的 50%,撬动社会资金投入。
二、支持领域与对象
1.支持领域。聚焦集成电路、新型显示、量子、空天信息、人工智能、新能源汽车和智能网联汽车、生物医药、新材料、高端装备、节能环保、光伏及新能源、种质资源等重点产业链“卡脖子”技术、关键共性技术;聚焦类脑智能、高温超导储能、超高温磁场共振成像、精准医疗、大基因、第三代半导体等未来先导产业的前沿引领技术、颠覆性技术。
2.支持对象。发榜方为具有独立法人资格的企业,上年度研发投入不低于销售收入的 3%或研发投入不低于 5000 万元。揭榜方原则上为高校和科研院所、新型研发机构、国家高新技术企业,以及团队和个人。揭榜方和发榜方没有关联关系。项目揭榜金额不低于 1000 万元。
三、立项过程与服务
1.申报审查。项目实行全年常态化需求征集,定期组织项目揭榜发榜和申报。明确申报对象及条件,发榜方提出的重大技术需求原则上与单位主营业务及其需求紧密相关,明确产业领域、技术领域、技术指标和交付成果等。市科技局组织对申报材料进行形式审查。
2.揭榜入库。对形式审查通过的项目进行公开发榜,通过路演、双需对接等方式积极促进对接揭榜,成功揭榜的项目纳入市重大科技项目库,入库项目按年度动态调整、梯次培育。
3.评审推荐。对入库项目组织技术、产业专家、投资专家进行评审提出拟支持项目,评审包括会议答辩与实地考察(会议答辩阶段材料评审与答辩分值权重各占 60%、40%,会议答辩与实地考察分值权重各占 50%),提交市科技局集体审议。
4.审定立项。经部门联审查重和公开公示后,由分管副市长牵头,市科技局、市发改委、市经信局、市财政局、市投促局等部门参加,对评审结果进行把关,报市政府审定。根据审定结果,市科技局下达立项计划。
5.资金拨付。对成功揭榜并立项的项目,市财政给予发榜方单个项目最高 1000 万元支持。项目实施期 3 年,医药领域等个别项目实施期可为 5 年,财政支持资金分年度拨付,立项后拨付首笔款项,不超过发榜方向揭榜方拨付首笔资金的 50%,且不超过财政资金的 50%,次年度拨付资金不超过财政资金的 80%(5年期项目第 3 年拨付),项目验收通过后拨付剩余资金。
6.绩效管理。项目承担单位辖区科技主管部门为项目归口管理部门。归口管理部门要加强项目过程管理,指导承担单位编制绩效目标,开展绩效运行监控,强化绩效评价结果公开和运用。
项目承担单位要切实加强绩效管理,引导科研资源向优秀人才和团队倾斜,提高科研经费使用效益。
四、有关责任与说明
申报单位对申报材料的真实性负责,辖区科技主管部门对审核推荐负责,评审专家对出具意见的客观公正性负责。对弄虚作假,骗取资金的,予以撤销项目追回财政资金,并纳入合肥市产业政策综合服务平台黑名单库,2 年内不得申报各类政策项目,情节严重的,将依法追究相关单位和人员责任。
附表:市科技重大专项项目评价指标
附表:

根据市委市政府统一部署,制定市关键共性技术研发“揭榜挂帅”项目实施方案。
一、支持原则
(一)坚持技术标准参数化。对标国际先进指标开展研发,实现进口替代;突出无中生有,抢占技术制高点。
(二)坚持技术成果产品化。形成终端产品、成套设备、核心元器件、软件、新材料、新品种、新药等。
(三)坚持技术研发协同化。企业出卷、院所答卷、市场阅卷。
(四)坚持财政资金放大化。市财政资金不超过揭榜金额的50%,撬动社会资金投入。
二、支持重点
突出问题导向、目标导向、结果导向和应用导向,聚焦产业发展和民生改善,围绕我市重点产业链领域,支持产业关键技术攻关和应用基础研究,支持科技成果推广应用示范,为经济高质量发展提供科技支撑。
(一)高新技术专项:支持关键产品设备及核心元器件、新材料、成套系统或应用软件等新产品、新技术的研发和应用,提升产业技术创新能力和核心竞争力。
(二)科技强农专项:支持智慧农业、农业新品种选育、农业技术创新和示范推广应用,引领支撑农业绿色发展、转型发展、可持续发展,促进乡村振兴。
(三)社会发展专项:支持资源环境、生物医药、城市发展、公共安全等社会民生领域技术研发,支持开展技术创新和示范推广应用,提升科技惠民能力和水平。
(四)生命健康专项:支持面向人民生命健康的战略需求,着力提升我市重大疾病的防治水平以及危重症救治能力。
三、支持对象
(一)“揭榜挂帅”项目支持提出重大技术需求的、市内具有独立法人资格的企业(发榜方),且上年度研发投入不低于销售收入的 2%或研发投入不低于 500 万元。
(二)生命健康专项支持对象为在我市的省属医疗卫生机构(综合医院三甲,须与市级医疗卫生机构联合申报)、市属综合医院三甲、市属专科医院三级及以上、市属疾病预防控制机构、市属妇幼保健机构等医疗卫生机构。一般采取公开竞争方式组织申报。
四、揭榜条件
揭榜方为有能力为发榜方技术需求提供解决方案的高校和科研院所、新型研发机构、国家高新技术企业,以及团队和个人。需具有较强的研发能力、良好的科研条件和稳定的科研人员队伍保障。与发榜方不存在关联关系,且无不良信用记录。项目揭榜金额不低于 60 万元。
五、立项与管理
(一)申报审查。项目实行全年常态化需求征集,定期组织项目揭榜发榜和申报。明确申报对象及条件,发榜方提出的重大技术需求原则上与单位主营业务及其需求紧密相关,明确产业领域、技术领域、技术指标和交付成果等。市科技局组织对申报材料进行形式审查。
(二)揭榜入库。对形式审查通过的项目进行公开发榜,通过路演、双需对接等方式积极促进对接揭榜,成功揭榜的项目纳入市关键共性技术项目库,入库项目按年度动态调整、梯次培育。
(三)评审推荐。对入库项目组织技术、产业专家、投资专家进行评审提出拟支持项目,评审包括会议答辩与实地考察(会议答辩阶段材料评审与答辩分值权重各占 60%、40%,会议答辩与实地考察分值权重各占 50%),提交市科技局集体审议。
(四)审定立项。市科技局会议集体研究审定拟支持项目,经部门联审查重和公开公示后,报市政府批准后下达立项计划。
(五)资金拨付。对“揭榜挂帅”立项项目,市财政给予发榜方单个项目最高 200 万元支持;立项拨付首笔款项,拨付资金额度不超过发榜方向揭榜方拨付首笔资金的 50%,且不超过财政资金的 50%,项目验收通过拨付剩余资金。对生命健康专项,立项后市财政一次性给予项目承担单位单个项目 30—100 万元支持。
(六)项目管理。项目承担单位辖区科技主管部门为项目归口管理部门。归口管理部门要加强项目过程管理,指导承担单位编制绩效目标,开展绩效运行监控,强化绩效评价结果公开和运用。项目承担单位要切实加强绩效管理,引导科研资源向优秀人才和团队倾斜,提高科研经费使用效益。
六、有关责任与说明
申报单位对申报材料的真实性负责,辖区科技主管部门对审核推荐负责,评审专家对出具意见的客观公正性负责。对弄虚作假,骗取资金的,予以撤销项目追回财政资金,并纳入合肥市产业政策综合服务平台黑名单库,2 年内不得申报各类政策项目,情节严重的,将依法追究相关单位和人员责任。
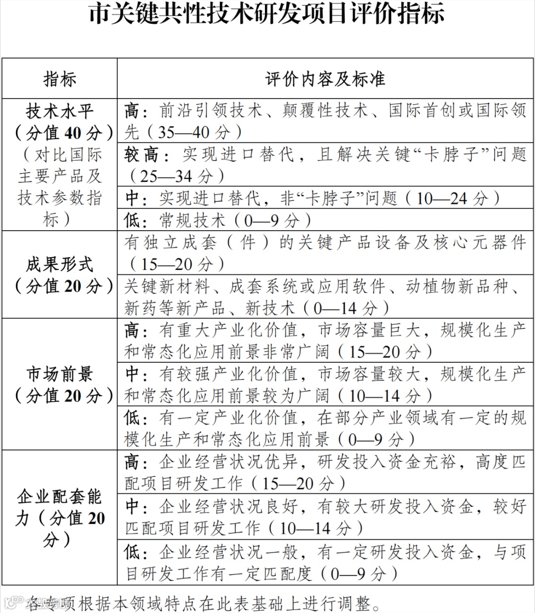
附表:市关键共性技术研发项目评价指标
附表:

为认真贯彻《中共合肥市委办公室 合肥市人民政府办公室关于印发〈人才招引和服务保障大提升行动方案〉等十大提升行动方案的通知》(合办〔2023〕2 号)、《中共合肥市委科技创新委员会关于印发 2023 年合肥市科技创新工作要点的通知》(合科创委〔2023〕1 号)等文件精神,完善科技招商政策工具,改革科创政策支持方式,对重点科技招商项目,由后置的项目申报制,变为前置的招商协议制,结合科技招商工作实际,制定本方案。
一、支持对象
市科技招商前置支持项目的对象为重点高校院所、市级新型研发机构成果转化项目,孵化器众创空间、科技服务机构招引项目,招引的科技型企业及高端人才创新创业项目等。
二、支持类型
对市科技招商科技重大专项前置项目,项目实施期 3 年,医药领域等个别项目实施期可为 5 年;对市科技招商关键共性技术研发前置项目,项目实施期 3 年。市级财政支持资金额度不高于项目总投入的 40%。
三、工作程序
1.项目尽调。科技招商项目前期尽职调查工作可相当于项目评审环节,由各县(市)区、开发区协调市属国有投融资平台公司对项目进行尽职调查,出具尽调报告。
2.县区推荐。项目尽调结果和前置支持建议由辖区科技主管部门报市科技局研究审议,并同步报送科技招商前置支持项目申报书,项目成熟一项推荐一项。
3.审定立项。市科技局组织召开部门联合审定会,研究审定拟支持项目及支持资金,并报市政府批准。
4.签订协议。对通过审定和批准支持的项目,项目单位与县区签订落地协议,在企业完成落地注册后,由落地企业与市科技局签订项目任务书,约定项目起止时间,以及相关技术指标、成果指标和经济拉动效益指标等。
5.资金拨付。招引企业完成项目任务书签订后拨付项目资金。对市科技招商科技重大专项前置项目,首笔拨付款项不超过财政资金的 50%,次年度拨付资金累计不超过财政资金的 80%(5 年期项目第 3 年拨付),项目验收通过后拨付剩余资金。对市科技招商关键共性技术研发前置项目,首笔拨付款项不超过财政资金的 50%,项目验收通过后拨付剩余资金。
6.绩效管理。项目承担单位辖区科技主管部门为项目归口管理单位,要加强项目过程管理,指导项目承担单位编制绩效目标,开展绩效运行监控,强化绩效评价结果公开和运用。项目承担单位要切实加强绩效管理,项目资金需设立专账,专款专用,引导科研资源向优秀人才和团队倾斜,提高科研经费使用效益。
四、相关责任
项目承担单位对材料的真实性负责,项目归口管理部门对审核推荐情况负责。对弄虚作假,骗取资金的,予以撤销项目追回财政资金,并纳入合肥市产业政策综合服务平台黑名单库,2 年内不得申报各类政策项目,情节严重的,将依法追究相关单位和人员责任。
本方案自印发之日起实施,有效期为 1 年。
我单位(个人)承诺提交的申报合肥市科技创新产业政策奖补资金的技术交易合同买卖双方及技术经理(纪)人之间均不存在任何形式的关联关系及关联交易。如违反上述承诺,愿意接受包括且不限于退还已获得的奖补资金、纳入合肥市产业政策综合服务平台黑名单库、2 年内不得申报各类政策项目等处理措施,并承担由此引起的一切责任。
特此承诺。

免责声明:信息内容仅供参考,转载或引用之目的在于传递信息,不代表对信息的真实性或准确性负责。本文不构成对任何人的投资建议,敬请您独立决策并自行承担风险。如信息内容侵犯您的知识产权,请提交相关链接至邮箱:1769398668@qq.com我们将及时处理,请合理借贷,理性消费!

