
淮北市人民政府关于印发淮北市产业扶持政策清单的通知
淮政〔2023〕13号
濉溪县、各区人民政府,市政府各部门、各直属机构:
现将《淮北市产业扶持政策清单》印发给你们,并提出以下意见,请一并抓好贯彻落实。
一、各政策主管部门根据产业扶持政策清单及时制定实施细则,确保惠企政策落实落细落到位。
二、市级财政奖补资金实行预算总额控制,按政策主管部门切块安排。主管部门引入竞争性分配方式,对申报项目进行择优支持。在市数据资源局“免申即享”清单中的奖补项目,各政策主管部门要按照相关要求及时兑现。
三、企业同一事项涉及多项补助或奖励的,按照就高但不重复享受原则执行;原则上,当年度已通过其他渠道获得中央、省级和市级财政资金支持的项目,不予重复支持(有特殊规定除外)。
四、对上年度亩均效益综合评价结果为A、B、C的企业,符合支持条件的,分别按照100%、90%、80%兑现支持资金;评价结果为D的企业,不予政策资金支持。
五、根据支出责任和财力相匹配的原则,对市级出台财政奖补政策(省要求地方配套的涉企政策或已明确承担主体配套比例分担的除外),由市级财政承担。涉及地方贡献的,按现行财政体制分级承担。
六、全面开展产业扶持政策绩效评价工作,提高财政资金使用效益,绩效评价结果作为完善政策、预算安排、资金分配和改进管理的重要依据。
七、统一规范并动态管理。根据国家、省政策调整情况及我市产业发展状况,由市财政局牵头,在每年第一季度统一对政策清单进行动态调整,各部门不再单独出台产业扶持政策。对于之前出台的各类市级涉企产业扶持政策(市政府出台支持企业上市和直接融资奖补政策继续执行),予以废止。
八、本政策清单自2023年1月1日起施行,实施中的具体问题由市财政局会同各政策主管部门负责解释。
2023年4月12日
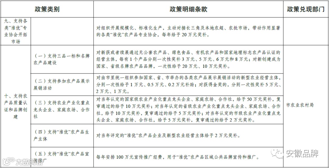
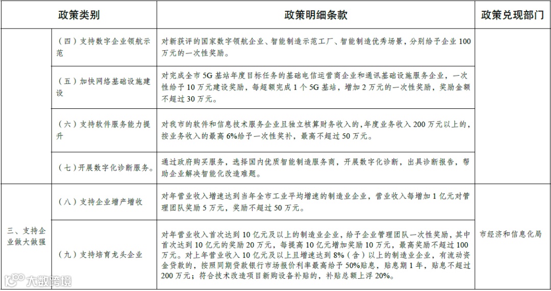
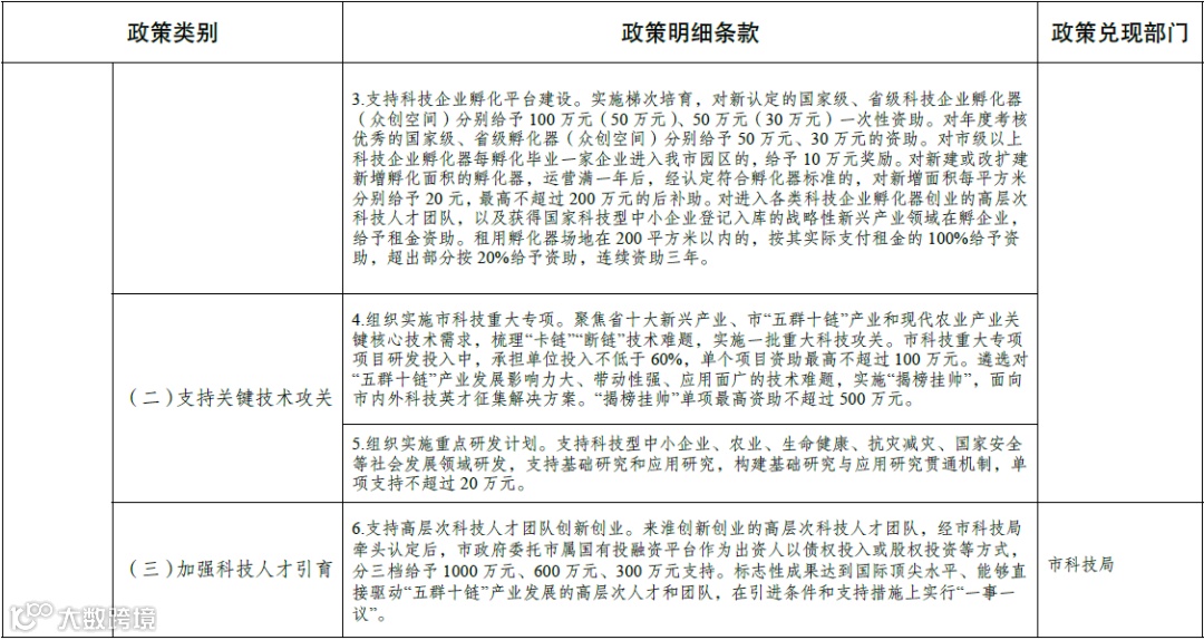
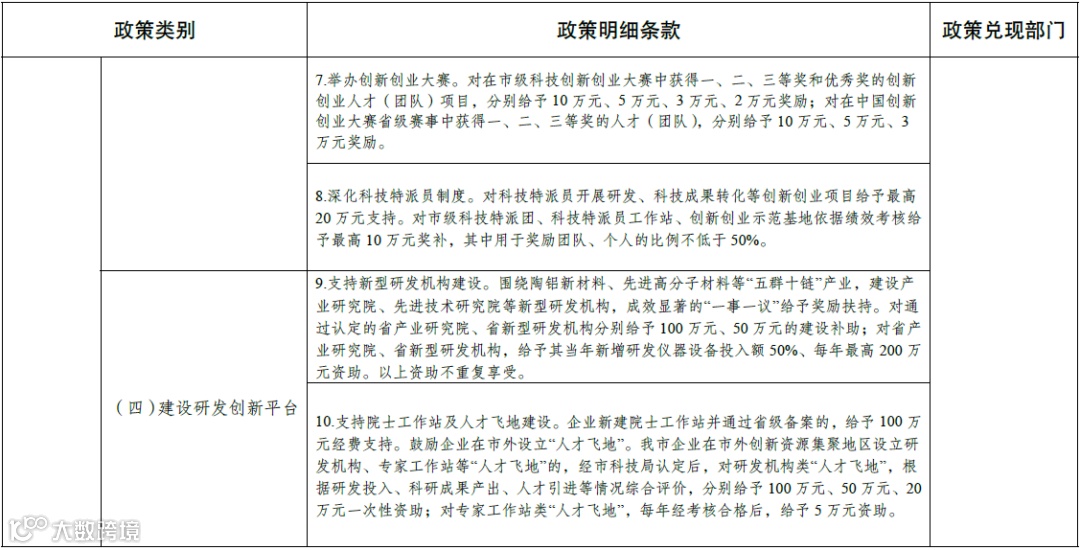
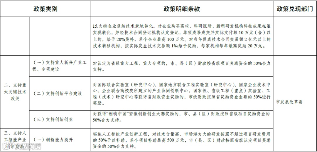
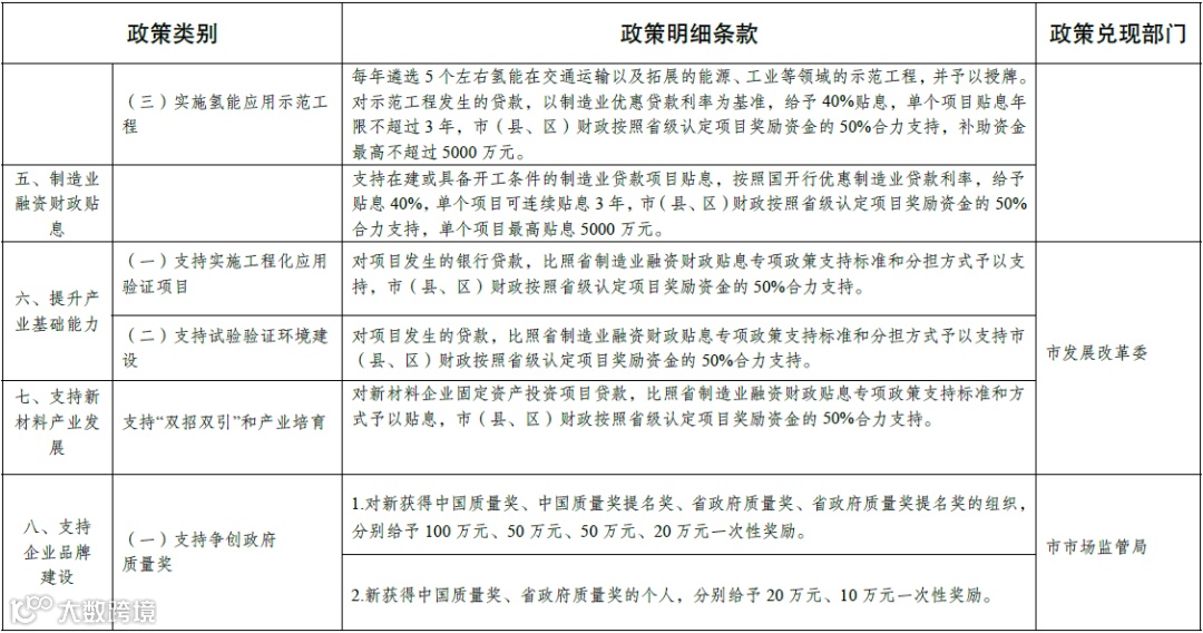
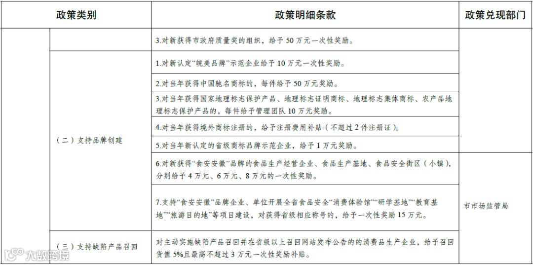
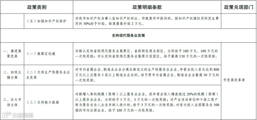
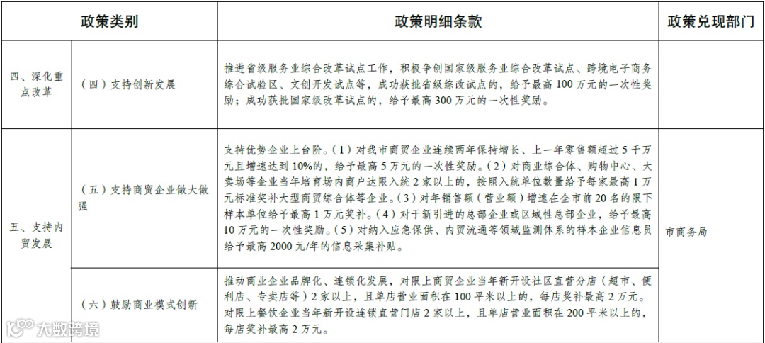
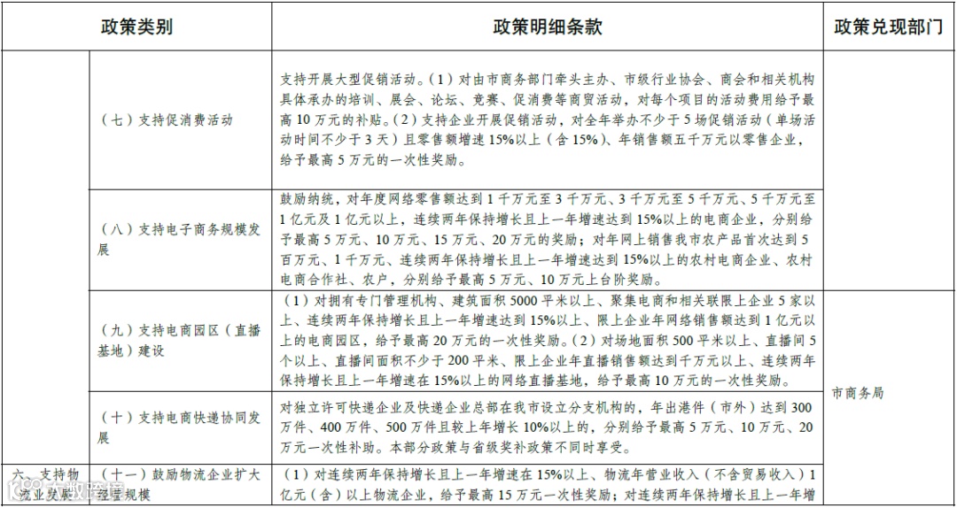
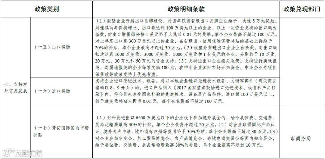
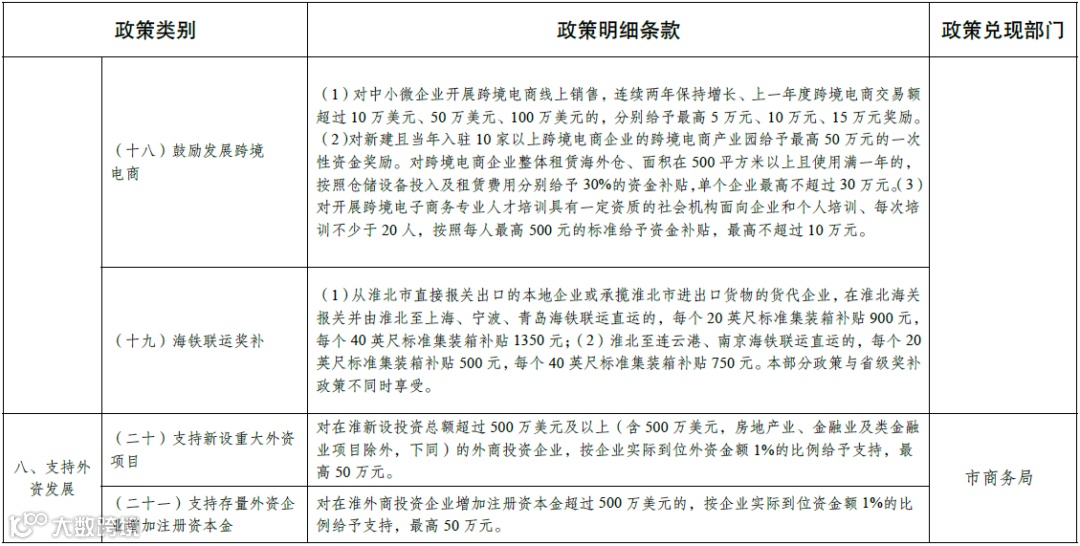
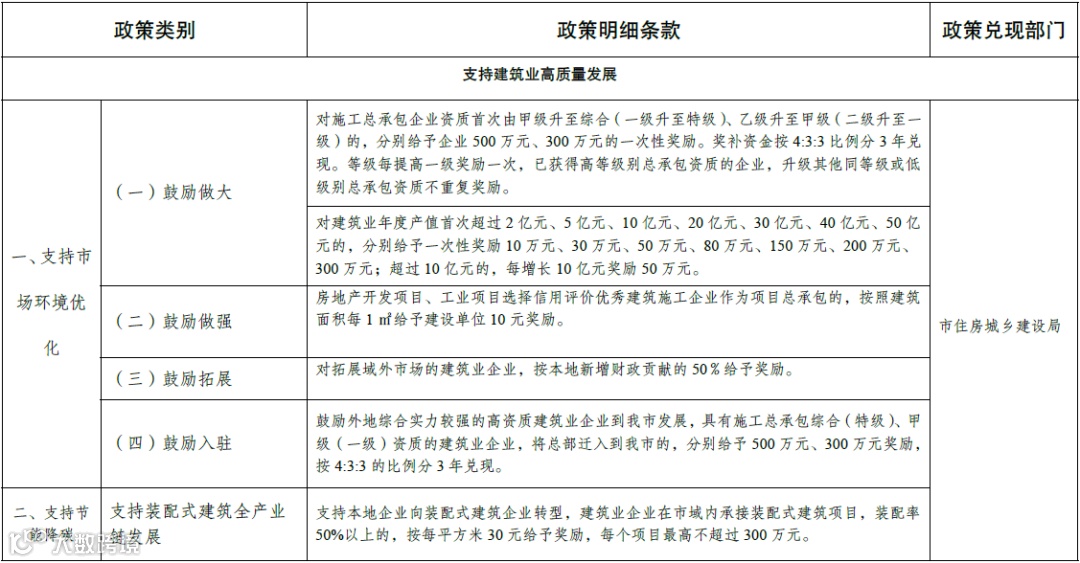
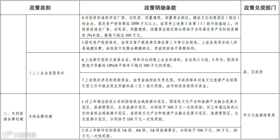
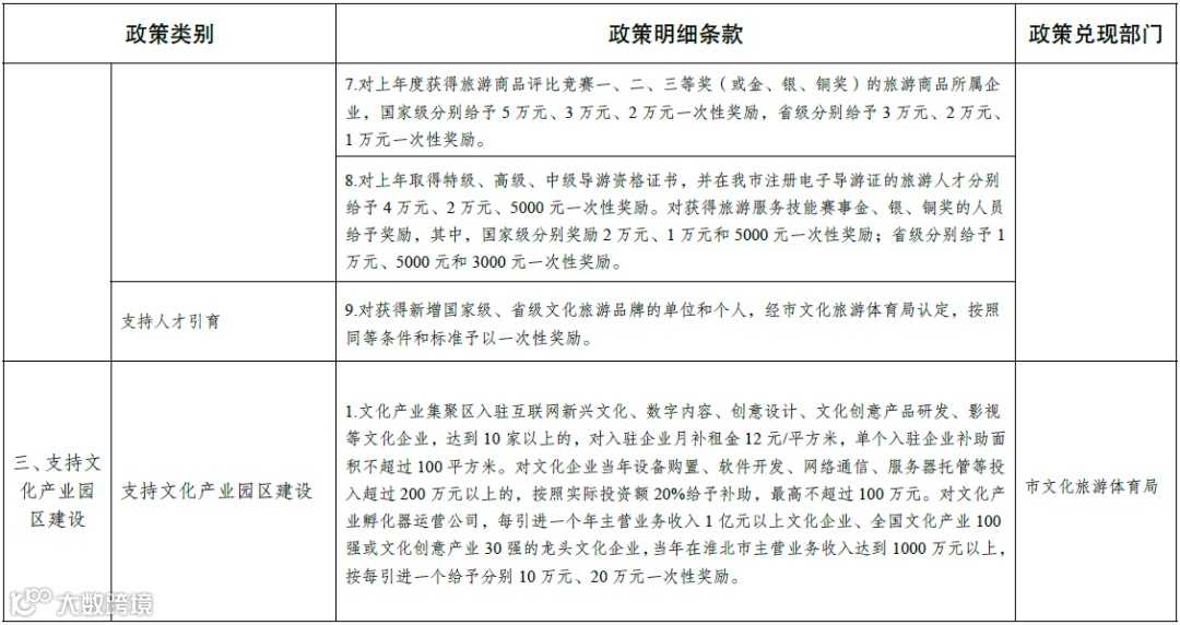
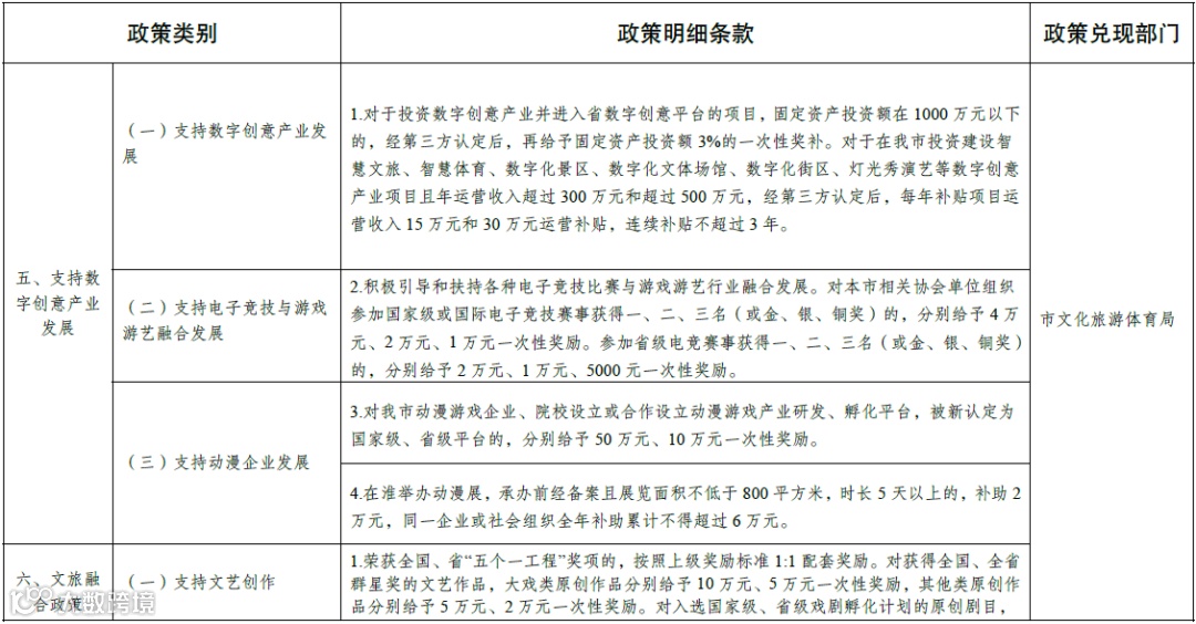
淮北市产业扶持政策清单


































免责声明:信息内容仅供参考,转载或引用之目的在于传递信息,不代表对信息的真实性或准确性负责。本文不构成对任何人的投资建议,敬请您独立决策并自行承担风险。如信息内容侵犯您的知识产权,请提交相关链接至邮箱:1769398668@qq.com我们将及时处理,请合理借贷,理性消费!

