
第一作者:刘玉祥 硕士研究生(武汉工程大学)
通讯作者:汪锋 教授(武汉工程大学)
论文DOI: 10.1016/j.apcatb.2022.121144
图文摘要

成果简介
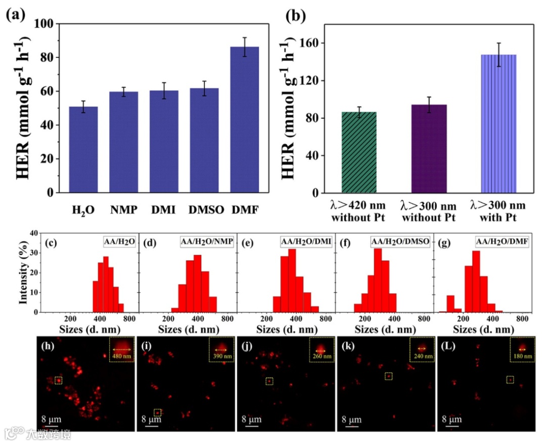
近日,武汉工程大学汪锋教授课题组在Applied Catalysis B: Environmental上发表了题为“Dibenzothiophene-S,S-dioxide-containing conjugated polymer with hydrogen evolution rate up to 147 mmol g−1 h−1”的研究论文(DOI: 10.1016/j.apcatb.2022.121144),探究了D-A型线性聚合物光催化剂在模拟太阳光和户外太阳光照射下的分解水产氢性能,利过密度泛函理论(DFT)计算了聚合物的分子前沿轨道分布和电子性质。通过非质子有机溶剂对聚合物进行剥离,实现了超高的光催化产氢性能,且在户外自然光照射下仍具备较高的光催化活性,为新型高效共轭聚合物光催化剂的设计提供了指导。
全文速览
有机聚合物半导体材料由于其扩展的π共轭结构、可调节的构效关系及电子性质等,在光催化分解水制氢领域受到广泛的研究。基于此,该研究制备了一种具有超高光催化产氢性能的D-A型有机共轭聚合物材料,受益于电子供体和受体之间的分子内电荷分离特性,目标聚合物表现出优异的吸光特性和亲水性质。以300 W氙灯为模拟光源,该聚合物析氢速率最高达到了147 mmol g-1 h-1,此外,在户外自然光直射条件下,该材料仍然表现出良好的光催化活性。此研究为基于有机聚合物的光催化半导体材料分子设计提供了指导。
引言
光催化分解水是一种极具潜力的制氢手段,开发出一种具有超高活性的太阳能响应光催化材料是其关键的科学问题。当前已报道出许多半导体材料用于光催化分解水产氢,但是应用于实际户外自然光条件下的光催化反应仍然面临巨大的挑战。因此,需要对光催化材料进行合理的分子设计和微观结构调控,以满足实际应用需求。
图文导读
合成方法

Fig. 1. Synthetic routes to PDBTSO-T and PDBTSO-2T.
DFT理论计算

性能测试

自然光条件下的性能测试

小结
这项工作报道了一种D-A型共轭聚合物光催化材料,通过合理的分子设计和微观形貌调控,获得了极高的光催化产氢性能。通过电化学、光学及DFT计算等多种手段研究了分子结构与电荷分离特性的关系。同时,PDBTSO-T在户外自然光条件下仍表现出优异的光催化性能,该工作为设计应用于自然光产氢的有机共轭聚合物光催化材料提供了新思路。
作者介绍
汪锋 博士,武汉工程大学,化工与制药学院,教授,博士生导师。主要从事建立和发展新型具有敏感结构的共轭聚合物的合成与制备新方法,研究和揭示功能材料的光催化活性,探讨光催化反应机理。获教育部新世纪优秀人才支持计划,“楚天学子”特聘教授,“工大学子”特聘教授,日本滋贺医科大学客座副教授。在JACS、AM、ACB、JMCA等国际一流期刊上发表论文70余篇。
刘玉祥 武汉工程大学化工与制药学院2019级硕士研究生。研究方向主要为有机光催化材料的开发,聚合物分子设计、构效关系及析氢机理研究。
参考文献:
Yuxiang Liu, Jun Wu, Feng Wang*, Dibenzothiophene-S, S-dioxide-containing conjugated polymer with hydrogen evolution rate up to 147 mmol g−1 h−1, Applied Catalysis B: Environmental 307 (2022) 121144. DOI: 10.1016/j.apcatb.2022.121144
文章链接:
https://doi.org/10.1016/j.apcatb.2022.121144
声明
本文仅供科研分享,不做盈利使用,如有侵权,请联系后台小编删除
“邃瞳科学云”直播服务
“邃瞳科学云"平台正在收集、整理各类学术会议信息,欢迎学会、期刊、会议组织方择优在邃瞳平台上进行线上直播,希望藉此帮助广大科研人员跨越时空的限制,实现自由、畅通地交流互动。欢迎老师同学们提供会议信息(会有礼品赠送),学会、期刊、会议组织方商谈合作,均请联系翟女士:18612651915(微信同)。
投稿、荐稿、爆料:Editor@scisight.cn
扫描二维码下载
邃瞳科学云APP

