第一作者:石雅雯
通讯作者:张胜波,李梅,刘庆岭,纪娜
关键词:塑料升级,废弃PET,高价值化学品,Ruδ+−Ru0 双位点,串联催化
原文链接:https://doi.org/10.1021/acscatal.5c00927
全文速览
将废塑料化学升级为高附加值化学品或燃料,有望缓解环境污染问题并推动社会向可持续发展转型。水解解聚是一种可行的聚酯塑料回收方式,但通常需要较高温度驱动反应,并通过后续的蒸馏操作将二醇从水相中分离。在本研究中,通过理论筛选,我们发现Ruδ+−Ru0双位点催化剂可在温和条件下实现PET(聚对苯二甲酸乙二醇酯)的协同解聚以及乙二醇(EG)的原位重整。机理研究表明,Ruδ+位点能选择性促进EG的吸附与C−H键断裂,而C−C键裂解则同时在Ruδ+与Ru0位点上进行,协同促进PET与EG的转化,并有效避免中间体过度氧化为CO2或CO。因此,该催化剂能够实现PET与EG的100%转化,产物为高附加值的有机酸(包括对苯二甲酸)以及高纯氢气,其氢气生成速率可达1.03 m3 kg−1 PETd−1 gCat−1(在90 ℃条件下)。此外,该催化剂对多种底物表现出优异的催化活性,包括实际废弃PET制品、含PET混合塑料以及其他聚酯类塑料。技术经济分析与环境评估表明,该集成工艺可显著提升经济效益并减少碳排放。
背景介绍
塑料在现代社会中扮演着不可或缺的角色,但消费后废塑料的持续积累正在对人类健康与生态系统构成严重威胁。聚对苯二甲酸乙二醇酯(PET)是使用最广泛的聚酯材料,由对苯二甲酸(TPA)和乙二醇(EG)聚合而成,其废弃量约占全球固体废弃物的12%。机械回收是处理PET塑料废弃物的一种简便方式,但通常会导致材料力学性能下降。相比之下,化学回收可将废PET解聚为TPA和EG单体,并在不降低材料性能的前提下实现资源再利用。然而, TPA可以通过调节水溶液的pH值轻松回收,但由于EG具有较高的水溶性和沸点(197 °C),从水相中分离EG的过程较为困难,需在高温下投入大量能量进行后续蒸馏操作。此外,考虑到EG价格低廉(约1.1美元/千克)、可再生性强且富含氢元素(氢含量达6.5 wt%),将其升级转化为高附加值化学品和氢气具有重要吸引力。因此,在温和条件下实现PET的化学解聚与EG的重整一体化转化,有望成为一条具有前景的技术路径。
近年来, 提出了PET转化与EG升级一体化的多种创新技术路线。例如,新兴的光催化/电催化技术可在温和条件下将EG转化为高附加值化学品。然而,这类技术通常包含三个独立的操作过程:首先是在强碱环境(COH⁻ ≈ 10 M)中对PET进行解聚;其次是TPA的酸化回收与分离;最后是EG的光/电催化转化。因此,这种流程复杂的操作大幅提升了整体处理成本。此外,光/电催化效率较低,严重限制了其实际应用潜力(图1a)。相比之下,热催化转化技术因其较高的催化效率与可放大性,更接近工业化应用。但目前报道的高温热重整PET或EG技术仍面临以下挑战(图1b):1)反应条件苛刻,如温度高于250 °C、压力大等。由于PET塑料的化学惰性以及塑料与催化剂间固-固反应动力学缓慢,反应通常需在高温高压条件下进行,造成了巨大的能耗和成本负担;2)产物选择性低、碳排放高。高温条件易导致PET、EG及其中间体的非选择性吸附、分解或过度氧化,生成复杂的混合产物(如烷烃、烯烃、有机酸等)并伴随大量CO2和CO等碳排放。因此,开发一种高效、节能、绿色的催化体系,实现PET化学解聚与EG原位重整的串联催化、精准转化为高附加值目标产物,仍是当前面临的重要挑战。
文章要点
密度泛函理论(DFT)计算辅助催化剂筛选
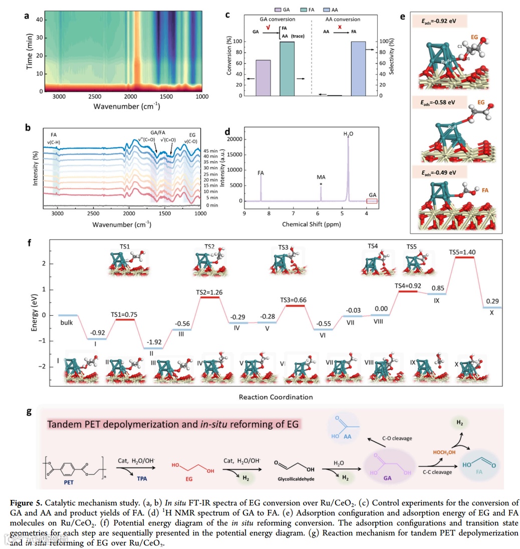
在串联催化体系中,乙二醇(EG)的重整反应比PET的水解更为困难(如后续的活性研究所揭示),因此,本研究在乙二醇重整反应基础上开展了密度泛函理论(DFT)计算辅助的催化剂筛选。为了设计具有高活性的催化剂,需重点考虑两个关键因素:EG分子的吸附能和C−H键断裂的活化能。稳定的吸附能有利于EG分子的活化,而较低的C−H键断裂能垒则有助于其进一步转化。结果表明,EG在Ru基催化剂上的吸附最为稳定,且其C−H键断裂的能垒最低,显示出最优的反应性能。此外,CeO2作为载体在EG重整反应中最为有利。基于DFT计算结果,我们进一步聚焦于Ru/CeO2催化剂在PET解聚与EG原位重整串联反应中的活性探索。
催化剂表征…
球差校正高角环形暗场扫描透射电子显微镜(AC-HAADF-STEM)清晰地展示了Ru与CeO2载体之间的界面结构。进一步的线强度剖面分析表明,在Ru/CeO2界面区域(X2–Y2),部分Ru被掺杂进了CeO2晶格中,形成了不对称的Ru–O–Ce界面位点,表明该催化剂中存在强金属–载体相互作用(SMSI)。原位漫反射红外傅里叶变换光谱(DRIFT-IR)CO吸附测试进一步用于识别Ru/CeO2催化剂中的Ru物种。结果显示,催化剂中同时存在Ruδ⁺和Ru0两种物种,且以Ruδ⁺为主。Ru/CeO2 中 Ru 物种的氧化态及其更精确的局部配位环境通过 X 射线吸收光谱(XAS)进一步进行了分析。Ru4⁺ 物种占主导地位,这与 XPS 和 CO DRIFT-IR 的结果一致。傅里叶变换扩展 X 射线吸收精细结构(EXAFS)谱图中在 ~2.4 Å 处出现 Ru–Ru 信号,并在 ~1.6 Å 处观察到 Ru–O 峰,说明 Ru 簇与氧原子配位并锚定在 CeO2 载体上。
PET的串联催化转化…
在获得结构明确的催化剂后,我们在温和条件下(T ≤ 90 °C,COH⁻ ≤ 2 M)进行了 PET 转化实验。PET 的串联催化转化包含两个关键步骤:(1)PET 水解生成单体,包括TPA和EG;(2)EG 的原位重整生成氢气和其他高附加值化学品。基于上述 DFT 理论指导,我们首先评估了不同载体(C、ZnO、CeO2、TiO2)负载的 Ru 基催化剂在 PET 串联催化转化中的性能。结果显示,只有 Ru/CeO2能够在 24 小时内实现 PET 和 EG 的 100% 转化,产物为高附加值的对苯二甲酸二钠盐(TPA-Na2)、乙醇酸(GA)、甲酸(FA)、乙酸(AA)及氢气。进一步的定量分析表明 TPA-Na₂ 的产率为 100%,说明在后续的原位重整过程中被转化的是 EG,而非 TPA-Na₂。液相产物中,GA、FA 和 AA 的选择性分别为 41.4%、51.7% 和 5.9%。氢气产率的动力学曲线表明,生成的氢气量高达 9.14 mol H2/kg PET。与以往研究不同的是,本体系气相产物中仅检测到高纯度氢气,未检测到 CO2、CO 及短链烃类,这将极大降低气体纯化的成本。
催化机理研究…
基于实验结果与DFT计算,提出了在 Ruδ+−Ru0 双位点催化剂上实现 PET 解聚与EG原位重整的反应路径。首先,在氢氧根离子与 Ru/CeO2 催化剂的协同作用下,PET 经水解反应生成高纯度的TPA和EG单体。随后,原位生成的 EG 分子在 Ruδ+ 位点上被吸附、活化并脱氢,形成乙醛酸和氢气。由于其不稳定性,乙醛酸在 Ruδ+−Ru0双位点的协同催化下迅速转化为GA和 H2。接下来,GA 主要通过 C–C 键断裂生成FA和羟甲醇(HO–CH2–OH)。羟甲醇进一步脱氢生成 FA 和 H2,少量 GA 则通过 C–O 键断裂产生微量的乙酸(AA)。由此可见,Ruδ+−Ru0双位点在整个反应过程中发挥了关键作用:Ruδ+位点有利于 EG 的吸附及 C–H 键断裂,而 Ru0与 Ruδ+间的协同效应促进了GA中间体的 C–C 键断裂。最终,PET 被高效转化为高附加值化学品,包括 TPA、GA、FA 和高纯氢气。
现实世界的聚酯塑料废物处理…
该催化剂对多种底物表现出优异的催化活性,包括实际生活中的废弃PET制品、含PET的混合塑料以及其他聚酯类塑料(如PBS、PU、PBT和PBA)。
技术经济分析表明,若每年处理3000吨废弃PET塑料,可实现60万美元的净利润,显著高于单一化学解聚工艺所造成的1060万美元亏损。环境评估结果显示,与传统填埋或焚烧方式(排放6875吨CO2)相比,该催化体系几乎不产生碳排放(0吨),具有显著的减排优势。
团队介绍
纪娜:天津大学英才教授,博士生导师,天津市海外高层次人才,天津大学十佳杰出青年教工,天津大学环境工程系副主任,全国石油化工行业生物基油气重点实验室副主任,天津市可再生能源学会生物质能专委会副主任,政协天津市津南区常委。研究方向主要聚焦于生物质、塑料及废弃油脂的资源化转化利用,致力于开发生物质及塑料高效转化的新型催化剂材料以及绿色环保的高效转化过程。近年来以第一或通讯作者在Angew. Chem. Int. Ed., ACS Catal., ACS Nano, Appl. Catal. B-Environ., Green Chem., J. Catal.等国际高水平期刊发表SCI论文100余篇,包括ESI高被引论文7篇,封面论文11篇,授权发明专利30余项,相关成果获辽宁省自然科学一等奖等。
张胜波:北洋英才学者,天津大学长聘英才副教授/特聘研究员,硕博士生导师,天津市可再生能源学会生物质能专委会委员。研究领域面向国家双碳战略目标,致力于废弃塑料高效循环与资源化、人工光合作用整合设备构建、氢能开发与利用等研究,以第一或通讯作者在Nat. Sustain., J. Am. Chem. Soc., AIChE J., ACS Catal., Chem. Sci., Appl. Catal. B-Environ., Green Chem.等杂志发表论文50余篇,ESI高被引论文4篇。
李梅:南开大学助理研究员/博士后,主要从事人工光合作用及废弃塑料催化转化相关研究,以第一或通讯作者在Angew, ACS Catal., ACS Nano, Chem Sci., Appl. Catal. B-Environ., Green Chem., ACS Sustainable Chem. Eng., Precis. Chem.等期刊发表学术论文20余篇。
刘庆岭:天津大学环境科学与工程学院英才教授,博士生导师,国家重点研发计划首席科学家,天津市海外高层次人才,天津大学“北洋学者”,中国环境科学学会VOCs专委会常委,全国工程专业学位研究生教育指导委员会工程博士专项工作组专家。曾就职国际知名尾气处理公司庄信万丰项目研究员以及参与瑞典理事会基金、美国能源部、Jonhson Mathey 资助基金的研究工作,在国际高水平学术期刊发表SCI论文100余篇,包括Journal of the American chemical Society,Chemical Review, Environmental Science & Technology, Applied Catalysis B-Environmental and Energy, ACS Catalysis等多篇国际知名期刊,其中封面文章10篇。研究成果应用于国之重器中交集团绞吸船舶以及商用柴油车量,获天津市科技进步一等奖2项,二等奖1项,中国创新创业大赛(河北赛区)一等奖,内燃机科学技术二等奖。申请专利50余项,其中1项发明专利获得中国国际专利技术与产品交易会金奖,受到学术界及产业界的广泛关注。
声明

