第一作者:谢海龙
通讯作者:吴枫,谢德龙
通讯单位:昆明理工大学化学工程学院
论文DOI:10.1021/acscatal.5c03810
团队基于黑磷纳米片(BPNS)可调带隙、高载流子迁移率等特性,构建了 BPNS/TiO2 Z 型异质结,通过调控 BPNS 厚度精准调节导带位置(ECB = –0.73 ~ –0.95 V),实现了 PET 塑料的高效光重整。在模拟太阳光下,15 wt% BPNS/TiO2(BT15)在 35 h 内降解 80% PET,同时产生 345.2 μmol·g-1·h-1的H2和 562.6 μmol·g-1·h-1的CO2。研究首次建立了 ECB 与产物选择性(CO、H2、CO2)的关系,为塑料废弃物光转化催化剂的理性设计提供了新路径。
塑料污染已然成为全球环境危机。传统处理技术(如填埋、焚烧)存在二次污染与高能耗问题,而化学回收方法(如热解)需高温高压条件。光催化重整技术利用太阳能将塑料转化为高值化学品(如H2、合成气),兼具低碳排放和温和反应条件的优势。然而,现有光催化剂面临两大瓶颈:(1)效率不足:常用TiO2带隙宽(~3.2 eV),仅吸收紫外光(<5%太阳光谱),且电荷复合率高;(2)产物选择性不可控:塑料降解路径复杂,难以定向调控产物分布。黑磷纳米片(BPNS)因其可调带隙(0.3–2.0 eV)、 宽光谱吸收(紫外-红外)和 高载流子迁移率(>1000 cm2 V-1 s-1)成为理想候选材料。其能带结构可通过厚度精确调控:体相BP带隙为0.3 eV,单层可达1.5 eV。本研究将BPNS/TiO2异质结用于废弃塑料光重整,通过系统研究导带位置对产物的影响,为催化剂理性设计提供理论依据。
1. 能带工程创新:
通过离心法精准控制BPNS厚度(2.5–12.5 nm),实现ECB从-0.73V到-0.95V连续调控。
2. 高效异质结设计:
构建Z型BPNS/TiO2异质结(界面形成Ti–O–P键),可见光吸收率提升2倍,表观量子效率达17.3%。BT15催化剂在纯水中实现80% PET降解,H2产率为345.2 μmol g-1h-1。
3. 实际塑料处理能力:
商用PET瓶降解率为75%,H2产率为274.8 μmol g-1h-1,碳平衡>90%。揭示了添加剂影响:光稳定剂降低降解率,增塑剂提升分子链运动性促进降解。同时,其还展现了对于其他塑料,包括聚乙烯、聚苯乙烯、以及聚氯乙烯的催化降解和产物调控能力。
4. 机理解析:
控制实验条件,探究O2和光照的必要性,原位红外/ESR证实PET通过O2•·/•OH自由基氧化路径降解,CO2通过*COOH中间体还原为CO。DFT计算表明薄层BPNS(2.5 nm)的O2吸附能(-0.155 eV)显著高于厚层(-0.097 eV)。
图1. 离心控制法获得不同厚度BPNS。
图2. (a) BPNS/TiO2异质结(BT15)的TEM、HRTEM图像和EDX元素映射图;(b) TiO2、BPNS和BT15的XRD谱图;(c) TiO2、BT15、BPNS和体BP的拉曼光谱。
本研究首先采用离心控制法制备了不同尺寸BPNS,通过机械混合和静电吸附形成BPNS/TiO2异质结,BPNS的重量百分比分别为5% (BT5)、10%(BT10)、15% (BT15)和25% (BT25)。利用X射线衍射(XRD)、扫描电子显微镜(SEM)、透射电子显微镜(TEM)对催化剂的形貌和结构进行了表征。拉曼光谱和x射线衍射(XRD)证实了材料的物相和结晶度。

图3. (a)UV-DRS图;(b)Tauc图和拟合线;(c)价带XPS谱图和拟合线;(d)Mott - Schottky图和拟合线,分别为BPNS、BP-5000、BP-8000和BP-12000;(e)不同厚度尺寸下TiO2和黑磷的能带电子结构。
采用UV- vis漫反射光谱(UV-DRS)和Tauc图进行带隙分析,结合x射线光电子能谱(XPS)和Mott - Schottky图计算了价带(VB)和导带(CB)电位。BPNS厚度从12.5 nm(BP-5000)降至2.5 nm(BP-12000),ECB从 -0.73 V 负移至 -0.95 V,带隙从0.95 eV增至1.58 eV。薄层BPNS提供更强还原能力,驱动CO2→CO转化。
图4. (a) BT5-25光降解PET的产气量;(b) BT5-25的DRS频谱;(c) BT5-25在水溶液中对不同波长光源的吸光度;(d)光谱辐照度与波长乘积随波长变化的曲线图。
在所有测试样品中,BT15的CO2和H2的产率最高。UV-可见光谱证明,这种增强的性能归因于光吸收的改善。BPNS的掺入扩大和加强TiO2可见光区的光吸收,从而提高光催化活性。然而,过量的BPNS负载引入了遮光效应,降低了光吸收,从而降低了催化性能。BT5-25的UV-可见漫反射光谱(DRS)进一步证实了这一趋势,表明BPNS含量越高,可见光吸收率越高,而紫外线吸收率逐渐降低。为了确定异质结的AQE,我们测量了光催化剂在水溶液中的光吸收和在全光谱下的光谱辐照度,计算了BT5和BT25的表观量子效率(AQE),BT15的AQE最高,为17.3%。
图5. 不同条件下BPNS/TiO2光重整PET: (a)不同条件下PET失重;(b) BPNS PET减重对时间的依赖性;(c) BPNS、TiO2、BT15对PET气相产物的GC-MS曲线;(d) O2浓度对BPNS、TiO2和BT1对PET减重的影响;(e) BPNS/TiO2配比对PET失重的影响;(f) BT15对PET减重的影响与反应时间的关系;(g) BT15对试剂级PET和PET瓶的CO2产率随反应时间的变化;(h) BT15对试剂级PET和PET瓶H2产率随反应时间的变化;(i) BT15中BPNS反应20 h后的HRTEM图像。
纯TiO2在1 MPa O2下PET失重仅18.1%,H2、CO2产率低。纯BPNS在空气/光照下,PET失重28% ,但1 MPa O2下活性骤降(14.7%),因高压氧加速了BPNS氧化失活。当BPNS/TiO2(BT15)协同增效,O2从0.1 MPa 增至1 MPa时 ,因O2促进了ROS生成,使BT15的PET失重从25.3%升至 38.2%(10h),在 35 h 内使PET失重升至 80%,过量BPNS因遮蔽效应降低光吸收,且光生电子转移至O2生成氧自由基(如•O2-),将反噬BPNS结构导致BPNS 边缘氧化失活。降解产物中气相以H2和CO2为主,无PET时H2产率降28.3 μmol g-1 h-1,证实PET贡献了还原质子。
图6. BPNS/TiO2带隙调制对PET瓶光转化性能的影响: (a) PET的失重;(b) CO2和H2进化速率的依赖关系;(c)CO2、H2和CO析出速率对光催化剂ECB的依赖关系;(d)以BPNS/TiO2为例,PET光重整机理及带隙调节下光催化活性增强策略。
在1 MPa O2条件下,BPNS/TiO2异质结的带隙调控显著提升PET瓶光重整效率(40 h反应)。随着BPNS厚度减小(带隙增大):失重率从BP-5000/TiO2的56%增至BP-12000/TiO2的75%;H2产率、CO2产率、CO选择性大幅增强。薄层BP-12000的导带电位(ECB=-0.95 V)显著负移,扩大与CO2/CO还原电位(-0.51 V)的驱动力,使ECB每负移0.1 V,CO产率提升约3.8倍(线性拟合),但H2产率仍低于碱性预处理体系,需优化反应路径。
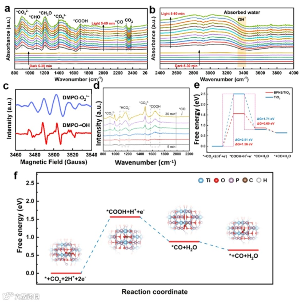
图7. (a)与BPNS/TiO2(BT15)混合的PET原位红外光谱(a) 800 ~ 2600 cm−1和(b) 2400 ~ 4000 cm−1;(c)试剂级PET粉末在BT15上以甲醇为溶剂、DMPO为自旋捕获剂光转化过程中O2•−和•OH的ESR光谱。(d) CO2光还原过程中BPNS/TiO2的原位红外光谱。(e) BPNS/TiO2的CO2光还原成CO的自由能图。(f)基于DFT计算的BPNS/TiO2上CO2还原为CO的自由能演化。
FTIR检测到 ~2320/2360 cm-1(CO2)、~1690 cm-1(COOH)、~1220 cm-1(CH3O)及~1090 cm-1(CHO)特征峰(图a,b),证实了PET经CH3O→CHO→COOH中间体逐级氧化为CO2。ESR验证了O2•·−和•OH自由基驱动氧化(图c),H2O吸附峰(~3330 cm-1)消失表明其参与还原产生活性氢。原位FTIR显示 ~890/1490 cm-1(CO32-)和 ~1187 cm-1(HCO3-),并观测到关键中间体 *COOH(~1650 cm-1)及产物 *CO(~2100 cm-1)(图d)。验证了从CO2→ *COOH(质子-电子转移)→ *CO(脱附)的转化路径。DFT计算表明:BPNS/TiO2的 COOH 形成能垒低于纯TiO2(导带负移促进电子转移),COOH生成是限速步。
图8. (a)单层BPNS/TiO2和多层BPNS/TiO2的电荷密度差图(黄色表示电荷增加,青色表示电荷减少)。(b)用DFT计算单层BPNS/TiO2和多层BPNS/TiO2对O2的吸附能。试剂级PET粉体在BP-5000/TiO2和BP-12000/TiO2上以甲醇和H2O为溶剂,DMPO为自旋捕获剂光转化过程中O2•·−(c)和•OH的ESR光谱(d)。
PET的光降解涉及CO2的生成、脱氢反应和H2O还原为H2,其中光生成的电子和空穴作为反应物质起着关键作用。O2和•OH对PET光重整至关重要,影响降解效率和产物选择性。由于反应起始和速率较慢,PET脱氢不如H2O还原有利。H2O中的质子比塑料中的质子更容易被还原,O2和CO2中的离子之间也会竞争电子。在PET光重整过程中,高浓度的O2导致O2捕获电子,降低了有氧条件下的H2产率。在好氧条件下产生的活性氧(ROS)促进塑料键的氧化裂解,驱动降解为CO2。与CO2/CO(- 0.513 V)和H2O/H2(- 0.41 V)相比,O2/O2•−(−0.33V)的正还原电位更高,导致反应速率更高,由于CO2的电子捕获能力降低,限制了CO的产生。
本研究通过能带工程策略,开发出高效BPNS/TiO2异质结光催化剂,实现了PET塑料在温和条件下的同步降解与资源化(H2/CO生成)。创新性在于首次建立导带位置(ECB)—产物选择性的定量关系,为塑料光重整催化剂设计提供了新思路。本研究提出的 BPNS 厚度调控导带策略,不仅显著提升了 PET 光转化效率,还通过能带定量调控实现了产物选择性优化。该思路可推广至其他可调带隙二维材料异质结,为废塑料资源化 + 清洁能源制备提供新方向。未来可围绕BPNS 稳定性提升、多组分塑料高效转化及工业化耦合太阳能装置展开研究。
Effects of Conduction Band Edge Regulation on the Photoreforming Efficiency of Plastic Waste: Taking BPNS/TiO2 as a Photocatalyst,Hailong Xie, Yishu Wang, Yu-Hui Xie, Dong Feng, Feng Wu,* Delong Xie,* Yi Mei, and Yu-Xin Liu,ACS Catal. 2025, 15, 14764−14781
声明

