5月25日,WeTool官网主页发布了一条公告:“5月25日起,WeTool 接到部分用户反馈封号问题,为安全起见,请暂停使用WeTool。”
一夜间,众多使用了Wetool工具的企业遭遇了一场腥风血雨,账号被腾讯封杀,社群资源随之一夜清零。而被封的原因是“使用了微信外挂、非官方客户端或模拟器,被临时限制登陆”。
最直接的影响就是使用外挂企业的大量私域资源的流失。很多品牌过去积累了大量的基于微信生态的私域用户资产,外挂封停后,让很多过度依赖外挂能力的企业私域积累直接破产。另外对于企业和运营者来说,运营成本必然会随之上升,运营效率大幅度下降。原本可由第三方工具操作的流程化的工作,现在都要人工来完成,如果还想要靠社群裂变聚拢用户,就需要投入非常多的人力才能实现。

私域流量,其本质就是客户关系管理,是企业把平台用户二次迁移到自己的构建的流量池持续经营,产生互动建立信任,从而挖掘老客价值的方式。
用户流量正在从增量时代逐渐转为存量时代的竞争,品牌其实是迫切需要搭建自己的私域流量能力的,腾讯生态大力的封杀外挂,并不是彻底关上了企业构建用户私域的大门。企业微信基于私域运营能力的开放和迭代,将更加完善品牌的私域运营。
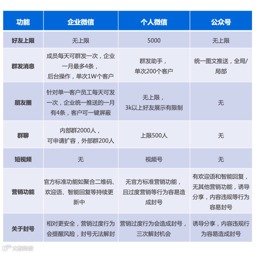
企业微信近期面向服务体系开放的系统接口所能实现功能更加强大,可以和品牌的CRM系统、小程序后台对接,打通用户的全域数据。而且,企业微信号不设置好友上限,大大提升用户管理效率。也不存在使用第三方工具的合规风险,相对更安全,不会轻易出现封号,品牌可以更加放心高效地构建私域用户资产。
同时,企业微信营销安全性相对较高,具有较强的归属性,能够实现客户连接、客户管理、企业管理功能。支持高效、便捷、精准的客户运营,实现更完善、更高效的数字化管理,也更容易提升企业形象。
从微信生态的角度,鼓励用正规的、官方的方式去提供服务,私域流量也一定会越来越规范化。第三方运营工具被禁用后,社群运营只有两条出路:一是人工运营,二是寻找官方认可的私域运营工具,把私域资产转移到企业微信。
消费者私域化是链接、信任、转化的过程,做私域的最终目的是建立和消费者建立更强的信任关系然后变现。南讯股份旗下的“企微运营”,不仅是一套工具,更是一套基于企业微信打造的社群运营完整解决方案,帮助品牌企业构建基于微信私域的能力,构建超空间、超时间、超个体的闭环路径。
“企微运营”在渠道分流、裂变拉新、精准客户管理和风险监控等维度,为商家私域运营赋能。那么,商家如何基于平台运营机制,更好地破局玩转企业微信,完善私域运营?南讯股份的企微运营可以提供哪些社群运营解决方案呢?
在南讯旗下的客道云社群运营模块里,可以实现一码通用,粉丝随机分流,避免服务拥堵,粉丝可以通过聚合二维码添加到企业员工账号,系统将随机分配到多个微信帐号实现分流,避免服务拥堵;“一客一码”助力品牌老带新裂变,客户扫聚合活码后随机添加企业账号,一客一码会给每个人生成带参的专属二维码。

企业微信插件侧边栏可以展示带有标识的二维码,支持一键发送给好友,好友可发送专属二维码给其他朋友引导添加员工账号,插件后台配合联动,实现深度裂变。系统还可查看一级裂变客户数和二级裂变客户数,跟踪老带新的裂变路径,统计裂变效果。
在系统后台可以设置新客欢迎语,快速提升服务效率,实现针对不同账号人群发送不同内容的欢迎语,达到客户精准分类管理。同时承载企业下的所有客户数据,实现资源沉淀。

多维度筛选,精准统计客户,使业务有据可依,进行统一管理。数据可视化呈现:店长、中层和高层可以直观的查看到下属服务账号的加粉情况和好友数变更报表,对运营效果统计和客服绩效考核提供帮助。

监控账号运营风险,加粉数据可以实时监控吸粉效果,方便调整吸粉策略。员工服务质检:监控聊天过程中的敏感词使用,管理员工异常操作,监督员工服务质量,提升风险监控深度。
企业微信与微信互通的能力提升,让消费者与企业之间的连接被强化。商家布局企业微信,需要注意哪些事项呢?
-
一个企业主体证件和一个手机号可注册5个企业微信,一个微信企业号、一个企业邮箱和一个企业公众号只能对应一个企业微信。
-
企业微信认证资料提交后,在30天内有3次重填/补充资料的机会,若认证失败,只能重新付费提交企业微信认证(使用微信公众授权认证,无需支付认证费用)。
-
-
企业微信企业认证成功后,该帐号名称、认证标识、及认证信息将会被保留一年。
企业微信、公众号、小程序、直播、种草在疫情下大放异彩,2020的初始疫情给众商家敲响了警钟,“私域流量”已经成为商家转型的基础条件。私域是更高效触达用户的 CRM 渠道,但私域的价值远不仅于此。如果你已经准备好了,那就趁早加入这最后的流量阵地。
南讯股份基于企业微信的功能已开放,如果你想在流量竞争中寻求一把利器,欢迎咨询!