盐析出是制约CO2电还原规模化制乙烯(C2H4)的关键瓶颈,会阻碍气体传输、引发电极淹水并导致性能快速衰减。本研究将电场驱动的阳离子积累及其导致的界面疏水性损失确定为关键因素,提出一种通过润湿性调控的铜基电极,从而实现疏水性与电子导电性的解耦。该电极在绝缘的疏水性聚合物基质中原位嵌入 Cu 活性位点,形成局部的“疏水陷阱”。这种结构在反应过程中保持了界面疏水性,抑制了阳离子积累,并限制局部生成的 OH-在碱性微环境中,从而保持有利于 C–C 偶联的碱性微环境。优化后的电极在流动电解槽中于 1.2 A cm-2下实现了 75.9% 的C2H4法拉第效率,并在膜电极组件电解槽中稳定运行超过 1000 小时;且在低CO2电浓度及含烟气杂质条件下仍保持较高产率。技术经济分析表明该策略具有实际可行性。
CO2电还原制C2H4被认为是实现碳循环闭合和可持续化学制造的重要途径。其中,铜基催化剂因对关键中间体具有最理想的结合强度,在促进C-C 偶联和生成多碳产物(C2+)具有独特的优势。近年来,在碱性或碳酸氢盐电解液中(如 KOH、KHCO3),在 >200 mA cm-2的高电流密度下乙烯的法拉第效率已提升超过 60%。研究表明,通过调控铜的氧化态等策略,可提升选择性与稳定性;此外,在酸性介质中CO2RR也为在不同操作条件下高效转化提供了机会。
尽管性能显著提升,但在长时间运行(尤其是千小时规模下)下维持高效稳定仍是重大挑战。主要限制来自阴极表面的盐析现象,这会覆盖活性位点、阻碍 CO2扩散,并导致电极快速失活。同时外加电场会排斥 OH-离子,使阴极界面的局部碱性下降,而碱性环境对高效 C–C 偶联至关重要。因此,抑制盐析是实现CO2→C2H4反应选择性和稳定性的关键。现有的亲水或疏水涂层策略只能短期缓解问题,且分别面临电极泛液、离子渗透、机械退化以及疏水性与电荷传输之间的权衡,难以支撑长期稳定运行。因此,需要开发不依赖脆弱表面涂层或复合材料混合的新型稳定电极结构,能够在高电流密度下长期稳定运行CO2RR。
图1 催化剂设计和结构表征
本研究构建了一种润湿性导向的电极结构,通过结构设计将疏水性和电子导电性解耦。Cu纳米颗粒原位嵌入绝缘疏水的PTFE/CNT基质中,其中表面覆盖的稀疏三维CNT网络提供电荷传输通道,形成局域化的疏水微环境,类似于“疏水陷阱”,在保持气–液–固界面可达性的同时隔离活性位点与富阳离子电解液。
图2 气体分布研究
原位气体分布研究表明,Cu-PC 电极显著改善气体管理:未反应 CO2损失降至 8.6%(参比催化剂Cu Ref 为 20.0%),气相产物向阴极电解液的跨膜渗透率显著降低至 4.8%(Cu Ref 为 32.3%)。这表明疏水 PTFE/CNT 结构有效抑制 CO2向阳极电解液扩散并限制反应中间体在活性位点附近,从而提高CO2利用率并维持稳定的C2H4选择性。
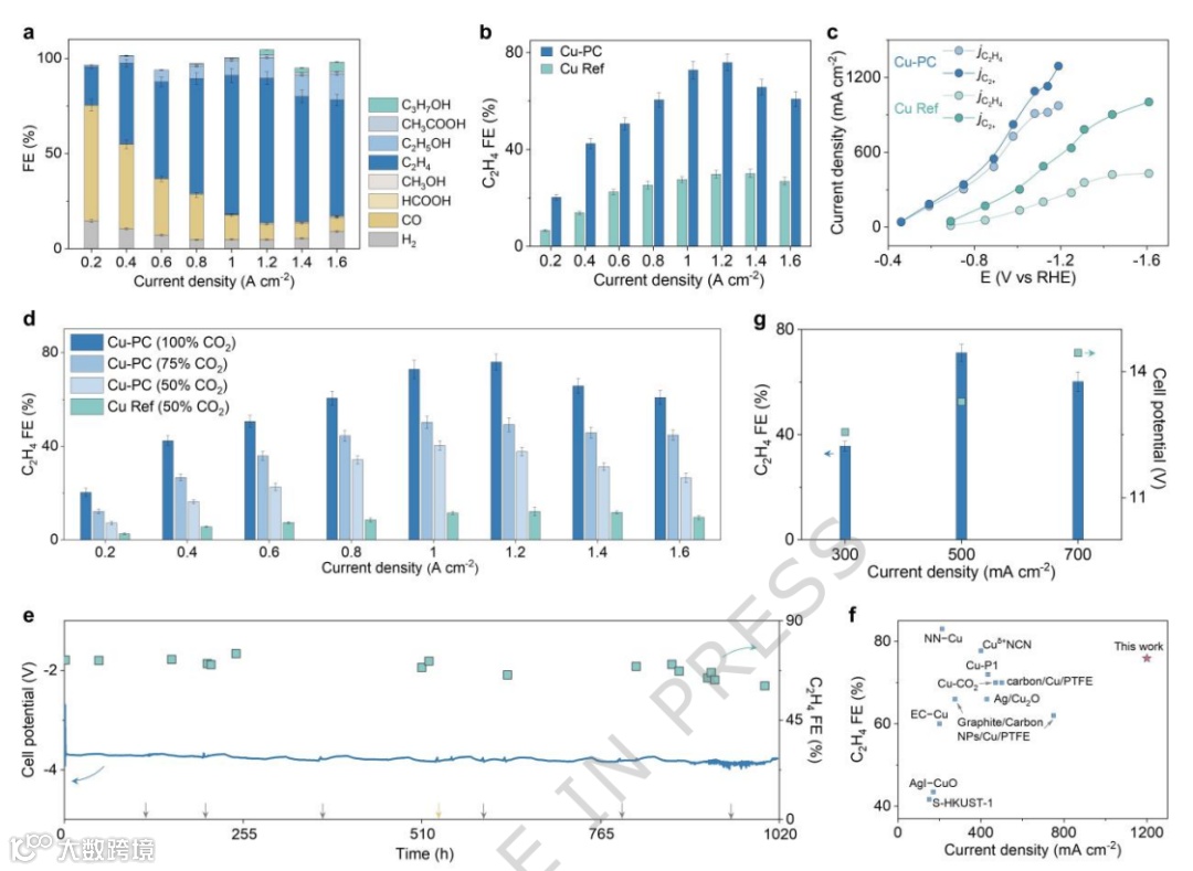
图3 CO2RR 性能
优化后的电极在流动电解槽中于 1.2 A cm-2下实现 75.9% 的C2H4法拉第效率和 90.8% 的 C2+总法拉第效率;在 MEA 条件下可在 200 mA cm-2稳定运行超过 1000 小时,无盐析和性能衰减,并在2 sccm的低气体流速下保持超过 95% 的单程碳效率。5-cell MEA堆在500 mA cm-2下以高于70%的法拉第效率持续生产C2H4,产率达1.2 L h-1。
图4 原位表征和理论计算
原位表征与 DFT 结果表明,“疏水陷阱”结构可抑制电场诱导的阳离子积累并限制局部生成的 OH-扩散,从而在界面维持有利于 C–C 偶联的碱性微环境,解释了乙烯高选择性与长期稳定性的来源。
图5 应用可行性和技术经济分析
Cu-PC电极在含 NO、SO2、O2等烟气杂质条件下仍保持高活性,且 O2共存也无明显影响。技术经济分析表明,在假设条件下 CO2→ C2H4的生产成本约为11925美元/吨。将体系与燃煤电厂烟气耦合具有减排和经济潜力,但总体经济性仍受电耗和规模化效率限制,需进一步优化。此外,本研究展示了该疏水基质设计理念向 Ag、Sn 基催化体系扩展用于 CO 和 HCOOH 高选择性合成的普适性。
Fang, M., Huang, Z., Wang, M.et al. Thousand-hour salt precipitation-free CO2-to-ethylene electrosynthesis at high current densities. Nat Commun (2025).
https://doi.org/10.1038/s41467-025-67719-z
版权声明
测 试

