
第一作者:马飞
通讯作者:陈远富教授、吴琪研究员
通讯单位:电子科技大学电子薄膜与集成器件国家重点实验室,西藏大学理学院
论文DOI:10.1002/adfm.202206113

全文速览
近日,电子科技大学陈远富教授团队、西藏大学吴琪研究员团队合作提出了一种简易构建Mo2N量子点修饰N掺杂石墨烯纳米片作为双功能界面层(Mo2N@NG),用于改性商业PP隔膜。由于其对多硫化物很强的化学吸附、优异的催化转化能力,以及与锂离子(Li+)很强的化学亲和力,Mo2N@NG可有效地催化转化LiPSs且能诱导Li+的均匀沉积,从而能同时抑制多硫化物的“穿梭效应”及锂枝晶生长,通过理论计算与原位拉曼表征揭示了相关抑制机理。Mo2N@NG/PP隔膜组装的Li-S电池表现出优异的倍率性能(4 C时为860.2 mAh g-1),良好的循环稳定性(在2 C下800次循环后,每圈容量衰减率为0.039%);锂锂对称电池在5 mA cm–2大电流下能稳定循环1500小时以上;更重要的是,即使在高硫负载量、低电解液量条件下,Li-S软包电池展现出3.89 mAh cm-2高面积容量。该量子点双功能界面层设计、制备策略可推广到其他过渡金属基催化剂,应用于锂硫电池。

背景介绍
锂硫电池(Li-S)具有较高的理论比容量(1675 mAh kg-1)和比能量(2600 Wh kg-1),被认为是潜力巨大的下一代电化学储能装置。然而,硫正极于锂金属负极存在如下缺陷严重阻碍了锂硫电池的商业化进程和工业化应用:硫正极导电性差且充放电时体积膨胀大,多硫化物(LiPSs)的“穿梭效应”导致容量严重衰减及较低的库仑效率,不可控的锂剥离-沉积及不均匀的锂离子浓度分布引起锂枝晶生长导致安全问题等。多硫化物穿梭效应及锂金属枝晶生长的抑制,成为当前锂硫电池的研究前沿与热点。

本文亮点
1. 本工作通过简单的油浴和退火方法,创新性地构建了一种Mo2N量子点修饰N掺杂石墨烯纳米片作为双功能界面层(Mo2N@NG),用于锂硫电池PP隔膜改性。

图文解析
量子点因其丰富的活性吸附位点及与LiPSs良好的氧化还原催化活性,成为提高Li-S电池电化学性能的一种可行策略。本文设计构筑了基于Mo2N量子点修饰的N掺杂石墨烯纳米片改性的亲硫且亲锂的隔膜界面层,用于协同解决LiPSs穿梭效应及锂枝晶不可控生长问题。如图1a所示,由于回流过程中的化学静电相互作用,Mo6+均匀分散并锚定在氧化石墨烯片上,随后,在氩气中通过一步碳化最终得到Mo2N@NG。图1b-c显示Mo2N@NG超薄纳米片形貌,图1d显示Mo2N量子点均匀分布在NG表面,有利于构建多孔导电通道,保证电子快速转移。图1e-f表明Mo2N量子点的尺寸约为0.5-2 nm。图1g-i也验证了Mo2N的存在。图1j表明Mo2N@NG中Mo、N和C元素分布非常均匀。
图1. a) Mo2N@NG合成过程示意图。b) SEM和c, d) Mo2N@NG的TEM图像。e) 相应的粒径分布图。f) Mo2N@NG的高分辨率TEM图像。g)快速傅里叶变换(FFT)图。h) 和i) 相应的逆快速FFT图。j) Mo2N@NG的HAADF-STEM图像和相应元素面分析图。
通过XRD(图2a)和拉曼光谱(图2b)进一步确定了Mo2N@NG的成功制备。BET测试结果(图2d)显示Mo2N@NG的比表面积为190.1 cm2 g-1。原始的PP隔膜具有多孔和网状结构,允许自由离子通路并防止电子转移(图2d),使溶解的LiPSs可以轻松地在PP隔膜中来回穿梭。Mo2N@NG涂层均匀地沉积在PP隔膜上有助于Li+渗透和迁移(图2e)。图2f展示了Mo2N@NG/PP隔膜的横截面图像,隔膜的厚度仅为18.1 µm。附着在隔膜表面的功能材料具有强的极性,这对于电解质的快速渗透和LiPSs的吸附至关重要。如图2g-i所示,Mo2N@NG/PP的接触角经测试为4.4°。改性的Mo2N@NG/PP隔膜在折叠/恢复测试后表现出极大的柔韧性和机械性能(图2j)。由隔膜阻抗结果(图2k)以及厚度可以计算出Mo2N@NG/PP的Li+电导率为1.007 mS cm-1(图2l),表明Mo2N@NG功能夹层对Li+传输具有积极作用。
图2. NG和Mo2N@NG的a) XRD,b) 拉曼光谱,和c) BET曲线。d) 原始PP和e) Mo2N@NG/PP改性隔膜表面的SEM图像。f) Mo2N@NG/PP改性隔膜的横截面SEM图像。g-i) PP、NG/PP和Mo2N@NG/PP隔膜的接触角测试。j) Mo2N@NG/PP改性隔膜在不同应力下的照片。PP、NG/PP和Mo2N@NG/PP改性隔膜的k) EIS和l) 的锂离子电导率。
Li+的转移系数(tLi+)可以通过恒电位极化方法获得(图3a)。图3b提供了i-t测试前后相应的EIS图谱,表明具有Mo2N@NG/PP隔膜的对称电池具有最低的界面电阻和电荷转移电阻,进一步证实了优异的界面稳定性。Mo2N@NG/PP改性隔膜和未改性PP隔膜封装的Li||Li对称电池(图3c-f)以及Li||Cu非对称电池(图3g和i)测试结果均表明,改性隔膜封装的电池库伦效率和循环稳定性都得到了显著提高,极化电压显著减小,锂枝晶的生长得到了有效地抑制。
图3. PP隔膜和Mo2N@NG/PP改性隔膜的锂金属电池的电化学性能。a) I-t曲线和 b) 相应EIS图谱。Li||Li对称电池电压曲线:c) 在1 mA cm-2下,剥离/沉积容量为1 mAh cm-2,d)在0.5 mA cm-2下,剥离/沉积容量为2 mAh cm-2,和e) 在5 mA cm-2下,剥离/沉积容量为0.5 mAh cm-2。f) 在0.5 mAh cm-2的下的倍率性能。g) Li||Cu电池在1 mA cm-2和1 mAh cm-2下的库仑效率。h) 首圈循环中剥离/沉积过程的电压曲线。
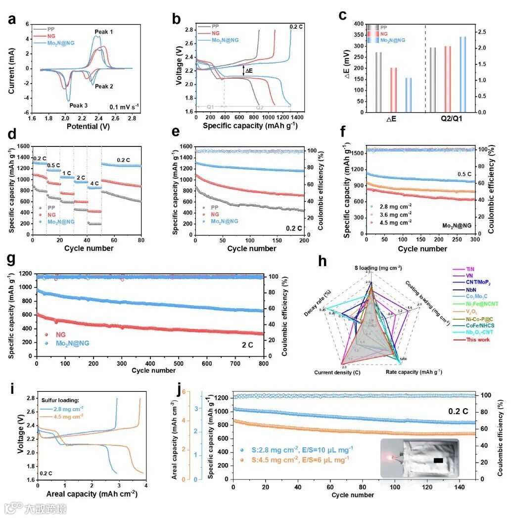
图4a-c显示了Mo2N@NG/PP隔膜组装的Li-S电池具有优异的比电容,同时,也表现出卓越的倍率性能(图4d)和高稳定性(图4e和f)。当电流转换为0.2 C时,仍可保持1284.9 mAh g-1的可逆容量,证实了良好的可逆性和高稳定性。在2 C下循环800圈,每圈容量衰减率仅为0.039%(图4g)。即使在Li-S软包电池中的高硫负载/贫电解质条件下也具有3.89 mAh cm-2的高面积容量(图4i和j)。
图4. a) 扫描速率为0.1 mV s-1的CV曲线。b) 电流密度为0.2 C时的恒电流充放电曲线。c)由充放电曲线计算得出的ΔE和Q2/Q1。d) 电池在0.2-4 C范围内不同电流密度下的倍率性能。e) 电池在0.2 C下的循环性能。f) Mo2N@NG/PP电池在高硫负载下的循环性能。g) 电池在2 C下的长循环稳定性。h) 与其他已发表的工作的比较。Mo2N@NG/PP隔膜的软包电池的i) 充放电曲线和j) 在高硫负载下的循环性能。
Li2S6吸附实验证实了Mo2N@NG对LiPSs具有优异的亲和力,完全吸附后的紫外-可见光谱分析与吸附测试相吻合(图5a)。此外,对Mo2N@NG化学吸附LiPSs前后的XPS进行了分析,以深入研究内部化学相互作用(图5b和c)。吸附前的测量光谱证实了材料中Mo、N和C元素的共存。吸附Li2S6后,Mo 3d的所有特征峰均向较低位置偏移约0.3 eV,这主要源于路易斯酸碱作用,使带负电的LiPSs到带正电的Mo阳离子发生了电子转移,表明两者之间存在强相互作用。Li2S6渗透测试也表明Mo2N@NG对LiPSs的扩散具有明显的限制和阻碍作用(图5d)。通过计算LiPSs与石墨烯(表示为石墨碳)、N掺杂石墨烯(表示为石墨-N、吡啶-N、吡咯-N)基底和Mo2N(111)晶面之间的吸附能来验证两者的相互作用。对于Mo2N (111),S8/LiPSs的吸附能分别为-2.93、-3.23、-2.43、-2.97、-2.63和-3.04 eV,证实了Mo2N (111)对S8/LiPSs具有出色的锚定特性,能够显著地抑制LiPSs的穿梭效应(图5e和f)。
图5. a) 样品上吸附Li2S6后的紫外-可见吸收光谱。Mo2N@NG吸附Li2S6前后的b) XPS全谱和c) Mo 3d XPS谱图。d) 原始PP、NG/PP和Mo2N@NG/PP隔膜的Li2S6渗透测试。e) 吸附能的比较。f) S8/Li2Sn (n=1,2,4,6,8) 分子吸附在Mo2N (111)表面的原子结构。
Li2S6对称电池的循环伏安曲线用于评估功能材料对LiPSs的电催化活性。与NG电极(图6a)相比,Mo2N@NG电极(图6b)具有更大的峰面积和更高的峰值电流响应,证实了其增强的LiPSs氧化还原动力学。即使在更高的扫描速率下,Mo2N@NG的氧化还原峰仍然能保持稳定的形状,这表明了电化学稳定性(图6c)。同时,Mo2N@NG电极也具有良好的导电性(图6d)。使用三电极线性扫描伏安法系统地研究了Li2S的氧化行为。基于Tafel图的交换电流密度(i0)验证了材料的电催化活性(图6e)。Mo2N@NG电极在与NG相比,显示出电极表面快速的动力学转化率。Li2S6对称电池的计时电流曲线表明锂化-脱锂反应过程中的电流响应而不是双层电容(图6f)。图6g显示Mo2N@NG电极的起始电压最低(-3.15 V),优于NG(-2.42 V),反映了其在不溶性Li2S到可溶性LiPSs的过程中具有更小能量势垒,可以有效地提高多硫化物的转化率。图6h表明,Mo2N@N电极具有较小的Tafel斜率(107 mV dec-1)。为了进一步阐明Mo2N@NG界面在调节液固转化动力学分析中的作用,研究了Li2S的沉积实验(图6i和j)。Mo2N@NG电极显示出更高的沉积容量(265.1 mAh g-1)和更早的电流响应时间(449 s),这表明Mo2N@NG界面层可以显著促进Li2S成核并提高LiPSs氧化还原反应的动力学。通过第一性原理计算研究了LiPSs电化学反应过程中与石墨碳和Mo2N@NG表面之间的相互作用(图6i和l)。结果表明,Mo2N (111)具有降低的限速步长ΔG,这是促进硫还原反应动力学的理想选择。
图6. a, b) Li2S6对称电池的循环伏安曲线。c) Mo2N@NG对称电池在10~50 mV s-1范围内的CV曲线。d) EIS图谱。e) Tafel曲线。f) 计时电流曲线。g) 线性扫描伏安曲线和h) 相应的不同电极的硫化物氧化反应的Tafel图。i, j) Li2S成核曲线。k, l) 石墨碳表面和Mo2N (111)表面上S8/LiPSs转化的自由能分布。

总结与展望
本论文创新性地开发了Mo2N量子点嵌入的N掺杂氧化石墨烯界面层用于抑制多硫化物穿梭及锂枝晶生长。理论计算和实验表征结果表明,Mo2N极强的化学亲锂能力与高锂离子电导率,能有效地缓解和抑制了枝晶的形成和生长;Mo2N@NG界面层稳定的3D纳米结构可有效缓冲锂金属在循环过程中的体积膨胀。同时,Mo2N@NG功能层优异的化学吸附和对多硫化物优良的电催化活性,可加速LiPSs的锚定-扩散-转化,从而有效抑制LiPSs穿梭并增强氧化还原动力学。这些优势,使得基于Mo2N@NG界面层的Li-S电池具有优异的倍率性能(4 C时为860.2 mAh g-1)、优良的循环稳定性(2 C下循环800次,容量衰减率为每圈0.039%),且Li-S软包电池的面积容量高达3.89 mAh cm-2;同时,该界面层在保护锂负极方面表现卓越,在5 mA cm–2能稳定循环1500小时以上。本论文为高性能锂硫电池提供了一种简单的双功能隔膜功能层设计、制备方法。

作者介绍
陈远富教授:2001年6月在涂铭旌院士指导下获四川大学博士学位。2001年7月至2005年1月先后在中国科学院物理研究所、中国台湾清华大学从事博士后研究工作,2005年3月至2007年2月先后在德国莱比锡大学、莱布尼兹固态材料研究所从事高级访问研究工作。2008年5月作为海外引进教授加入电子科技大学电子薄膜与集成器件国家重点实验室、电子科学与工程学院。陈教授主要研究方向为新型二维半导体及器件(如石墨烯、MX2二维半导体及微/光电子器件、传感器等)、新型纳米催化及储能材料及器件(如光/电催化水分解及二氧化碳还原、锂离子电池、锂硫电池及全固态电池等)。在Energy & Environmental Science、Advanced Materials、Advanced Energy Materials、ACS Nano、ACS Energy Letter、Energy Storage Materials、Applied Catalysis B等期刊发表近200篇SCI论文,被同行引用10000余次,H因子58。2010年荣获教育部新世纪优秀人才称号,2018年荣获中国电子教育学会优秀博士学位论文优秀指导教师奖,2020年锂硫电池研究成果荣获四川省自然科学二等奖(排名第一),2022年入选全球10万名顶尖科学家榜单。
声明
本文仅供科研分享,不做盈利使用,如有侵权,请联系后台小编删除
“邃瞳科学云”直播服务
“邃瞳科学云"平台正在收集、整理各类学术会议信息,欢迎学会、期刊、会议组织方择优在邃瞳平台上进行线上直播,希望藉此帮助广大科研人员跨越时空的限制,实现自由、畅通地交流互动。欢迎老师同学们提供会议信息(会有礼品赠送),学会、期刊、会议组织方商谈合作,均请联系翟女士:18612651915(微信同)。
投稿、荐稿、爆料:Editor@scisight.cn
扫描二维码下载
邃瞳科学云APP

