
第一作者:侯国强,王琪
通讯作者:许狄博士,顾向奎研究员,定明月教授
通讯单位:武汉大学动力与机械学院
论文DOI:https://doi.org/10.1002/anie.202402053
以CO2为原料直接合成碳酸二甲酯(DMC)在碳中和方面具有重要的理论和实践价值,但由于缺乏对反应机制的深入认识和高效催化剂的设计策略,其效率远未达到应用要求。本文通过晶体重构策略在CeO2上构建了大量的点缺陷,将丰富的富电子晶格氧引入到CeO2催化剂中。受晶格氧的电子富集的影响,精准地调控了对催化剂的酸碱性质。在工况优化后的CeO2催化剂上获得了22.2 mmol g-1的DMC产率,远高于已有报道的其他金属氧化物基催化剂。机制研究表明,不同于传统氧空位的是,富电子的晶格氧不仅为CO2的吸附和活化提供了丰富的位点,还显著地诱导了弱吸收活性甲氧基的形成。两者共同的作用促进了甲氧基和CO2偶联形成*CH3OCOO中间体。此外,*CH3OCOO在含有富电子晶格氧的催化剂上吸附减弱,这使得DMC形成的决速步(RDS)从*CH3OCOO生成转变为*CH3OCOO解离,从而降低了DMC形成的反应能垒。这项工作深入揭示了CO2和甲醇合成DMC的内在反应机理并提供了高活性催化剂设计的新思路。
CO2和甲醇(MeOH)直接合成碳酸二甲酯(DMC)是一种重要的CO2非还原固定方法,具有巨大的应用潜力。然而,由于两种反应物吸附活化行为差异的矛盾,导致了关键中间体(*CH3OCOO)难以形成和转化,是该反应面临的关键问题。尽管传统富含氧空位的催化剂具有良好的CO2的吸附活化能力,但远不能满足在活化CO2同时形成活性甲氧基的关键需求。因此,设计一种既可活化CO2又能诱导形成活性甲氧基的新活性位点有望实现反应物的快速偶联并获得高收率碳酸二甲酯的制备。
1. 本工作通过晶体重构策略在CeO2催化剂上引入了丰富的晶体缺陷位点,从而构建了丰富的电子富集晶格氧物种,实现了在CO2活化同时控制弱吸附活性甲氧基的形成。
2. 通过对CeO2催化剂晶格氧电子结构的调控,实现了对催化剂酸碱性质和反应物吸附行为的精准控制,在工况优化后,获得了22.2 mmol g-1的DMC产率。
3. 通过原位实验和理论计算结果证明,在富电子的晶格氧上,不仅显著地促进了CO2和甲醇的偶联,*CH3OCOO的吸附也明显减弱,这使得反应的决速步(RDS)从*CH3OCOO生成转变为*CH3OCOO解离,因此降低了DMC形成的整个反应能垒。本工作为CO2和甲醇直接合成DMC的反应机制和催化剂设计提供了理论指导和新的认识。
本工作通过高温煅烧晶体重构策略,获得了具有丰富晶体点缺陷和晶体末端相的CeO2催化剂(图1c-2)。

图1 焙烧过程中催化剂晶体重构过程图。(a-d) CeO2-300、CeO2-450、CeO2-600、CeO2-750的TEM图像,(a-1、-d-1) HRTEM图像,(a-1、a-2、b-1、b-2和d-1, d-2) CeO2-300、CeO2-450和CeO2-750的部分HRTEM图像,CeO2-600的AC-TEM图像(c-1和c-2)。
从催化性能结果可知,在经过晶体重构后,DMC性能提升显著,达到了22.2 mmol g-1。另外,该催化剂在五次循环后依旧表现出良好的稳定性 (图2)。

图2 140℃下DMC合成的催化性能。(a) CeO2-300、CeO2-450、CeO2-600和CeO2-750的DMC产率,(b)不同温度下CeO2-600的DMC产率,(c) CeO2-600的循环稳定性,(d)最近几种金属氧化物催化剂在相似条件下直接合成DMC的催化性能。
结合系列表征和理论计算,揭示了晶体重构对CeO2电子结构的影响。XPS结果表明CeO2催化剂在重构过程中表现出增加的晶格氧含量和电子的富集。其中,CeO2-600的晶格氧(Ce4+-O 和 Ce3+-O)的结合能明显降低了0.13和0.2 eV(图 3a),表明晶格氧的电子积累。DFT 结果也证实了点缺陷诱导晶格氧电子富集。此外,EPR和拉曼也揭示了重构后CeO2晶格氧电子的显著富集。电子特性和晶格氧含量的变化改变了催化剂的酸碱性质,进而改变了对反应物的吸附性质。总的来说,点缺陷和晶体端相诱导了富电子晶格氧的形成,从而增强了对CO2的吸附能力,同时也诱导了弱吸附的MeOH物种形成。

图3. 催化剂电子结构分析。(a)O 1s的XPS光谱,(b)点缺陷周围晶格氧的电子密度,(c)ESR光谱,(d)拉曼光谱,(e) O2-TPD,(f)CO2-TPD,(g)CO2吸附原位DRIFTS,(h)碱密度(红线)和双齿碳酸盐的IR强度(蓝线)与自旋浓度的相关性。(i)MeOH-TPD。
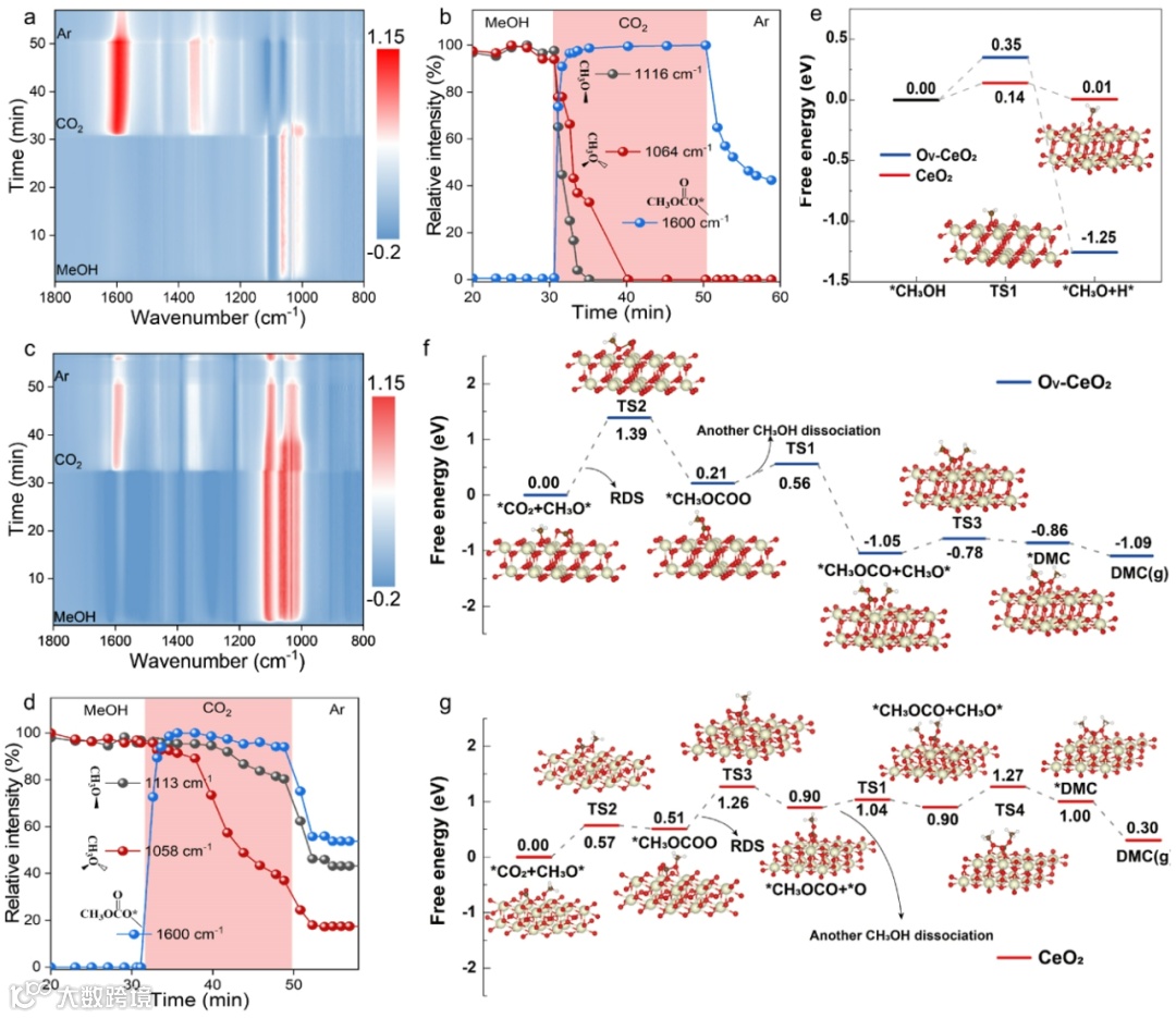
在CeO2催化剂上,*CH3O在氧空位上过强的吸附阻碍了 *CH3O 和 *CO2 之间的反应,这也使得富氧空位催化剂上反应决速步(RDS)是*CO2 和第一个*CH3O偶联生成 *CH3OCOO。不同的是,在富电子的晶格氧催化剂上,不仅可有效地活化CO2,同时由于Ce离子电子的缺失,*CH3O的吸附强度明显减弱,使得*CH3OCOO的形成变得更加容易,因此也改变了RDS为 *CH3OCOO的解离,并降低了整个反应能垒。

图4. 反应机制探究。在(a-b)CeO2-600和(c-d)CeO2-300上,MeOH预吸附然后在140 °C下通过CO2的原位DRIFTS和吸附物种的动态相对强度变化。将物种的最高IR带强度定义为100%。(e)MeOH在CeO2和Ov-CeO2表面解离的吉布斯自由能分布。(f)Ov-CeO2和(g)CeO2上MeOH解离后最有利的DMC形成路径的吉布斯自由能分布。
图5. (a)富含电子富集晶格氧催化剂和(b)传统氧空位催化剂上CO2合成DMC的反应机理。
在本研究中,通过晶体重构在CeO2上引入了大量的点缺陷和端晶相。CeO2独特的晶格缺陷结构诱导了晶格氧的电子积累,从而有效地调节催化剂的酸碱性质,获得了高达22.2 mmol g-1 DMC产率。系列实验和理论模拟表明,不同于氧空位的是,这些富电子的晶格氧不仅为CO2的吸附和活化提供了丰富的位点,而且还诱导形成了弱吸附的活性甲氧基形成。甲氧基吸附的强度的变化促进了*CH3O-*CO2偶联形成*CH3OCOO,使得RDS由*CH3OCOO生成转变为*CH3OCOO解离,降低了整个反应的能垒。本研究揭示了CeO2上富电子的晶格氧在调节反应物和中间体活化以及改变反应途径中的关键作用,为CO2化学固定制高附加值长链化学品高效催化剂的合理设计和反应机制的深入认识提供了新的视角。
侯国强,武汉大学定明月教授课题组博士研究生,研究方向为CO2催化转化制DMC催化剂设计及反应机制研究。
王琪,武汉大学定明月教授课题组博士研究生,研究方向为电催化和热催化DFT理论计算。

许狄,武汉大学动力与机械学院博士后,主要研究方向为CO2/CO催化转化制备液体燃料和高附加值化学品,作为负责人承担重点研发计划项目子课题、国家自然科学基金青年基金、中国博士后科学基金面上资助项目各1项,已在Chem、Angew.、ACS Catal.等高水平期刊发表论文20余篇。

顾向奎,武汉大学能源化工系,研究员、博导。主要从事多相热催化和电催化材料分子设计和催化反应机理计算模拟。已在Science Advances (1篇), J. Am. Chem. Soc. (2 篇), Angew. Chem. Int. Ed. (3 篇), ACS Energy Lett. (1 篇), ACS Catal. (6 篇)等发表论文40余篇,论文总被引用2500余次,2篇入选ESI高被引论文,2篇被选为 封面论文,1篇被选为ACS Editor’s Choice论文。多篇论文受到Phys.org,Newswise, Nanowerk,Nanotoday,科技日报等亮点报道。

定明月,武汉大学二级教授,博士生导师,前沿交叉学科研究院副院长,能源化学工程专业学术带头人,教育部长江学者特聘教授,国家重点研发计划催化科学重点专项首席科学家。研究方向为碳基能源小分子(CO、CO2等)高值化利用的基础研究和工程开发工作,负责设计建立了千吨级生物质基液体燃料合成集成工艺和相配套催化剂放大研制平台。近年来在该领域主持承担国家重点研发计划项目,基金委联合基金重点、国际合作研究项目等20余项。在Science、Chem、Angew. Chem. Int. Ed.等国际权威期刊上发表高水平SCI学术论文100余篇,授权国家发明专利10余项,研究成果被《Science》、《科学通报》等学术期刊进行亮点评述和专题报道。
课题组主页 http://energychem.whu.edu.cn/.
欢迎关注我们,订阅更多最新消息
“邃瞳科学云”推出专业的自然科学直播服务啦!不仅直播团队专业,直播画面出色,而且传播渠道多,宣传效果佳。
“邃瞳科学云"平台正在收集、整理各类学术会议信息,欢迎学会、期刊、会议组织方择优在邃瞳平台上进行线上直播,希望藉此帮助广大科研人员跨越时空的限制,实现自由、畅通地交流互动。欢迎老师同学们提供会议信息(会有礼品赠送),学会、期刊、会议组织方商谈合作,均请联系王女士:18612651915(微信同)。
投稿、荐稿、爆料:Editor@scisight.cn