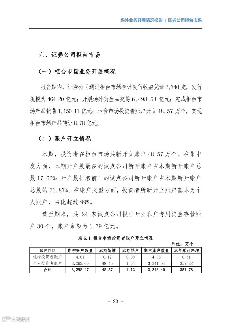
本期概要
收益凭证业务:2021年6月,证券公司发行收益凭证合计3,644支,新增发行规模828.18亿元。其中,通过报价系统发行收益凭证904支,发行规模为363.98亿元;通过柜台市场发行收益凭证2,740支,发行规模为464.20亿元。截至本期末,存续规模3,858.14亿元。
场外衍生品业务:2021年6月,证券公司开展场外金融衍生品交易新增初始名义本金 6,600.74亿元;截止本期末,场外金融衍生品存续未了结初始名义本金合计14,760.46亿元。
非公开发行公司债券:2021年6月,共接受非公开发行公司债券备案168笔,涉及债券本金1,205.67亿元。
报价系统业务:2021年6月,报价系统发行私募产品904支,发行金额363.98亿元;实现产品转让160笔,转让金额0.90亿元;场外衍生品在线签约新增名义本金106.21亿元。
报告原文

































(点击“阅读原文”可下载报告全文)

