搜索
首页
大数快讯
大数活动
服务超市
文章专题
出海平台
流量密码
出海蓝图
产业赛道
物流仓储
跨境支付
选品策略
实操手册
报告
跨企查
百科
导航
知识体系
工具箱
更多
找货源
跨境招聘
DeepSeek
首页
>
场外业务开展情况报告(2021年第3期,总第66期)
>
0
0
场外业务开展情况报告(2021年第3期,总第66期)
中证报价
2021-03-31
0
导读:权威发布
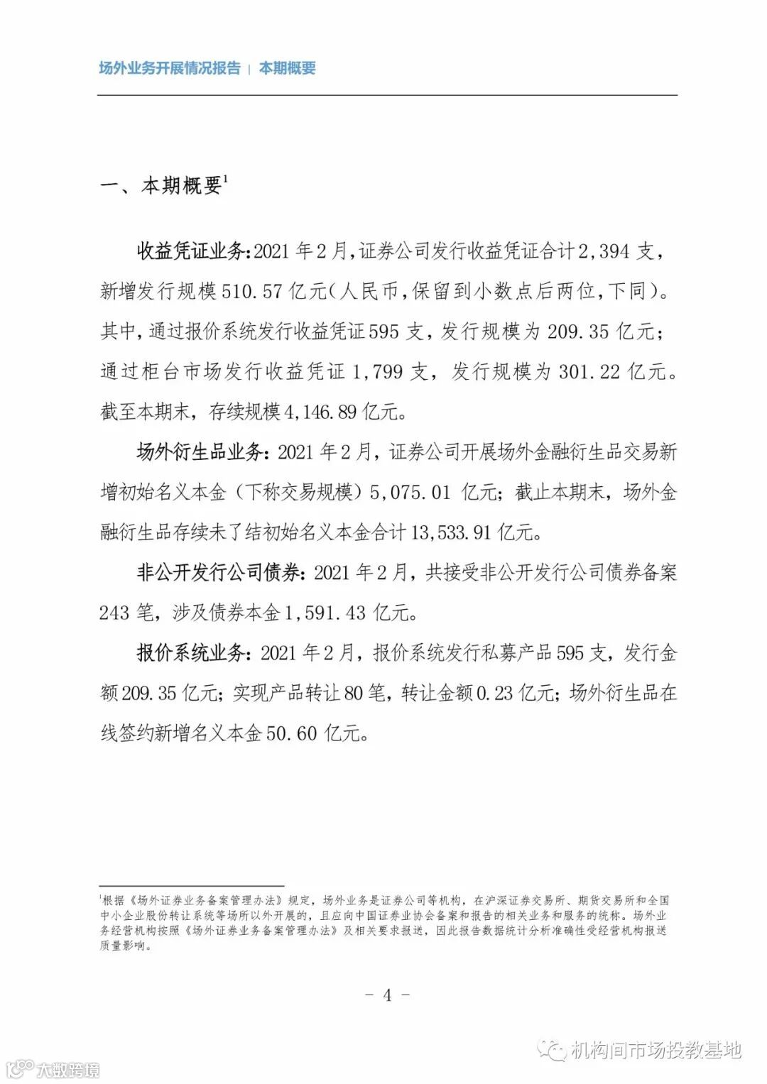
本期概要
收益凭证业务:
2021年2月,证券公司发行收益凭证合计2,394支,新增发行规模510.57亿元(人民币,保留到小数点后两位,下同)。其中,通过报价系统发行收益凭证595支,发行规模为209.35亿元;通过柜台市场发行收益凭证1,799支,发行规模为301.22亿元。截至本期末,存续规模4,146.89亿元。
场外衍生品业务:
2021年2月,证券公司开展场外金融衍生品交易新增初始名义本金(下称交易规模)5,075.01亿元;截止本期末,场外金融衍生品存续未了结初始名义本金合计13,533.91亿元。
非公开发行公司债券:
2021年2月,共接受非公开发行公司债券备案243笔,涉及债券本金1,591.43亿元。
报价系统业务:
2021年2月,报价系统发行私募产品595支,发行金额209.35亿元;实现产品转让80笔,转让金额0.23亿元;场外衍生品在线签约新增名义本金50.60亿元。
报告
原文
【声明】内容源于网络
0
0
中证报价
中证机构间报价系统股份有限公司是经中国证监会批准设立并授权中国证券业协会管理的金融机构,作为我国多层次资本市场中的重要金融基础设施,坚守服务场外市场建设的初心使命,致力于场外证券业务监测监控体系建设、行业数据服务和场外衍生品市场综合服务。
内容
1684
粉丝
0
关注
在线咨询
中证报价
中证机构间报价系统股份有限公司是经中国证监会批准设立并授权中国证券业协会管理的金融机构,作为我国多层次资本市场中的重要金融基础设施,坚守服务场外市场建设的初心使命,致力于场外证券业务监测监控体系建设、行业数据服务和场外衍生品市场综合服务。
总阅读
524
粉丝
0
内容
1.7k
在线咨询
关注