本期概要
收益凭证业务:2021年9月,证券公司发行收益凭证合计3,856支,新增发行规模1,066.57亿元。其中,通过报价系统发行收益凭证998支,发行规模578.25亿元;通过柜台市场发行收益凭证2,858支,发行规模488.32亿元。截至本期末,存续规模4,081.31亿元。
场外衍生品业务:2021年9月,证券公司开展场外金融衍生品交易新增初始名义本金8,581.53亿元;截止本期末,场外金融衍生品存续未了结初始名义本金合计18,970.60亿元。
非公开发行公司债券:2021年9月,非公债产品共备案确认201期,新增备案规模合计1,354.62亿元。
报价系统业务:2021年9月,报价系统发行私募产品998支,发行金额578.25亿元;实现产品转让126笔,转让金额0.46亿元;场外衍生品在线签约新增名义本金226.82亿元。
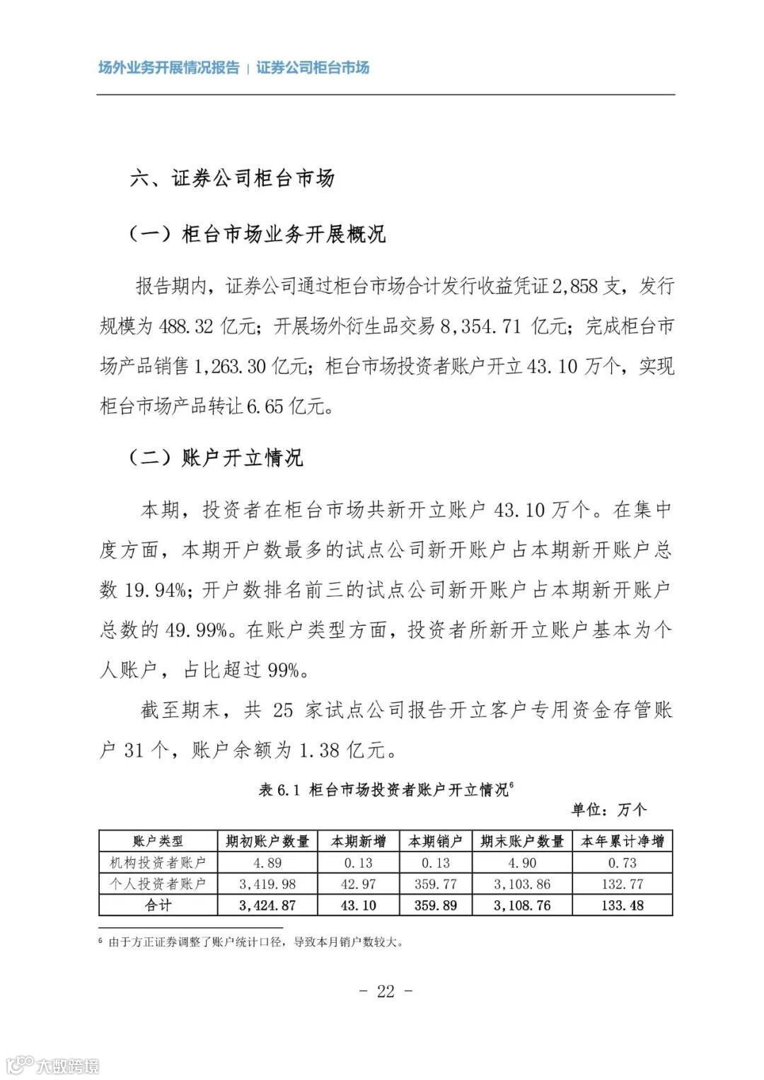
报告原文































