一个线上签证平台
LeYo Visa
乐优为您带来全新高效快捷的智能签证体验,打破常规传统的签证申请模式,提供一站式足不出户的签证服务,让出行更轻松。
自从去年九月中国代购法出台之后,代购圈经历的一地鸡毛。但是很少小伙伴觉得这件事情真切的影响到了自己。其实在过关的时候,你带东西给七大姑、八大姨或者是不相干的陌生人都无所谓,因为税务人员是无法区分你是真正带给谁的,他们只会在直观上判断, 关键就是有没有达到“经营活动”的基准
换句话说,就算你真的是给家里人带的礼物,如果按照他们的判断标准属于经营活动,也没有用, 就要乖乖交税,否则
照样罚款交税!最高可达 50万!
退一步来说,就算你确实是在买卖,但是不符合他们的判断标准,就不会被要求交税。

所以重点来了,什么是“经营活动”的判断标准呢?出国党们回国时行李物品该怎么带?
境外获取物品总值在5000元人民币以内(含5000元)的予以免税放行 。一般来说,海关会看你带的东西的大概价值,一般在5000元以内的商品,是不会叫你交税的。
那家里亲戚多怎么办呢?生活菌表示帮不了你…
免税放行物品连同口岸进境免税店购物额总计不超过8000元人民币的,仍予以免税放行。
有些小伙伴可能想钻漏子,我不在境外买,我在免税店买买买咯!然而,你能想到的,别人早就想到了。《电商法》早就想出了法子,整治这一招:
非免税放行物品连同口岸进境免税店购物额总计不超过8000元人民币的,仍予以免税放行。
也就是说.境外获取物品+免税店产品,如果超过8000人民币,
就将面临罚款!
单一品种限自用、合理数量,但烟草制品、酒精制品以及国家规定应当征税的20种商品等另按有关规定办理。
上面两点还有一个前提,就是不能够是单一物品,如果是的话,数量必须要在合理自用范围内……
比如你一个人可以用10盒同样的保健品吗?不可以…
如果有大量重复或者未开封,仍极有可能被海关判定为“经营活动”,
哪怕你只是买了2000块的东西,但如果有大量重复商品,也有可能被海关判定为非自用,到那时恐怕就要缴税了.. 除此之外,下面这些东西如论数量多少都应该要交税 有电视机、摄像机、录像机、放像机、音响设备、空调器、电冰箱(电冰柜)、洗衣机、照相机、复印机、程控电话交换机、微型计算机及外设、电话机、无线寻呼系统、传真机、电子计数器、打字机及文字处理机、家具、灯具和餐料。
看完上面3点觉得惨吗?真正惨的是这个
:
非居民旅客拟留在境内的个人自用进境物品总值不超过2000人民币
非居民旅客要是带礼物回国,价值不能超过2000元…也就是小500纽币~~
“非居民旅客”是什么意思?“非居民旅客”,是指入境居留后仍回到境外其通常定居地者 。也就是持有新西兰护照的华人大多适用于这条。
就在最近,中国海关用实际行动向大家发出了提醒:入境行李中的物品不要超过自用范畴,否则请申报!
因为根据央广网的报道。10月12日多名游客在入境时,由于行李内有大量化妆品、奢侈品等被查处。
据消息称,孙某和于某男性从大桥朱海口岸入境时,走了无申报通道通关,结果在X机光图像下被 发现有大量的“同类化妆品”

其中包括雅诗兰黛、兰蔻、欧莱雅等化妆品。一共68件,价值高达7.4万人民币。按照规定,这已经超出了合理自用的范围。
无独有偶,10月11日,九州港口入境大厅无申报通道中,移民中国籍男子携带了9个coach女包。
说完了入境,我们说说中国出境。
从2019年8月1日起!中国海关将对出境携带的现金严查!如果被抓到,很可能将会被判刑!!!
如果携带的金额巨大,那么很有可能被判处洗钱罪,并且会被判刑!
后果相当严重!
可别妄想蒙混过关,
也不要在违法的边缘试探!

中国出入境现金限制:
根据中国法律规定,对于人民币现钞,旅客可携带出入境的限额均为不超过20000元。
如果是外币,那么也同样不能携带超过等值20000RMB的外币数额
关于海关严查携带超量现金的通知如下:
一、对于携带超量外币现钞进出境未依法向海关申报的行为,在固定证据排除走私嫌疑后,各海关应当按照行政强制适当性的原则,扣除最高可能科处的罚款额度后,及时将其余的外币现钞解除扣留,返还当事人。
二、对于携带超量外币现钞进境折合2万美元以下或者进境折合5万美金以下的,各海关可以区分情形作出单独予以警告或者不予行政处罚的处理决定。
本通知自2019年8月1日执行。
超额携带,严重者可判刑!
如果没有申报也没有《携带证》携带巨额现金出入境会面临什么惩罚呢?
很可能被认定为走私,洗钱等行为!
严重者,不仅面临巨额罚款,更是可能被判处10年以下的有期徒刑!
如需携带,一定办理《携带证》如果需要携带超额现金,
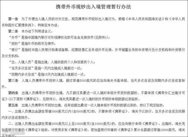
根据中国《携带外币现钞出入境管理暂行办法》的规定:携带超过1万美元以上,应当向国家外汇管理局申领《携带证》。
在出境前就可以在银行的营业网点办理《携带外汇出境许可证》,办理成功后,在出入海关时,出示即可。
但是需要注意的是!
如果使用多张《携带证》的,若加盖银行印章的《外币携带证》累计总额超过等值10000美元,海关还是不会放行的。
并且《携带证》的有效期限是:自签发之日起30天之内一次使用有效
下一周我们来讲讲新西兰出入境的那些事~


