一个线上签证平台
LeYo Visa
乐优为您带来全新高效快捷的智能签证体验,打破常规传统的签证申请模式,提供一站式足不出户的签证服务,让出行更轻松。
新西兰总理2月2日下午宣布,将从下周一(2月3日)起实施旅行禁令,所有从中国大陆出发以及中转的的非新西兰人,将禁止入境新西兰,有效期14天,每隔48小时评估一次。新西兰公民、永久居民以及他们的直系亲属不受禁令限制,但入境后需自行隔离14天。
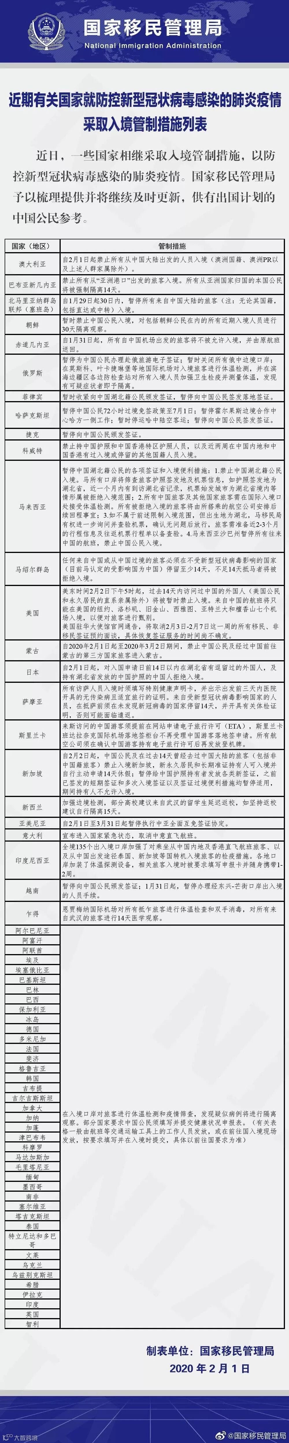
中国移民管理局发布通告
国家移民管理局汇总了各国对来自疫区人员入境的管理办法


Leyo Visa一个线上签证平台
LeYo Visa
乐优为您带来全新高效快捷的智能签证体验,打破常规传统的签证申请模式,提供一站式足不出户的签证服务,让出行更轻松。
新西兰总理2月2日下午宣布,将从下周一(2月3日)起实施旅行禁令,所有从中国大陆出发以及中转的的非新西兰人,将禁止入境新西兰,有效期14天,每隔48小时评估一次。新西兰公民、永久居民以及他们的直系亲属不受禁令限制,但入境后需自行隔离14天。
中国移民管理局发布通告
国家移民管理局汇总了各国对来自疫区人员入境的管理办法

