搜索
首页
大数快讯
大数活动
服务超市
文章专题
出海平台
流量密码
出海蓝图
产业赛道
物流仓储
跨境支付
选品策略
实操手册
报告
跨企查
百科
导航
知识体系
工具箱
更多
找货源
跨境招聘
DeepSeek
首页
>
FMI动态 | 中国银行业理财市场半年报告(2023年上)
>
0
0
FMI动态 | 中国银行业理财市场半年报告(2023年上)
中证报价
2023-08-15
0
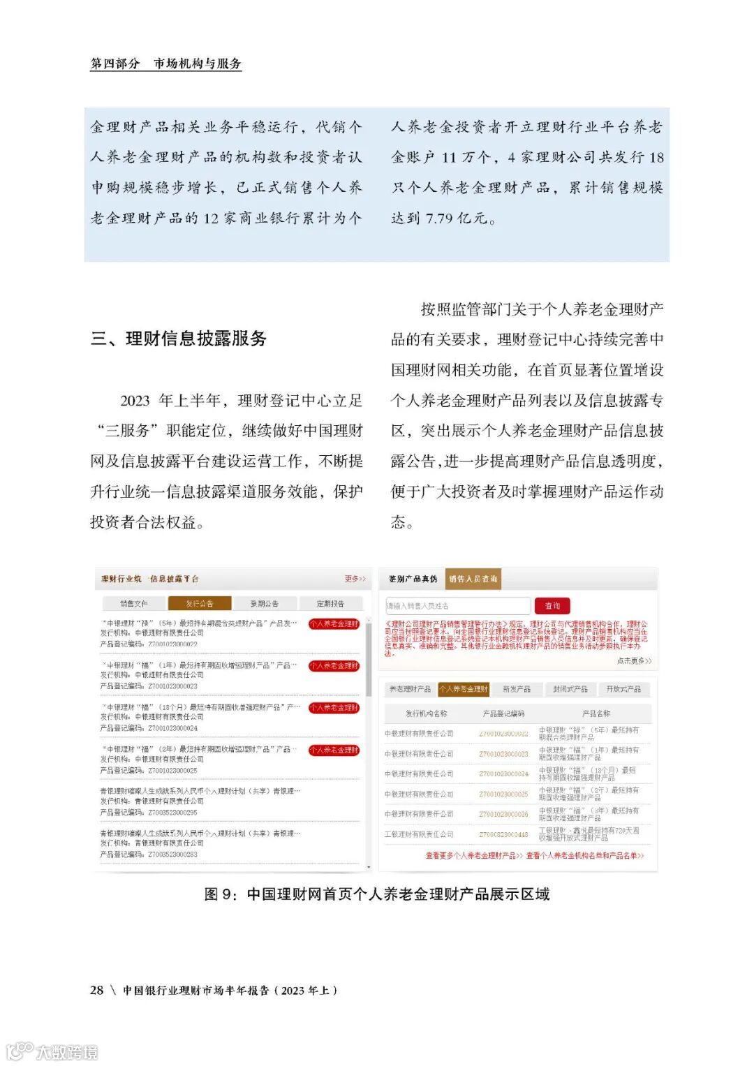
银行业理财登记托管中心发布《中国银行业理财市场半年
报告
(2023年上)》,对2023年上半年银行业理财市场情况进行统计分析,并以专题形式梳理总结理财行业发展环境、理财产品、理财投资者、市场机构与
服务
等情况。
内容来源:
银行业理财登记托管中心
点击下方”阅读原文“详见附件。
【声明】内容源于网络
0
0
中证报价
中证机构间报价系统股份有限公司是经中国证监会批准设立并授权中国证券业协会管理的金融机构,作为我国多层次资本市场中的重要金融基础设施,坚守服务场外市场建设的初心使命,致力于场外证券业务监测监控体系建设、行业数据服务和场外衍生品市场综合服务。
内容
1684
粉丝
0
关注
在线咨询
中证报价
中证机构间报价系统股份有限公司是经中国证监会批准设立并授权中国证券业协会管理的金融机构,作为我国多层次资本市场中的重要金融基础设施,坚守服务场外市场建设的初心使命,致力于场外证券业务监测监控体系建设、行业数据服务和场外衍生品市场综合服务。
总阅读
90
粉丝
0
内容
1.7k
在线咨询
关注