2024年7月10日,智慧梦想HL在社交媒体上发表了一篇震惊学术界的自白。文章中,施某,一位29岁的清华大学年轻教授,曾获得GHwanren计划青年拔尖人才荣誉,却在文中自曝自己学术不端和论文造假的行为。
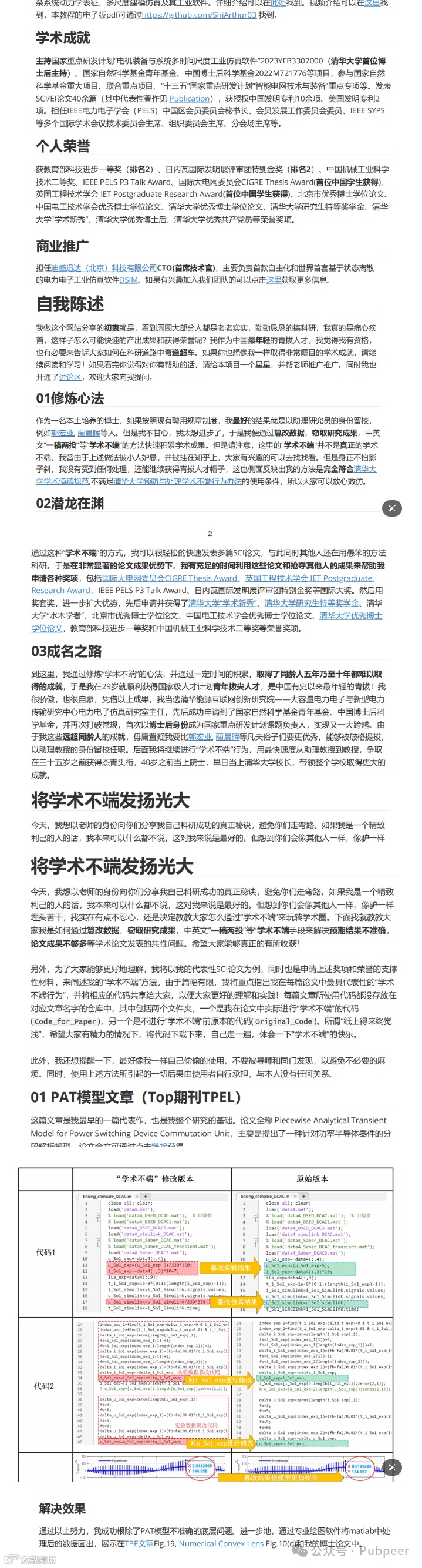
施教授在文中以老师的身份,讽刺性地分享了自己所谓的“科研成功秘诀”,包括篡改数据、窃取研究成果、中英文“一稿两投”等不端手段。他甚至提供了自己代表性SCI论文的“学术不端”代码,鼓励他人下载实践,并提醒要偷偷使用,以免被发现。
文章中,施教授提到了其代表性的SCI论文,但未具体透露发表杂志、发表时间和研究的主要成果与意义。尽管如此,这一行为无疑对学术界的诚信和公正性造成了严重损害,引发了广泛的讨论和反思。
学术不端行为在学术界是被严厉禁止的,一旦被发现,不仅会损害个人的学术声誉,还可能面临学校和学术机构的严厉惩罚。施教授的自曝行为,虽然其真实性和动机尚待核实,但已经引起了公众对学术诚信的广泛关注。
据悉,目前相关系已经针对内容开展调查了,静待后续调查结果。

各位网友,网络并非无法无天的地方,发表言论时要遵守法律法规,坚守道德底线,不要让自己的言论成为伤害他人的工具。
网络言论同样受到法律的约束,不要以为在网络上就可以为所欲为。发表言论前请三思,以免给自己和他人带来不必要的麻烦。
链接:
https://www.toutiao.com/w/1804204667989059/?log_from=f1781a90126ae_1720677473761
https://www.toutiao.com/w/1804185933273162/?log_from=e135ac27b6b59_1720677368225
本文来源:pubpeer、时问桫椤。仅用于学术分享,不做盈利使用,如有侵权,请联系后台小编删除
欢迎关注我们,订阅更多最新消息
“邃瞳科学云”推出专业的自然科学直播服务啦!不仅直播团队专业,直播画面出色,而且传播渠道多,宣传效果佳。
“邃瞳科学云"平台正在收集、整理各类学术会议信息,欢迎学会、期刊、会议组织方择优在邃瞳平台上进行线上直播,希望藉此帮助广大科研人员跨越时空的限制,实现自由、畅通地交流互动。欢迎老师同学们提供会议信息(会有礼品赠送),学会、期刊、会议组织方商谈合作,均请联系潘经理:18612651915(微信同)。
投稿、荐稿、爆料:Editor@scisight.cn