第一作者:赖可溱
通讯作者:戈磊,马天翼
通讯单位:中国石油大学(北京),皇家墨尔本理工大学
论文DOI:https://doi.org/10.1002/adfm.202409031
光催化CO2转化为甲烷的过程中面临着诸多挑战,主要包括CO2性质稳定难以活化、反应中间体不可预测性,以及复杂的多电子转移步骤。为应对这些难题,中国石油大学(北京)戈磊教授团队和皇家墨尔本理工大学马天翼教授团队通过简便的PVP处理方法,成功制备了富含硫空位的In2S3/In2O3空间异质结催化剂。该催化剂在光催化CO2还原反应中展现出卓越的性能,CH4产率为16.52 μmol·g−1·h−1,同时选择性达到95.93%。功函数(Wf)、差分电荷密度和开尔文探针力显微镜结果证实,S空位增强了In2S3/In2O3(ISIO)异质结的内建电场(BEF),改善了载流子分离效率。密度泛函理论(DFT)计算表明,S空位诱导电子再分布,促进CO2和*CO中间体的吸附和活化,从而进一步氢化生成*CHO。利用DRIFTS和吉布斯自由能(ΔG)揭示了光催化CO2还原的反应途径。此外,S空位还调控了In原子的电子轨道和最高占据分子轨道(HOMO),加强了催化剂与*CHO之间的相互作用,从而降低ΔG*CHO,达到调节CH4选择性的目的。本研究通过缺陷工程策略,为设计高效且高选择性地将CO2光催化还原为CH4的光催化剂开辟了新的途径。
通过光催化作用将CO2转化为CH4等燃料,虽能缓解温室效应和能源危机,但仍受限于低能量转换效率和产物选择性差等难题。由于CO2分子十分稳定且难以活化,加之复杂的多电子步骤的还原过程,导致CH4产物选择性较低。因此,开发高效、高选择性的光催化系统仍是重大挑战。
In2S3是窄带隙半导体且具有合适的导价带位置,但其光生载流子易复合,通过与In2O3构建异质结,可显著提升电荷分离效率,增强光催化性能。中空结构能增强光吸收与利用,提高光生载流子的生成速率。缺陷工程,如引入S空位,能改变缺陷位置附近的原子的电子性质,增强CO2吸附与活化,降低反应能垒,促进电荷迁移。因此,本论文设计并合成了具有S空位的中空管状结构的In2S3/In2O3异质结,为可见光下高效、高选择性地将CO2转化为CH4开辟了新途径。
1. 通过初步实验和理论计算清晰地揭示了S空位的关键作用:(i) S空位增强了In2S3/In2O3(ISIO)异质结的内建电场,增强了光生载流子的分离。(ii) S空位诱导电子再分布,空位附近的In原子成为CO2和中间体吸附和活化的活性位点。
2. 理论计算、原位XPS和自由基捕获实验证明了In2S3/In2O3异质结中电子传输遵循S-Scheme异质结,具有S空位的In2S3/In2O3(ISIO(VS))的CH4产率为16.52 μmol·g−1·h−1,选择性高达95.93%。
3. 结合in situ DRIFTS和ΔG分析了光催化CO2还原的反应途径。ISIO(VS)中ΔG*CHO的降低对于CH4选择性的提高起着决定性作用,前沿分子轨道理论和活性位点In原子的电子轨道的研究进一步探索了ΔG*CHO降低的原因。
图1 (a) In2S3、In2O3、60ISIO-0h和60ISIO-1h的产率和CH4选择性; (b) ISIO和ISIO(VS)的CO解吸能; (c) CO-TPD图; ISIO (d, f)和ISIO(VS) (e, g)的ELF和Bader电荷; (h) ISIO(VS)吸附CO2的Bader电荷和差分电荷密度; (i) ISIO(VS)中光催化CO2还原为CH4的反应途径。
初步实验发现PVP处理In2S3/In2O3异质结引入S空位,可以提高光催化CO2还原性能,同时CH4选择性(91.25%)进一步得到提升(图1a)。根据文献,CO的吸附在决定CH4选择性中起着关键作用,因为若其从催化剂表面解吸则会导致CO产物生成。因此,通过DFT计算来研究CO在ISIO和ISIO(VS)上的解吸能(图1b)。同时,CO-TPD结果进一步证实了S空位促进了ISIO异质结与CO之间的相互作用(图1c)。ELF和Bader电荷表明S空位调节了ISIO异质结的电子结构,使得电子倾向于在空位周围的In原子聚集(图1e,g),从而促进了*CO在催化剂表面的吸附和活化,而不是解吸产生CO。同样的,这种电子聚集也更有利于CO2的吸附和活化(图1h),空位周围的In原子为最佳活性位点,推测的光催化CO2还原途径如图1i所示。

图2 (a) XRD谱图; (b) EPR谱图; (c) In2O3和(d) 60ISIO-3h的TEM图像; 60ISIO-3h的(e) HRTEM,(f)对应的晶面间距和(g)元素映射图。
EPR结果了证实了PVP处理成功地引入了丰富的S空位(图2b),同时,作为一种温和的还原剂,PVP处理并未对ISIO异质结的晶体结构和形貌造成破坏(图2a, 2c和2d)。ISIO异质结为中空管状结构,能有效地促进光的吸收和利用。In2S3和In2O3之间具有紧密的接触界面(图2e-g),有利于光生载流子的分离和迁移。

图3 (a) In2S3和In2S3(VS)的静电势能和Wf; (b) ISIO和 (c) ISIO(VS)的平面差分电荷密度及相应的侧视图模型; 60ISIO-3h的(d) S 2p, (e) In 3d和(f) O 1s 原位XPS光谱; (g) DMPO-·O2−和(h) DMPO-·OH的EPR谱图(光照10 min) ; (i) 光照下ISIO异质结的S-scheme机制。
根据静电势能(图3a),In2S3在与In2O3(Wf = 5.66 eV)接触时,In2S3界面处的电子减少而In2O3界面处的电子增加,因此形成方向为In2S3 →In2O3的内建电场,图3b, c所示的差分电荷密度进一步证明了这一点。图3b, c中的红线部分代表In2O3和In2S3界面上的电荷转移行为,具有S空位的ISIO的界面电荷转移量明显高于无S空位的ISIO,表明S空位增强了ISIO异质结界面处的内建电场强度,更有利于光生载流子的分离。
为了探索光生电子的转移方向,分别测量了60ISIO-3h在黑暗和光照下的XPS。与黑暗条件相比,60ISIO-3h复合材料的In 3d和S 2p结合能在光照下向低结合能方向移动(图3d, e) , 而O 1s结合能向高结合能方向移动(图3f),说明光生电子在光照下从In2O3转移到In2S3,与S-scheme机制匹配良好。如图3g, h所示,光照下60ISIO-3h相较于In2S3表现出显著增强的DMPO·O2−信号,相较于In2O3表现出显著增强的DMPO·OH信号,表明光生电子积累在In2S3表面而光生空穴积累在In2O3表面,该结果进一步证实了ISIO异质结的光生电荷传输行为符合S-scheme机制。

图4 (a) 各催化剂的CO和CH4生成速率; (b) CH4和CO的选择性; 60ISIO-3h的(c)循环稳定性测试, (d)控制变量实验和(e)同位素标记实验的质谱图; (f) CO2吸附等温线; (g) TRPL谱图; 60ISIO-3h在黑暗及光照下的表面电势及其对应的KPFM图像(h, i)。
光催化CO2还原测试结果表明,与原始的60ISIO相比,PVP处理的60ISIO异质结在CO2还原方面表现出更强的光催化性能,60ISIO-3h样品的CH4产率为16.52 μmol∙g−1∙h−1,其选择性高达95.93%,且具有良好的稳定性(图4a-c)。控制变量实验以及同位素追踪实验证实了CO2为CH4和CO中唯一碳源(图4d, e)。

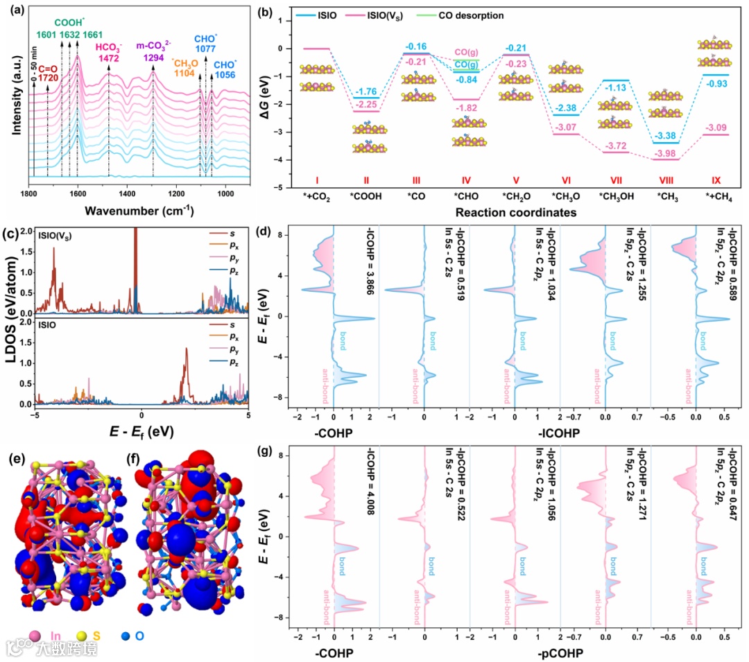
图5 (a) 60ISIO-3h的in situ DRIFTS图; (b) ISIO和ISIO(VS)的ΔG图;(c) In原子在ISIO和ISIO(VS)中的LDOS; (d) ISIO和 (g) ISIO(VS)中In原子和*CHO中C原子间的-COHP (-ICOHP)和-pCOHP (-IpCOHP); (e) ISIO和 (f) ISIO(VS)的HOMO俯视图。
结合in situ DRIFTS结果和ΔG确定了光催化CO2还原的反应路径(图5a,b),结果与图1i保持一致。从步骤Ⅲ到步骤Ⅳ,是决定产物选择性的关键步骤。吸附在催化剂表面的*CO要么解吸生成CO产物,要么继续进行加氢反应生成CH4。S空位显著降低了ΔG*CHO,表明吸附在催化剂表面的*CO更倾向于形成*CHO,进一步生成CH4,从而提高CH4的选择性。
为了进一步研究S空位降低ΔG*CHO的原因,对原子活性位点In原子和吸附在催化剂表面的*CHO的C原子进行了局域态密度(LDOS)和COHP分析,发现其主要成键轨道为In 5s – C 2s、In 5s – C 2pz、In 5pz – C 2s和In 5pz– C 2pz(图5d,g)。同时,ISIO(VS)中的活性位点In原子在费米能级以下主要被s和pz轨道上的电子占据(图5c),有利于电子从s和pz轨道转移至*CHO中的C原子上成键,从而稳定了*CHO在催化剂表面的吸附,得到较低的ΔG*CHO。此外,通过前线分子轨道理论(FMO)分析,S空位调控了催化剂的HOMO轨道(图5e,f),使其更容易与*CHO的LUMO能级匹配,有利于电子转移,导致催化剂与*CHO之间的相互作用更强,从而降低了ΔG*CHO。
本文采用油浴法合成了空心双壳结构的In2S3/In2O3的S型异质结,并通过PVP处理引入S空位。所制备催化剂具有优异的光催化CO2还原性能,CH4产率为16.52 μmol·g−1·h−1,选择性高达95.93%。UV-vis DRS、光电化学表征、TRPL和KPFM结果表明,异质结的构建和S空位的引入提高了催化剂的可见光利用率和载流子分离效率。S空位的存在降低了In2S3的功函数,增加了BEF的强度,从而提高了电荷分离效率。DFT计算表明,S空位的引入导致电荷再分布,主要积累在空位周围的In原子上,更有利于CO2和中间体的活化。此外,in situ DRIFTS光谱和ΔG计算表明,ISIO(VS)中生成*CHO的能垒远低于CO解吸的能垒,从而导致了CH4的高选择性。S空位还调节了活性位点In原子的电子轨道和HOMO,从而增强了In原子和*CHO中C原子之间的相互作用,降低了ΔG*CHO。本研究表明,在非均相结构中合理设计缺陷工程能有效调节CO2光催化还原的选择性和活性。
Kezhen Lai, Yuxin Sun, Ning Li, Yangqin Gao, Hui Li, Lei Ge, Tianyi Ma, Photocatalytic CO2-to-CH4 Conversion with Ultrahigh Selectivity of 95.93% on S-Vacancy Modulated Spatial In2S3/In2O3 Heterojunction, Advanced Functional Materials 2024, 2409031.
DOI: doi.org/10.1002/adfm.202409031
欢迎关注我们,订阅更多最新消息
“邃瞳科学云”推出专业的自然科学直播服务啦!不仅直播团队专业,直播画面出色,而且传播渠道多,宣传效果佳。
“邃瞳科学云"平台正在收集、整理各类学术会议信息,欢迎学会、期刊、会议组织方择优在邃瞳平台上进行线上直播,希望藉此帮助广大科研人员跨越时空的限制,实现自由、畅通地交流互动。欢迎老师同学们提供会议信息(会有礼品赠送),学会、期刊、会议组织方商谈合作,均请联系潘经理:18612651915(微信同)。
投稿、荐稿、爆料:Editor@scisight.cn