
第一作者:贺文岫
通讯作者:付昱教授,徐大可教授,齐伟研究员
通讯单位:东北大学,中国科学院金属所
论文DOI:10.1002/anie.202411539
海洋生物污损是制约海洋经济发展的技术阻碍之一。因Cu(I)离子具备出色的抗污性能,目前使用的抗污剂主要是Cu2O纳米粒子。然而,商用的Cu2O纳米粒子面临着以下发展瓶颈:Cu+的暴释、高毒性、长期抗污的不稳定性。为了能实现更为稳定的、环境友好的长期抗污,本工作报道了一种名为氧化还原伴生长法的新颖方法,合成出具备多级结构的Cu(I)-MOF/聚吡咯(Cu(I)-MOF/PPy)复合物。这种方法不仅能通过连续的氧化还原反应改变Cu(II)-MOF的化学价态和配位模式,将其原位相转变为Cu(I)-MOF,还可以在多级结构中形成致密的聚吡咯层。得益于Cu(I)-MOF稳定的铜离子释放和聚吡咯的光热性能,在复杂的生物环境中,Cu(I)-MOF/PPy对海洋细菌、藻类和表面粘附生物膜具有优异的广泛抗性,其抗污效果远强于商用Cu2O纳米粒子,并兼具长期抗污的稳定性。在太阳能的加热下,Cu(I)-MOF/PPy的抗污效率甚至可以达到100%。本工作详细地阐述了氧化还原伴生长法的机理,对于设计新结构和功能性组分的MOF/高分子复合物有一定的启发性,具有广泛的潜在应用前景。
“海洋生物污损”,即生物分子、微生物、藻类和其他海洋生物在水下对建材和船体表面的不利累积。这些污染物的增殖还促进了含有胞外多聚物的生物膜的形成,为膜内被困的细菌细胞提供营养和保护网络,对水下设施带来巨大的危害。大量的研究证实Cu2O纳米粒子具备优越的抗污性能,这得益于其结构内稳定的Cu(I)离子。然而,传统的商用Cu2O纳米粒子还存在以下不足之处:如Cu(I)离子的暴释、高毒性、长期抗污的不稳定性。由于金属有机骨架材料(MOFs)具备结构可调性和易于功能化的优势,逐渐开始在封装活性分子和可控释放领域崭露头角。将Cu(I)离子引入进MOFs结构内不仅可以降低抗污剂毒性,避免活性位点无序堆积,还可以建立一种持续释放的机制,从而延长抗污的活性。然而,直接合成Cu(I)-MOF受限于软硬酸碱(HSAB)理论,这意味着和Cu(I)配位的只能是含N或S元素的有机配体,而Cu-N-C的键能弱于Cu-O-C,这阻碍了通过传统的直接合成法制备更为稳定的Cu(I)-MOF。关于原位相转变法的科研进展为合成稳定的Cu(I)-MOF提供了一种后合成策略。但是目前的相关报道中还没有实现将Cu(II)-MOF有序地原位相转变为Cu(I)-MOF,所以合成稳定的MOFs抗污剂仍面临着诸多的挑战性。
1)本工作提出一种新颖的合成方法,名为氧化还原伴生长法。这种方法基于吡咯和Cu(II)-MOF结构中Cu(II)位点之间的氧化还原反应。该方法不仅打破了HSAB理论的限制,还同时生成了功能性聚合物。
2)氧化还原伴生长法的合成机理可以比喻为分子手术刀-分子手术线策略。首先吡咯作为分子手术刀切断Cu(II)与配体之间的配位键,形成Cu(I)、未配位配体和聚吡咯。然后聚吡咯充当分子手术线,为Cu(I)与游离配体的重组提供安全的场所。通过连续旋转电子衍射技术,成功检测到未配位的Cu(I)和配体,证实了该方法的合成机理。
3)本工作首次将Cu(I)-MOF作为抗污剂组分,合成的Cu(I)-MOF/PPy对海洋细菌、藻类和表面粘附生物膜表现出优异的广泛抗性,其抗污效果远强于商用Cu2O纳米粒子和纯Cu(I)-MOF,并兼具长期抗污的稳定性。在太阳光的驱动下,其抗污效率可达100%。
4)本工作中,吡咯既是还原剂,又是固定组分的粘合剂,还是功能性聚合物的单体,可谓“一石三鸟”。
本工作将前驱体Cu(II)-MOF置于含有吡咯蒸汽的环境中加热一段时间后制备出Cu(I)-MOF/PPy(图1)。与Cu(II)-MOF的光滑表面不同的是,Cu(I)-MOF/PPy表面被纳米片覆盖着,形成多级结构。

图1 Cu(II)-MOF和Cu(I)-MOF/PPy的形貌表征。
从图2a可知,Cu(I)-MOF/PPy中铜位点的价态为Cu(I),表明吡咯蒸气有效地还原了Cu(II)-MOF中的Cu2+。从图2b可知,Cu(I)-MOF/PPy的高分辨率N 1s光谱可分为位于398.4 eV的氮键(-N=)、399.8 eV的亚胺基(-NH-)和401.6 eV带正电荷的氮键(-N+H-),这意味着聚吡咯的生成。从图2c可知,在Cu(I)-MOF/PPy的XANES光谱中,大约8982 eV处的峰对应Cu1+的1s→4p跃迁。与CuO和Cu2O光谱作对比,进一步证实了Cu(I)-MOF/PPy中Cu1+是Cu的主要氧化态。此外,Cu(I)-MOF/PPy的白线区强度低于Cu(II)-MOF,表明配位环境已经从六配位转变为低配位模式。在图2d中, R空间EXAFS光谱显示Cu(I)-MOF/PPy的Cu-O主峰仅为配位COO¯,且位置相比于Cu(II)-MOF有轻微的偏移,这表明Cu(II)-MOF结构中的配位H2O在氧化还原反应中被去除以及原有配位环境的改变。

图2 Cu(II)-MOF和Cu(I)-MOF/PPy结构中铜位点的价态和配位分析。
通过研究不同合成时间得到的还原产物的形貌和晶体结构来确定氧化还原伴生长法的合成机理。从图3a,e可知,Cu(II)-MOF的晶体结构在15 min后变成非晶态,其表面出现矩形纳米片。我们猜测吡咯像分子手术刀一样,通过氧化还原反应精确地切割Cu(II)-MOF中的配位键,并生成Cu(I)位点、未配位配体和聚吡咯。使用连续旋转电子衍射技术(cRED)成功地表征到这个分割过程。如图3f所示,cRED数据模拟出的结构显示Cu+与配体之间的距离过长,无法被识别为MOF。在合成时间为30 min时,Cu(I)-MOF的特征结构开始形成。结合cRED结果,可以推测出聚吡咯作为分子手术线保护Cu(I)位点与未配位配体之间的重组,从而使原始晶体上生长出Cu(I)-MOF的纳米片。将还原剂由吡咯换成抗坏血酸,多级结构将无法维持,只能留下分散的Cu(I)-MOF纳米片。当合成时间为60 min时,XRD谱图中出现了Cu(I)-MOF特征峰,原始晶体表面出现了更多的纳米片。由此,我们推测聚吡咯为晶体外表面Cu(I)位点与未配位配体的重组提供了合适的物理化学环境,而单体吡咯在Cu(II)-MOF内部像分子手术刀一样继续向晶体深处切割,直至反应完全。

图3 由氧化还原伴生长法引发的原位相转变的过程分析。
从图4a-d可知,Cu(I)-MOF/PPy具有良好的光热转换能力,这种性能将有利于太阳能驱动的防污技术。首先通过监测600 nm光密度(OD600)下的细菌生长情况来评估Cu(I)-MOF/PPy在模拟阳光照射下的抗菌性能。以革兰氏阴性菌(铜绿假单胞菌和大肠杆菌)和革兰氏阳性菌(越南芽孢杆菌和金黄色葡萄球菌)为海洋生物污染的微生物和病原体代表。OD600值随时间变化的函数图显示,在所有的浓度下,细菌生长均显著下降(图5e-h)。细菌存活率的评估表明即使在极低的浓度下,我们的材料对革兰氏阳性和革兰氏阴性细菌都具有显著的抗菌效果(图5i)。除此之外,以越南芽孢杆菌为例研究Cu(I)-MOF/PPy对生物膜的根除效果。随着Cu(I)-MOF/PPy浓度的增加,细菌溶液的染色明显变浅,表明生物膜的形成减少(图5j)。我们还评估了Cu(I)-MOF/PPy对已形成的生物膜的破坏能力。正如预期所想,原始的成熟生物膜被Cu(I)-MOF/PPy迅速破坏,表明其在防止二次生物污染方面的潜力(图5k)。

图4 Cu(I)-MOF/PPy的光热效应和抗菌性能。
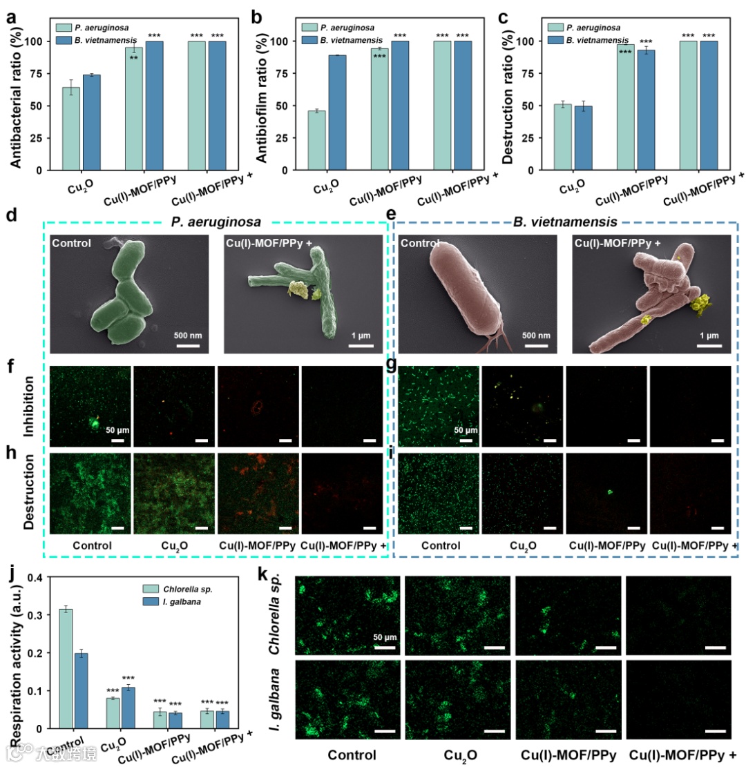
为了验证Cu(I)-MOF/PPy潜在的长期防污能力,将相同铜浓度的Cu2O和Cu(I)-MOF/PPy预先浸泡在模拟海水中三天,再与细菌在富集培养基中共培养,构建最严酷的环境。此外,还研究了Cu(I)-MOF/PPy复合材料在太阳光照射30 min下的光热防污性能。结果如图5a所示,经过长时间浸泡,Cu2O对铜绿假单胞菌的抑菌率较低(~64.3%)。相比之下,Cu(I)-MOF/PPy对铜绿假单胞菌的抑菌率更高,长时间浸泡后的抑菌率超过95.0%。值得注意的是,在太阳能驱动加热下,用Cu(I)-MOF/PPy处理的组中没有细菌存活,这表明光热效应有助于杀菌能力。我们还研究了其抗生物膜和破坏生物膜的持久性。如图5b所示,Cu(I)-MOF/PPy对生物膜的根除能力比Cu2O更明显。以铜绿假单胞菌为例,模拟太阳照射可使Cu(I)-MOF/PPy的抗菌膜比从94.2%提高到100.0%,对成熟生物膜的破坏能力也得到了类似的结果(图5c)。除此之外,我们还检测了样品长期抗藻性能。在7天的生长期内,Cu(I)-MOF/PPy显示出低水平的藻类附着(图5j)。

图5 Cu(I)-MOF/PPy的长期抗污性能。
本工作提出了氧化还原伴生长法制备具有多级结构的Cu(I)-MOF/PPy复合物,该复合物表现出优越且广泛的抗污性能。这种方法打破了HSAB理论的限制,通过原位相转变制备出由软酸金属离子和硬碱配体组成的新结构Cu(I)-MOF,同时形成了功能性聚合物聚吡咯。这种方法基于吡咯和Cu(II)-MOF结构中Cu(II)位点之间的氧化还原反应。首先,吡咯打破原有的配位键形成Cu(I)位点、未配位配体、聚吡咯;然后,Cu(I)位点和未配位配体在聚吡咯表面重新配位形成Cu(I)-MOF。这个反应过程在Cu(II)-MOF结构内层层推进,由外向内,直至全部转化为Cu(I)-MOF/PPy。此原位相转变的过程经多种表征方法得到证实。得益于丰富的Cu(I)位点、聚吡咯的光热效果、MOF多级结构的稳定性,Cu(I)-MOF/PPy的抗菌和抗污性能远优于商用Cu2O纳米粒子。据我们所知,这是第一次报道使用氧化还原伴生长法一步合成Cu(I)-MOF/聚合物复合物。这种新方法不仅可以可控地调整原始材料的拓扑结构,还可以同时生成功能性聚合物,为医疗保健、水处理、光催化等应用领域提供了新的合成思路。
Wenxiu He, Xiangyu Li, Xueya Dai, Lei Shao, Yu Fu*, DakeXu*, and Wei Qi*, Redox Concomitant Formation Method for Fabrication of Cu(I)-MOF/Polymer Composites with Antifouling Properties, Angew. Chem. Int. Ed. 2024, e202411539
https://doi.org/10.1002/anie.202411539
付昱,东北大学理学院化学系教授。在Nature Communication,Matter, Angewandte Chemie-International Edition, Small, Journal of Materials Chemistry A, ACS catalysis以及ACS Applied Materials & Interfaces等国际著名期刊发表论文160余篇。
徐大可,东北大学材料科学与工程学院教授。在Angew. Chem. Int. Ed.、Advanced functional materials、The ISME Journal、Water Research和腐蚀领域顶级刊物Corrosion Science等发表SCI论文125篇。
齐伟,中国科学院金属所研究员。研究兴趣主要集中在催化反应机理、反应动力学、非金属催化以及金属催化材料的高效利用与替代。以第一/通讯作者在Acc. Chem. Res., Angew. Chem. Int. Ed.、ACS Catal.等期刊发表论文70余篇。
本文仅用于学术分享,不做盈利使用,如有侵权,请联系后台小编删除
欢迎关注我们,订阅更多最新消息
“邃瞳科学云”推出专业的自然科学直播服务啦!不仅直播团队专业,直播画面出色,而且传播渠道多,宣传效果佳。
“邃瞳科学云"平台正在收集、整理各类学术会议信息,欢迎学会、期刊、会议组织方择优在邃瞳平台上进行线上直播,希望藉此帮助广大科研人员跨越时空的限制,实现自由、畅通地交流互动。欢迎老师同学们提供会议信息(会有礼品赠送),学会、期刊、会议组织方商谈合作,均请联系潘经理:18612651915(微信同)。
投稿、荐稿、爆料:Editor@scisight.cn