2024年度国家杰青、优青项目进展
化学科学部:国家杰青、国家优青、基础科学中心(A类)、重点项目、面上、青年、地区
信息科学部:国家杰青、国家优青、基础科学中心(A类)、创新研究群体、国家重大科研仪器研制项目(部门推荐)
交叉科学部:国家杰青、国家优青、基础科学中心(A类)、创新研究群体
地球科学部:国家杰青、国家优青、基础科学中心(A类)、创新研究群体、面上、青年、地区
国际科研资助部:重点国际(地区)合作研究项目、外国资深学者、外国优秀青年学者研究基金项目
工程与材料科学部:国家杰青
江苏省
2024年度江苏省自然科学基金攀登、杰出青年基金、优秀青年基金、青年基金拟立项项目公示





















































































































上下滚动查看更多
辽宁省

上下滚动查看更多
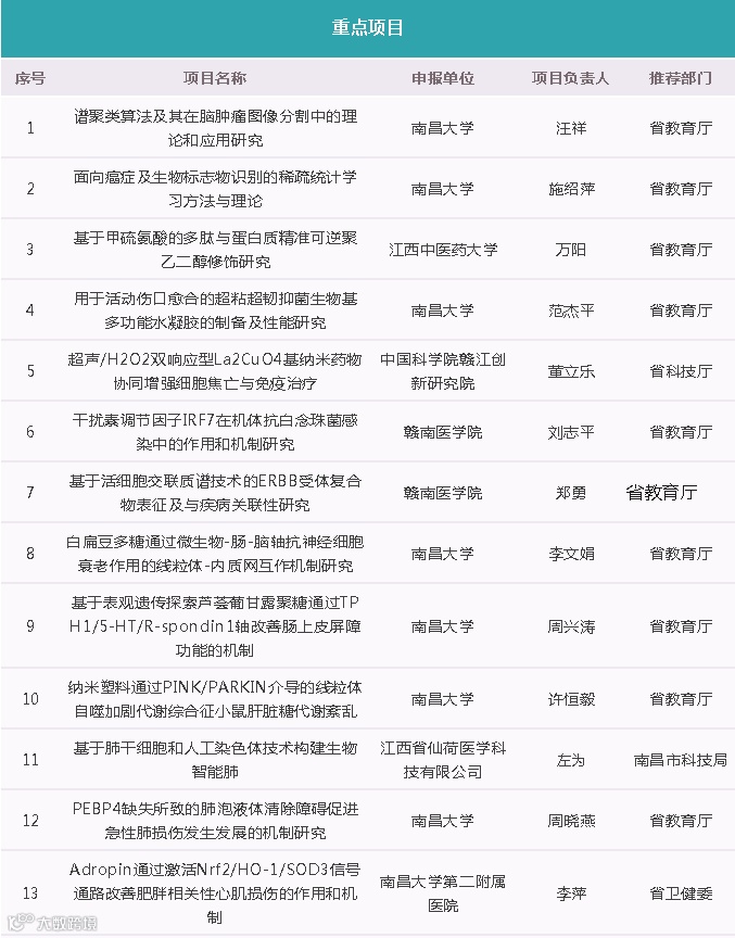
江西省
2024年度江西省自然科学基金重大项目、创新研究群体、重点、杰出青年基金、优秀青年基金、青年直接支持项目拟立项项目公示
上下滚动查看更多
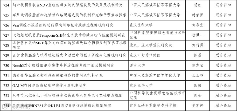
重庆市
2024年度重庆市自然科学基金专项拟立项清单公示
按照《重庆市自然科学基金项目管理办法》,市科技局组织实施了2024年度重庆市自然科学基金专项。立项建议经市科技局2024年第7次局长办公会审议通过,拟立项项目1356项,其中:面上项目1301项、杰青项目35项、博士“直通车”项目20项。
上下滚动查看更多
河北省
关于拟立项2024年度河北省自然科学基金项目及拟延续资助2020年度创新研究群体项目的公示
上下滚动查看更多
青岛市
关于公示2024年青岛市自然科学基金青年和原创探索拟支持项目名单的通知
各有关单位:按照青岛市自然科学基金管理办法,以及市科技计划项目管理有关规定,现将2024年青岛市自然科学基金青年和原创探索拟支持项目名单在“青岛市科技计划项目服务平台”(http://222.135.190.242:8081/portal/#/login/)予以公示。各有关单位、申请人可登录申报系统,点击“结果公示”查看,公示时间为2024年6月11日至6月18日。
如对公示名单有异议,请按照《青岛市科技计划项目异议处理工作规程(试行)》在公示期内以书面形式提出。提出异议时,应对有异议的具体问题有清楚表述,并尽可能提供事实依据。以个人名义提出异议的,请写明联系人姓名、单位、联系地址及联系电话;以单位名义提出异议的,请写明联系人姓名、联系地址及电话,并加盖单位公章,逾期不予受理。
联系地址:青岛市香港中路11号
邮 编:266071
传 真:85911333
异议处理处室及电话:85911341
基础研究处监督处室及电话: 85911362
市科技局科技监督与诚信建设处
青岛市科学技术局
2024年6月11日
上下滚动查看更多
北京市
2024年度北京市自然科学基金第一批项目拟资助公告
上下滚动查看更多
湖南省
关于2024年度湖南省自然科学基金项目立项的通知
上下滚动查看更多
河南省
关于下达河南省二〇二四年科技发展计划的通知
按照“十四五”科技发展的总体思路,结合我省国民经济和社会发展的任务要求,现将《河南省二〇二四年科技发展计划》下达给你们,请按照计划项目目标,认真做好组织实施工作。
附件:河南省二〇二四年科技发展计划(一)
河南省二〇二四年科技发展计划(二)
2024年3月22日
上下滚动查看更多
湖北省
湖北省科技厅关于2024年度湖北省自然科学基金拟立项项目清单的公示
根据中共中央办公厅、国务院办公厅印发了相关要求,现将2024年度湖北省自然科学基金拟立项项目予以公示。名单如下:
上下滚动查看更多
广东省
关于2024年度广东省自然科学基金拟立项项目的公示
按照创新型省份建设专项项目管理有关要求,经申报推荐、形式审查、专家评审、省科技厅党组会审议、省自然科学基金委员会审定等立项程序,对2024年广东省自然科学基金项目拟立项150项,现予以公示,名单如下:
|
2024年度广东省基础与应用基础研究基金自然科学基金杰出青年和卓越青年团队 拟立项项目及资金安排表 |
|||||||
|
序号 |
主管部门 |
项目名称 |
申报单位 |
负责人 |
拟立项金额 |
2024年拟拨付金额 |
项目类型 |
|
总计(150项) |
21000(万元) |
15000(万元) |
|
||||
|
一 |
省直部门 |
|
|
|
|
|
|
|
(一) |
省教育厅 |
|
|
|
|
|
|
|
1 |
南方医科大学 |
|
|
|
|
|
|
|
|
|
心脏发育和再生的表观遗传调控机制研究 |
南方医科大学 |
艾珊珊 |
100 |
100 |
杰出青年 |
|
|
|
淋巴细胞介导的黏膜免疫应答调节机制研究 |
南方医科大学 |
曹应姣 |
100 |
100 |
杰出青年 |
|
|
|
基于肠道菌群调控膳食异黄酮代谢的脓毒症防治新策略挖掘 |
南方医科大学 |
龚神海 |
100 |
100 |
杰出青年 |
|
|
|
软骨损伤诊疗金属配合物的研发及作用机制研究 |
南方医科大学 |
陆遏 |
100 |
100 |
杰出青年 |
|
|
|
基于宿主-肠道菌群共代谢的雷公藤肝毒性的分子机制及减毒研究 |
南方医科大学 |
叶玲 |
100 |
100 |
杰出青年 |
|
|
|
类器官技术重建子宫内膜治疗重度宫腔粘连的应用基础研究 |
南方医科大学 |
易笑 |
100 |
100 |
杰出青年 |
上下滚动查看更多
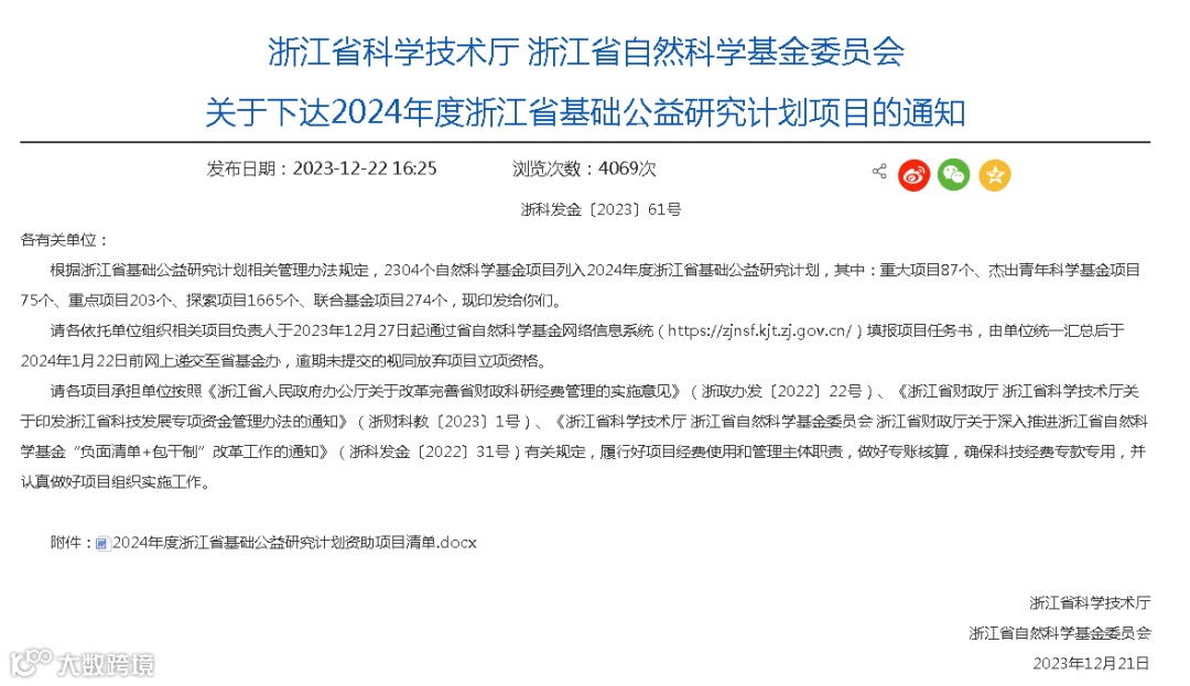
浙江省
浙江省科学技术厅 浙江省自然科学基金委员会关于下达2024年度浙江省基础公益研究计划项目的通知
根据浙江省基础公益研究计划相关管理办法规定,2304个自然科学基金项目列入2024年度浙江省基础公益研究计划,其中:重大项目87个、杰出青年科学基金项目75个、重点项目203个、探索项目1665个、联合基金项目274个
项目清单详见网站:
http://kjt.zj.gov.cn/art/2023/12/22/art_1229225203_5232640.html
上下滚动查看更多
广西省
广西自治区科技厅关于“绿色高性能结构胶混凝土研发及桥梁工程应用”等1546个拟立项项目的公示
根据有关管理规定和要求,经研究,现对依托《“十四五”广西科技计划项目申报指南(第三版)》集中申报的2024年“绿色高性能结构胶混凝土研发及桥梁工程应用”等1546个拟立项项目予以公示,其中创新团队3项、杰青项目18项
项目清单详见网站:
http://kjt.gxzf.gov.cn/dtxx_59340/tzgg/t17727154.shtml
上下滚动查看更多
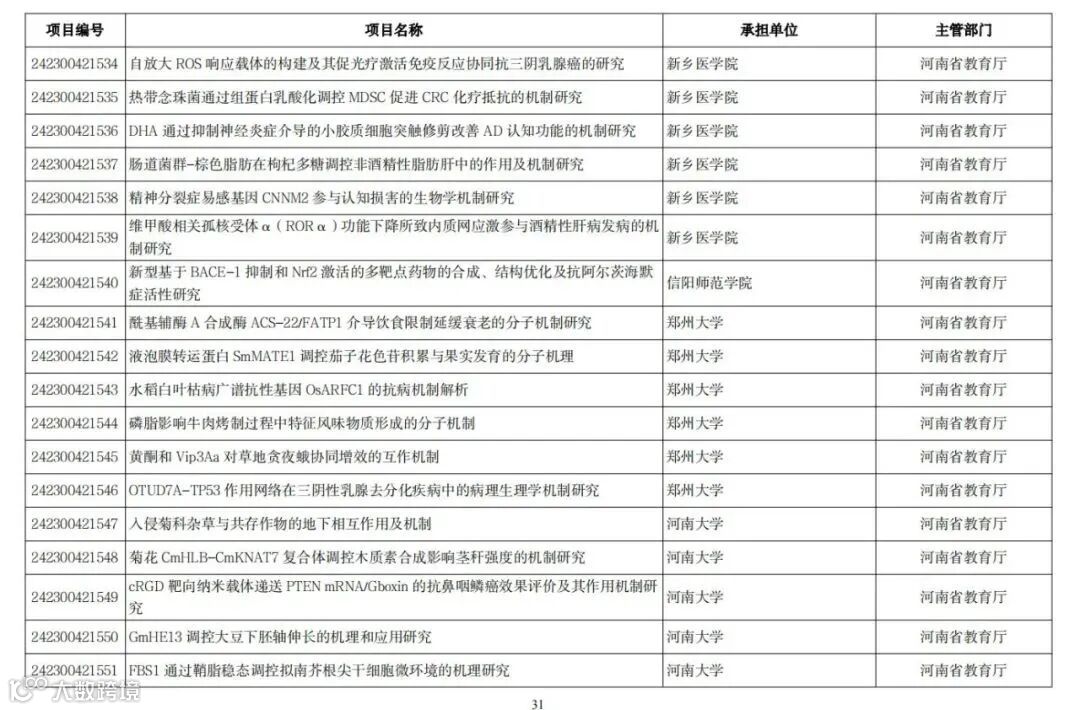
河南省
关于2024年度省自然科学基金项目受理情况的公示
根据相关要求,现对2024年度省自然科学基金项目受理情况予以公示,公示期为5个工作日,自2023年11月21日至11月27日。名单如下:
上下滚动查看更多
吉林省
关于对2024年度吉林省科技发展计划拟支持项目进行公示的通知
按照相关要求,省科技厅、省财政厅依据项目评审情况,拟对1800个项目予以支持。现将2024年度吉林省科技发展计划拟支持项目向社会公示,公示期为5个工作日。名单如下:
|
一、吉林省自然科学基金 |
|||
|
序号 |
计划类别-项目类别 |
项目名称 |
|
|
(一)吉林省自然科学基金 |
|||
|
1 |
吉林省自然科学基金-吉林省自然科学基金(杰出青年基金项目) |
感染性疾病免疫特征AI预测模型建立及其代谢机制的研究 |
|
|
2 |
吉林省自然科学基金-吉林省自然科学基金(优秀青年基金项目) |
面向肿瘤精准诊疗的因果推断方法研究 |
|
|
3 |
吉林省自然科学基金-吉林省自然科学基金(优秀青年基金项目) |
靶向胞内细菌的仿生纳米酶增敏乳腺癌化学/免疫治疗研究 |
|
上下滚动查看更多
声明
“邃瞳科学云”直播服务
扫描二维码下载
邃瞳科学云APP

