
第一作者和单位:何德东,昆明理工大学化学工程学院,云南省挥发性有机物污染物控制与资源化利用创新团队
通讯作者和单位:陆继长,罗永明,昆明理工大学化学工程学院,云南省挥发性有机物污染物控制与资源化利用创新团队;张宜民,昆明理工大学化学工程学院
原文链接:https://doi.org/10.1002/adfm.202412895
关键词:双重限域微环境,高金属暴露,单原子演化,超小纳米颗粒
甲烷(CH4)和二氧化碳(CO2)的干重整反应是一种重要的化学过程,可以产生合成气(syngas),即一氧化碳(CO)和氢气(H2)的混合物。这种合成气是多种化学品和燃料生产的关键原料。然而,该反应在高温下进行时,催化剂的稳定性和活性成为限制其工业应用的主要因素。镍(Ni)基催化剂因其高活性和相对较低的成本,在甲烷干重整反应中备受关注。然而,镍纳米粒子在高温下容易发生烧结和积碳,导致催化剂失活。因此,如何设计一种既具有高稳定性又具有高活性的镍纳米粒子催化剂,是这一领域亟待解决的关键问题。
在催化剂的制备过程中,载体材料的选择与处理对催化剂的性能具有重要影响。二氧化硅(SiO2)作为常见的催化剂载体,其表面性质和结构特性对负载的金属催化剂的稳定性具有显著影响。然而,传统的制备方法往往难以精确调控载体的表面性质和金属与载体之间的相互作用,从而影响了催化剂的性能。因此,实现Ni纳米粒子在载体上的稳定负载和充分暴露,成为提升催化剂性能的关键。近年来,研究者们发现通过将Ni纳米粒子负载在特定的载体上,并利用物理或化学方法对其进行限制,可以有效地防止Ni纳米粒子的团聚,提高其分散性和稳定性。本文将介绍一种具有双重限域微环境的高稳定性表面暴露镍纳米粒子的设计方法,并探讨其在高温甲烷干重整反应中的应用。
本文报道了一种创新性的制备方法,通过双重限域策略,成功设计了具有超高稳定性和表面充分暴露的Ni纳米粒子。该策略包括羟基诱导形成单原子镍及进一步演化形成超稳定和充分暴露的Ni的过程。这种方法不仅显著提高了Ni纳米粒子的稳定性,还使其表面得到充分暴露,从而大幅提升了高温甲烷干重整的催化性能。

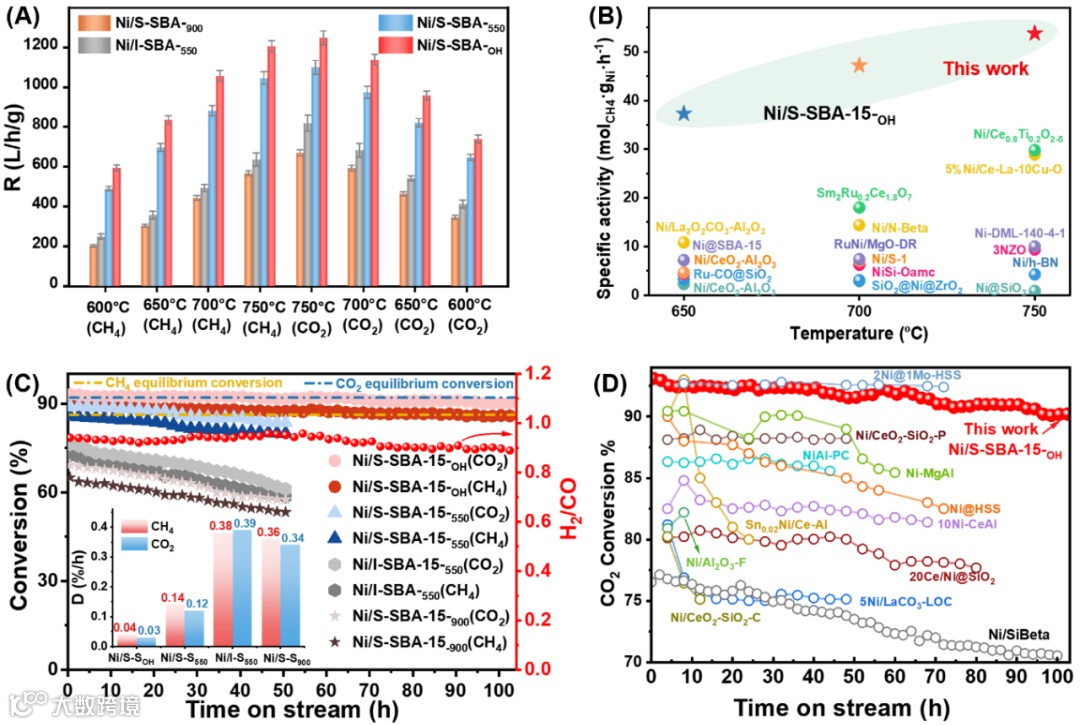
图1. 催化活性及稳定性评价。A) 不同温度下的CH4和CO2转化速率;B) 本研究与文献报道的催化剂比活性比较;C) 连续DRM催化反应102 h。反应条件:T = 750℃,GHSV = 100,000 mL h−1·gcat−1;D)本研究与文献报道的催化稳定性比较。
图1展示了催化剂在长时间DRM反应中的稳定性测试结果。通过对比不同催化剂的稳定性表现,可以发现设计的Ni/S-SBA-15-OH催化剂在750℃高温下的102.5 h长时间反应后仍能保持良好的催化性能和稳定性,并且其TOF和反应稳定性在文献报道中处于较高水平。

图2. A,B) 未经还原处理的Ni/S-SBA-15-OH的HAADF-STEM图像和EDS图谱;C) Ni k边XANES光谱和D) 未还原处理的Ni/S-SBA-15-OH和Ni/S-SBA-15-900的EXAFS光谱的傅里叶变换,以Ni箔和NiO为参考样品;E) Ni/S-SBA-15-OH、NiO和Ni箔的Ni k边EXAFS谱的小波变换;F) 由孤立/簇原子形成的超小镍纳米粒子的结构演化。
进一步对所制备的样品进行球差电镜和同步辐射表征发现,Ni/S-SBA-15-OH在还原前显示出原子级分散。进一步通过HRTEM等表征证明,Ni/S-SBA-15-OH在H2/Ar诱导还原后的平均颗粒尺寸小于2 nm,为1.87 nm的超小尺寸 Ni基催化剂。

图3. 反应后催化剂的TEM图:A) Ni/S-SBA-15-900 (50 h);B) Ni/S-SBA-15-550 (50 h);C) Ni/S-SBA-15-OH (20 h);D-G) Ni/S-SBA-15-OH(102 h);H) 长时间DRM反应前后催化剂粒度;I)催化剂的烧结速率。
通过对反应后的催化剂样品进行了TEM分析,证明了超小尺寸Ni催化剂的金属Ni被镶嵌在载体SBA-15的孔道内。在经过102.5 h的DRM反应后,催化剂的尺寸仍然保持在3.16 nm,其烧结速率仅为0.7 %/h,这证明了孔道限域的有效性。

图4. A) 催化剂的准原位Ni 2p XPS; B-C) 不同催化剂上的吡啶红外; D) 催化剂的H2-TPR;E) 由H2-TPR计算出的催化剂的还原度;F) 750 °C下H2/Ar还原的催化剂的准原位Ni 2p XPS。
通过对系列样品进行了准原位XPS、吡啶红外、H2-TPR等表征,证明了超小尺寸Ni催化剂的金属Ni与载体SBA-15之间具有强金属载体相互作用力,这种化学限域作用可以在高温DRM反应过程中有效地减缓金属烧结的发生。

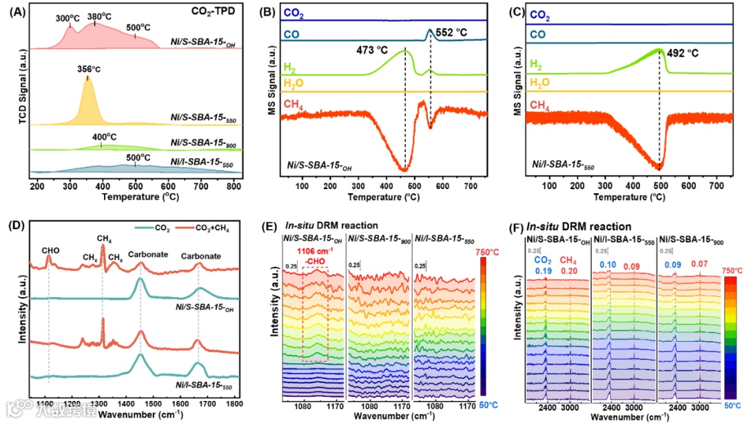
图5. A)不同催化剂的CO2-TPD;B) 设计的CO2/CH4-TPSR-MS;C) Ni-I-SBA-15-550上;D) Ni/S-SBA-15-OH和Ni-I-SBA-15-550催化剂上CO2/CH4原位漫反射红外的比较;E)和F) Ni/S-SBA-15-OH和Ni-I-SBA-15-550催化剂上DRM反应的原位漫反射光谱比较。
从图5中可以看出,超小尺寸的Ni纳米颗粒显示了更强的CO2吸附活化能力,并在一系列设计性的原位TPD-MS中检测到了CO2辅助甲烷活化的作用。进一步原位红外证明,超小尺寸的Ni纳米颗粒由于其独特的配位和电子环境性质,导致其与大尺寸Ni的DRM反应路径不同。具体而言,在超小尺寸的Ni纳米颗粒催化的原位DRM反应红外中,检测到了*CHO的中间体,这被认为是CO2辅助甲烷活化的原因。

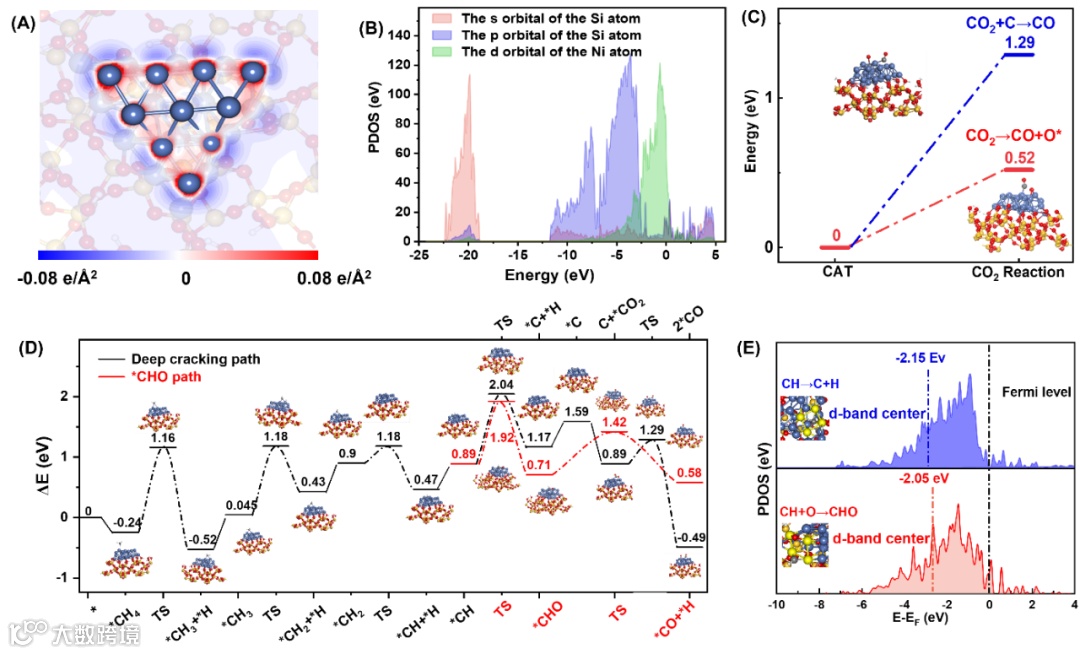
图6. A)超小尺寸镍催化剂的电荷差密度;B) 超小尺寸镍催化剂的PDOS分析;C) CO2活化两种途径的DFT计算;D) CH4在超小尺寸Ni催化剂上非深度裂解与深度裂解能垒比较;E)两种途径的PDOS分析。
理论计算进一步证明了以上结论。通过对超小尺寸Ni催化剂的PDOS分析,进一步证明了其强金属载体相互作用力的发生。通过对CO2活化两种途径的DFT计算,证明了超小尺寸Ni催化剂具有更强的CO2活化能力。通过对CH4在超小尺寸Ni催化剂上的非深度裂解与深度裂解能垒进行比较和两种途径的PDOS分析,证明了具有双重限域微环境的超小尺寸Ni催化剂上更容易发生非深度裂解的CHO路径。
本文介绍了一种创新的催化剂设计方法,通过H2O2对载体表面修饰强化吸附,结合表面空间限域效应,成功制备了高度分散且超小的Ni纳米粒子,这些粒子被限域在SBA-15载体的介孔通道中,并具有强金属载体相互作用的化学限域作用。这种独特的双重限域微环境不仅提高了催化剂的热力学稳定性,还实现了高表面暴露的金属原子,从而打破了稳定-暴露的权衡。所得催化剂在甲烷干重整(DRM)反应中表现出高活性和稳定性,为工业应用提供了可能。此外,该方法还为其他高温催化反应中高性能、抗烧结催化剂的设计提供了新的思路。
欢迎关注我们,订阅更多最新消息
“邃瞳科学云”推出专业的自然科学直播服务啦!不仅直播团队专业,直播画面出色,而且传播渠道多,宣传效果佳。
“邃瞳科学云"平台正在收集、整理各类学术会议信息,欢迎学会、期刊、会议组织方择优在邃瞳平台上进行线上直播,希望藉此帮助广大科研人员跨越时空的限制,实现自由、畅通地交流互动。欢迎老师同学们提供会议信息(会有礼品赠送),学会、期刊、会议组织方商谈合作,均请联系18612651915(微信同)。
投稿、荐稿、爆料:Editor@scisight.cn