
第一作者:沈衍
通讯作者:汪骋教授,曹荣研究员,张腾研究员,周达教授,王野教授,谢顺吉教授
通讯单位:厦门大学化学化工学院固体表面物理化学国家重点实验室,福建省能源材料科学与技术创新实验室(IKKEM),厦门大学数学科学学院/国家卫生健康与医学数据科学研究院,中国科学院福建物质结构研究所
论文DOI:https://doi.org/10.1038/s41467-025-57221-x
界面相(interphase)在电化学系统中至关重要,其通过调控离子传输和稳定性影响电化学性能。本研究探讨了金属-有机界面相在Cu基电催化CO2还原反应(CO2RR)中的作用机制,将界面相概念扩展至CO2转化领域。通过对有机分子修饰的CuOx催化剂进行研究,我们发现在高乙醇选择性的催化剂体系中,分子修饰的CuOx上会形成一种厚度超过10 nm的金属-有机界面相层,这一发现与传统上认为的单层分子吸附有所不同。借助自动化实验平台,我们进行了1080组CO2RR实验,筛选了180种分子修饰剂,并识别出促进乙醇及多碳(C2+)产物选择性的关键官能团。研究表明,这些促进乙醇/C2+产物的分子修饰剂能够稳定地在Cu或CuOx表面诱导金属-有机界面相的形成,并通过调控Cu配位环境、CO2RR反应中间体及界面水结构,显著提升催化剂的CO2RR性能。利用最佳的乙醇/C2+产物促进剂(1,8-辛二硫醇)对11种CuOx基催化剂进行功能化处理,并对这些催化剂进行CO2RR性能测试,验证了这一修饰策略的普适性。最终开发出两种C2+产物法拉第效率接近80%的电催化剂,其中乙醇分电流密度分别达到328和507 mA cm−2。本研究强调了金属-有机界面相在CO2RR制乙醇/C2+产物过程中的关键作用,为CO2转化技术的发展提供了新的研究方向。
界面相的形成在多种电化学系统中起着关键作用,例如锂离子电池中,界面相层通过调控离子传输和电化学稳定性,显著影响电池性能。界面相通常指电极与电解质之间具有一定厚度的过渡层。尽管锂离子电池的界面相研究已非常深入,但在电化学二氧化碳还原(CO2RR)领域,关于界面相的研究仍相对较少。由可再生能源驱动的CO2RR为生产高附加值产品提供了重要机会,其中铜基催化剂因其能够催化生成多碳(C2+)产物(如乙烯和乙醇)而备受关注。分子调控技术通过将有机分子固定在催化剂表面调控活性位点附近的空间和电子性质,并与中间体相互作用,以精细调控CO2RR的活性和选择性。含有N/S/O配位基团的分子(如胺、硫醇和N-杂环卡宾)能够与铜表面结合,改变CO2RR产物的选择性。特别是硫醇修饰的铜催化剂,其疏水性被认为是促进C2+产物选择性生成的关键原因。然而,在分子调控领域,系统研究不同修饰剂的作用,以全面评估各分子结构和物理化学性质的影响,建立清晰的结构与选择性之间的关系仍具有挑战性。
(1) 首次在Cu基电催化CO2还原体系中发现金属-有机界面相:该研究突破了传统对CO2还原催化剂表面分子修饰的理解,首次观察到厚度超过10 nm的金属-有机界面相,而非单层分子吸附。这些界面相的形成显著提高了乙醇的选择性,并能保持较高的C2+产物法拉第效率,拓展了电催化CO2还原(CO2RR)领域对于界面相结构的认知。
(2) 构建了大规模、系统性的分子修饰数据集:研究团队利用自动化电催化平台,筛选了180种含氮/氧/硫端基或不溶于水的分子修饰剂,生成了一个比现有研究更大、更系统的数据库。这一大规模数据集支持了不同分子修饰对催化剂性能影响的深入分析,使研究结果具备更高的统计可靠性。
(3) 深入解析了分子修饰与催化剂选择性之间的构效关系:通过分析收集到的大数据集,系统评估了不同官能团的性质对乙醇及C2+产物选择性的影响。揭示了特定的分子修饰能够通过调控Cu配位环境、CO2RR反应中间体及界面相水结构,从而提升CO2RR催化性能。
(4) 分子修饰策略具有普适性:在11种不同的 CuOx基催化剂上进行1,8-辛二硫醇分子修饰,证明了该分子修饰策略对促进乙醇和C2+产物选择性提升的普适性和可靠性。其中,最优催化剂体系实现了高达80%的C2+产物法拉第效率,以及507 mA cm−2的乙醇分电流密度,展现出高效的CO2电还原制乙醇的能力。
基于前期工作搭建的自动化平台进行了优化,新增了催化剂替换与电解液收集模块,以显著提升实验效率与精度(图1a)。采用溶剂热法合成的CuOx作为基底催化剂,通过修饰含N/S/O基团或不溶于水的分子,在自动化电催化平台上系统研究了180种分子修饰的CuOx催化剂对电化学CO2还原(CO2RR)性能的影响。尽管分子修饰后CuOx的电流密度略有下降(11%-18%),但仍保持良好活性,其中1,8-辛二硫醇分子的修饰显著提升了乙醇的选择性(图1b)。
图 1 自动化电催化平台及线性扫描伏安曲线
自动化平台测试结果表明,15种含硫分子修饰剂显著提升了乙醇选择性,其中,1,8-辛二硫醇-CuOx催化剂在–0.62 V vs RHE下的乙醇法拉第效率(FE)是CuOx的2.4倍。这些含硫分子在维持C2H4选择性的同时降低了CO选择性,表明其通过促进*CO偶联提升乙醇的选择性。商用流动电解池验证结果显示,1,8-辛二硫醇修饰的CuOx在400 mA cm−2的电流密度下,乙醇FE从CuOx的17%提升至29%,FEEtOH/FEC2H4比值从CuOx的0.4提高到0.9。同时,在测试电流密度窗口内,FECO从CuOx的31%~13%降至9%~2%,FEC2+从CuOx的36%~61%提升至53%~65%。相比之下,2-吡啶甲硫醇的修饰抑制了C2+产物的生成,显著提高了甲酸盐的选择性,在100 mA cm−2电流密度下,FEformate从CuOx的8%提升至43%(图2)。
图 2 商用流动电解池中的CO2RR性能评估
我们将180种分子修饰剂根据N/O/S配位基团类型及连接官能团的亲疏水性分为八类(图3a)。小提琴图结果表明,疏水性官能团更倾向于促进乙烯/乙醇/C2+产物的生成,尤其是“硫端+疏水官能团”的组合效果最佳,但每类分子内部存在显著差异,部分亲水性分子(如4-硝基苯甲醛和L-胱氨酸)仍能促进乙醇生成。这表明除疏水性外,其他因素也可能影响CO2RR性能(图3b-3c)。我们针对82种含硫修饰剂进行深入分析,发现大多数含硫分子提升了CH4、乙醇和乙酸的FE,但降低了C2H4和正丙醇的FE(图3d)。利用机器学习方法分析了82种S分子修饰的CuOx的CO2RR数据集,通过SHAP分析,确定了影响各CO2RR产物FE的关键特征,并结合因子分析解释了这些描述符与分子结构特征的关系。研究发现,除疏水性(以LogP表示)外,硫醇基团周围的立体效应、分子尺寸和空间构型、S的配位能力、N/O原子的存在、亲水性S=O键等结构特征也被发现对乙醇生成有显著影响(图3f)。换言之,硫修饰剂中官能团的疏水性是影响乙醇选择性的重要因素,但并非唯一因素。
图 3 数据统计和机器学习分析
通过透射电子显微镜(TEM)、能量色散X射线光谱(EDX)和球差校正扫描透射电子显微镜(STEM)表征,发现1,8-辛二硫醇修饰的CuOx表面形成了厚度超过10 nm的连续金属-有机界面相(图4a-4f),界面相中富含Cu的纳米区域与Cu缺失区域交替分布,而S元素分布较为均匀(图4g-4l)。这一结果不同于2-吡啶甲硫醇修饰的CuOx上形成的单层分子吸附(图4m-4r)。上述结果表明界面相可能由含铜纳米粒子、配位层和堆叠的有机部分组成。
图 4 修饰或未修饰1,8-辛二硫醇或2-吡啶甲硫醇的CuOx的表征
我们在电化学条件下,于溶液中加入AuCl4-作为探针去解析这一界面相是否多孔以及是否导电。电镜成像表明(图S32),在负电压下,Au可以沉积于整个金属-有机界面相以及这一界面相下方的Cu表面,说明这一金属-有机界面相不仅是多孔的,而且是导电的。
图 S32 使用 AuCl4-作为探针对 1,8-辛烷二硫醇-CuOx 进行 CO2还原反应(CO2RR)后的表征。(a)CO2RR 后 1,8-辛烷二硫醇-CuOx在 1.0 M KOH 中含 1 mM AuCl4-溶液中的明场(BF)STEM图像。(b)CO2RR 后 1,8-辛烷二硫醇-CuOx的 HAADF 图像及其对应的 EDX 元素分布图:(c)Cu,(d)S,(e)Au,(f)K,(g)Cu 和 S 叠加,(h)Cu 和 Au 叠加,(i)Cu 和 K 叠加。
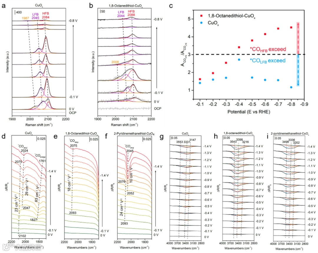
原位拉曼光谱数据表明,CuOx和1,8-辛二硫醇-CuOx均在2040至2010 cm−1范围内表现出2-3个明显的*COatop(顶式吸附的CO中间体)的C≡O伸缩振动谱带,*COatop由*COHFB(~2090 cm−1)和*COLFB(~2050 cm−1)组成(图5a-5b)。与CuOx相比,1,8-辛二硫醇-CuOx的*COHFB和*COLFB的拉曼峰面积比(ACOHFB/ACOLFB)显著更高(图5c)。*COHFB与C1产物的生成相关,而*COLFB与C‒C偶联相关。1,8-辛二硫醇-CuOx较高的ACOHFB/ACOLFB比值反映了*COLFB在下游产物转化过程中比*COHFB消耗得更快。原位衰减全反射表面增强红外吸收光谱的结果与原位拉曼光谱结果一致。在CuOx上(图5d),*COatop的谱带同样由*COHFB(~2075 cm−1)和*COLFB(~2024 cm−1)组成。此外,CuOx上还观察到了*CObridge(桥式吸附)信号(~1800 cm−1)。1,8-辛二硫醇和2-吡啶甲基硫醇的修饰均抑制了*CObridge的形成(图5e, 5f),而*CObridge在C−C偶联中的作用仍存在争议。与原位拉曼结果类似,1,8-辛二硫醇-CuOx上观察到更多的*COHFB而非*COLFB(图5e),而在2-吡啶甲基硫醇修饰的CuOx上,*COLFB更为普遍(图5f)。3000~3800 cm−1之间的谱带代表了O−H键的伸缩振动模式,与界面水的氢键环境相关。~3250 cm−1、3450 cm−1和3550 cm−1处的峰分别对应于强氢键网络中的四配位水、弱氢键的二配位水和孤立水。1,8-辛二硫醇的修饰将界面水的Stark斜率相对于CuOx降低了~3.1-3.3倍,这可能是由于1,8-辛二硫醇修饰后电极双电层厚度的增加以及介电常数的变化导致的,这与双电层电容的减小一致。同样,2-吡啶甲基硫醇的存在也降低了界面水的Stark斜率,比CuOx的值低~1.6-3.3倍。界面水和吸附的CO中间体的Stark斜率变化趋势不同,可能是由于CO直接吸附在Cu上,而界面水则位于双电层中与Cu位点有一定距离的位置。此外,较低的界面水Stark斜率说明H与金属的距离更远。
图 5 原位红外和原位拉曼表征
对表面敏感的OH−吸附测试揭示了修饰或未修饰1,8-辛二硫醇或2-吡啶甲硫醇的CuOx催化剂的电化学活性晶面组成。我们发现CuOx上Cu(110)、Cu(100) 和Cu(111)晶面共存,而1,8-辛二硫醇的修饰使得Cu(110)晶面选择性暴露,掩蔽了Cu(100)晶面,2-吡啶甲硫醇的修饰只选择性暴露了Cu(111)晶面(图6a)。硫醇分子修饰剂占据并屏蔽某些Cu晶面的结果与CO脱附实验结果一致(图6d),CO脱附数据显示1,8-辛二硫醇或2-吡啶甲硫醇修饰后CO脱附峰面积减小,表明吸附的CO量减少。基于上述结果我们推测:Cu表面的分子修饰剂通常会破坏规则的界面水结构,并增加孤立水分子的比例。这些水分子易于向Cu表面提供H,从而增加表面H的占据率以及表面物种的加氢速率,导致氢气的生成增加。另一方面,金属-有机界面相的形成对界面水有一定的限制作用,使界面水离Cu表面更远。这阻碍了H向Cu的转移,也降低了H向*CO的转移速率,但降低程度较小,从而平衡了*CO加氢和C−C偶联速率,促进了乙醇的生成。值得注意的是,高CO覆盖度并不会导致1,8-辛二硫醇-CuOx上FEEtOH或FEC2H4增加。当CO在1,8-辛二硫醇-CuOx催化剂表面占据率较高时,H向CO的转移速率不足以支持生成像乙醇和乙烯这样的高度加氢产物,因此促进了加氢程度较低的乙酸根的生成(图6f)。
图 6 晶面结构和反应机理的探究
将1,8-辛二硫醇修饰在11种根据文献或自主设计的合成方式制备的CuOx基底上,并测试了11种催化剂的CO2RR性能,发现1,8-辛二硫醇的修饰均不同程度地提升了乙醇/C2+产物的法拉第效率,证明了该修饰策略的普适性。最终优化出两种FEC2+~80%,乙醇分电流密度分别为328 mA cm−2和507 mA cm−2的催化剂,其CO2转化制乙醇/C2+产物的效率与近年报道的铜基电催化剂性能相当或更优。
图 7 普适性测试及与文献的性能对比
本研究建立了一个包含1080条实验数据的数据库,涵盖180种含N/S/O端基或不溶于水的有机分子修饰的CuOx催化剂的CO2RR性能,并揭示了促进CO2高效电还原生成乙醇的分子修饰剂的关键结构特征。研究发现,有效促进乙醇生成的分子修饰剂可诱导CuOx形成厚度超过10 nm的金属-有机界面相,而非乙醇选择性促进剂的分子仅在CuOx表面形成约1 nm的单分子吸附层。其中,1,8-辛二硫醇作为一种高效乙醇法拉第效率促进剂,在11种不同CuOx基底上的修饰均能提升乙醇选择性。结合标准化数据库与机器学习技术,本研究提取了分子修饰剂结构与CO2RR性能之间的关键构效关系,推动先进CO2RR催化剂的开发。
沈衍,厦门大学汪骋教授课题组博士研究生,研究方向为自动化电催化。目前已在Angew. Chem. Int. Ed.,Artificial Intelligence Chemistry等期刊上发表研究结果。
汪骋,厦门大学教授、博士生导师。国家杰出青年科学基金获得者,闽江特聘教授,主要研究方向是金属有机单层及人工智能技术在催化化学中的应用。汪骋课题组长期与数据科学和信息科学领域交叉合作,致力于发展更加灵活的自动化和智能化实验研究方法,以提升研究效率为目标,期望开发高性价比、人人可用的化学AI Copilot。
欢迎关注我们,订阅更多最新消息
“邃瞳科学云”推出专业的自然科学直播服务啦!不仅直播团队专业,直播画面出色,而且传播渠道多,宣传效果佳。
“邃瞳科学云"平台正在收集、整理各类学术会议信息,欢迎学会、期刊、会议组织方择优在邃瞳平台上进行线上直播,希望藉此帮助广大科研人员跨越时空的限制,实现自由、畅通地交流互动。欢迎老师同学们提供会议信息(会有礼品赠送),学会、期刊、会议组织方商谈合作,均请联系18612651915(微信同)。
投稿、荐稿、爆料:Editor@scisight.cn