

第一作者:陈天天
通讯作者:徐晖教授、张干兵副教授、张礼知教授
通讯单位:华中师范大学化学学院、湖北大学化学化工学院、上海交通大学环境科学与工程学院
论文DOI:10.1038/s41467-025-57643-7
Fe-N4单原子催化剂(SACs)的微环境调控在过氧单硫酸盐(PMS)活化中起着关键作用。尽管传统第一配位壳层的杂原子取代可以提高活性,但会破坏Fe-N4对称性,从而影响其稳定性。本工作提出在第二配位壳层中掺杂氧元素,构建Fe-N4-C6O2 SAC,以在增强局部电场的同时保持原始配位对称性,从而平衡其活性和稳定性。该策略通过降低Fe中心的电子密度,强化Fe-N键,抑制PMS活化过程中Fe-N键结构形变(键长变化范围从0.875~3.175 Å减少到0.925~2.975 Å),从而实现超过240 h的催化耐久性。同时,减弱的配位场降低了Fe=O σ*轨道的能量,促进了高价金属-氧(FeIV=O)对双酚A的亲电σ攻击,使其降解速率提高了41.6倍。本研究展示了次级配位工程可作为解决SAC设计中活性与稳定性权衡的有效策略,为开发环境催化剂提供了新视角。
近年来,基于Fe-N4 SACs/PMS的高级氧化工艺(AOPs)在环境修复领域备受关注。Fe-N4位点的给电子势可以有效引发PMS活化,产生硫酸根自由基(SO4•-)、羟基自由基(•OH)和FeIV=O等活性物种,但PMS中O-H/O-O键的高解离能仍需消耗较高的能量或催化剂。现有改性策略主要通过异质原子取代第一配位层氮原子来增强局域电场,提升PMS活化效率,但该策略会破坏Fe-N4对称配位结构并加剧金属浸出问题。为解决这一问题,该工作提出在第二配位壳层引入杂原子,旨在通过维持Fe-N4原始配位结构的前提下,利用d-p轨道长程电子耦合作用调控金属中心电子态,从而解决传统改性方法中活性与结构稳定性之间的制约关系。
本研究构筑的Fe-N4-C6O2单原子位点,在保留第一壳层对称配位构型的基础上,利用第二配位层掺杂氧与Fe的d-p轨道长程相互作用,降低Fe中心电子密度,并在Fe-N4位点周围建立电场梯度。这种独特的电子结构调控不仅促进负电性PMS(HSO5-)的吸附和活化,同时强化金属-载体结合作用,抑制反应中金属溶出。该工作首次揭示了第二配位壳层调控对催化剂本征活性与结构稳定性的双重增益机制,为开发兼具高活性和高稳定性的先进SACs提供了理论模型与设计范式。
本工作采用预配位策略合成了第一配位壳层(Fe-N2O2-C10)和第二配位壳层(Fe-N4-C6O2)氧掺杂、以及不掺杂氧(Fe-N4-C10)的三种SACs,并通过透射电子显微镜(TEM)、X射线衍射(PXRD)、球差校正透射电镜等验证了Fe-SACs的物相结构和金属单原子分散态。
图1. Fe-SACs的合成与表征。(a) 合成示意图;(b) TEM;(c) PXRD;(d) HAADF-STEM;(e) Fe原子粒径分布。
通过X射线吸收精细结构(XAFS)、光电子能谱(XPS)、57Fe Mössbauer、以及密度泛函理论(DFT)计算系统表征了三种Fe-SACs的电子结构和配位环境。DFT理论计算表明,第二壳层的掺杂氧可通过d-p轨道长程相互作用有效调控Fe 3d轨道的电子分布,促使Fe的d带中心上移并更接近费米能级(Ef),从而提高Fe-N4-C6O2对PMS的本征反应活性。同时,投影态密度(PDOS)和自然布居分析(NPA)表明,第二壳层掺杂氧通过调控氮配体的电子结构,有效降低了Fe原子的电子密度。这种电荷再分布现象增强了Fe单原子与邻近氮配位原子之间的轨道杂化作用,有利于提高Fe-N4-C6O2在催化反应中的结构稳定性。
图2. 催化剂的光谱表征与结构计算。(a) XANES;(b) FT-EXAFS;(c) WT-EXAFS;(d) R空间拟合曲线;(e-f) 57Fe Mössbauer;(g) Fe-N4-C6O2活性位点的构型计算;(h)EPR;(i)PDOS。
利用DFT计算揭示了氧掺杂对Fe-SACs活化PMS的调控机制。Fe-N2O2-C10中Fe位点的高正电荷与强局域电场促进了PMS吸附和过氧键断裂,但PMS活化引起的Fe-N/Fe-O键长的延长(2.161-2.826 Å)可能导致金属溶出。相比之下,Fe-N4-C6O2中适度增强的局域电场,使其通过电子耦合质子转移(CEPT)路径生成FeIV=O的热力学驱动力提升47%(-2.31 vs -1.57 eV);同时其远距离掺杂氧和碳空位将PMS吸附能从-0.21 eV降至-0.46 eV,显著降低了FeIV=O形成的能垒。
图3. Fe-SACs上PMS活化的分子机制。
本研究系统分析了三种Fe-SACs结构-性能关系,其中Fe-N4-C6O2展现出优异的活性-稳定性平衡特性:不仅可在30 s内实现双酚A的完全降解,更在120 h连续催化过程中将铁溶出率控制在Fe-N4-C10的26%(降幅达74%)。分子动力学模拟揭示,第二配位壳层的氧掺杂通过降低铁电子密度,强化了Fe-N键相互作用(键长波动范围缩至0.925-2.975 Å),为抑制氧化反应和极端环境中的金属溶出提供了结构基础。相反,第一壳层的氧掺杂虽然通过构建不对称配位结构,提供了更强大的局域电场,并更显著地增强了每个金属位点的活性,但同时也牺牲了金属中心稳定性,使Fe-N2O2-C10在长期催化、极端酸、碱环境下的脱金属倾向分别增加了1.2、3.5和98倍。
图4. Fe-SACs的活性与稳定性评估。
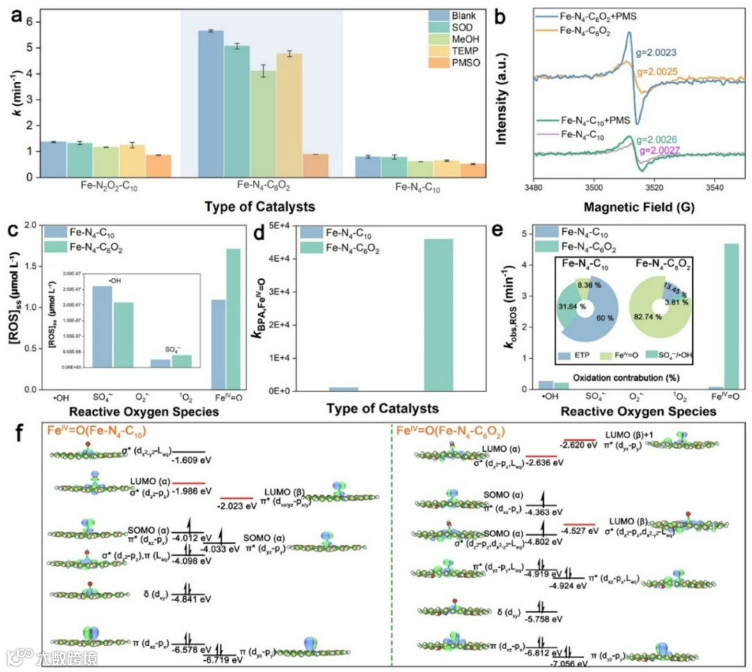
第二配位层掺杂氧调控了PMS活化路径,使体系中FeIV=O稳态浓度增加了60%;同时,其还可通过弱化配位场效应降低Fe-O σ*轨道能级,从而增强FeIV=O对双酚A的亲电σ-攻击能力。
图5. Fe-SACs/PMS体系的机理探究:活性物种鉴定与FeIV=O电子结构模拟。
利用LC-MS和GC-MS技术系统解析了Fe-N4-C6O2/PMS体系中双酚A降解中间体。结合鉴定结果,揭示了FeIV=O通过氧原子转移、亲电加成、H-夺取/O反弹机制驱动双酚A的氧化降解。
图6. FeIV=O与污染物的反应机理图。
本研究针对SACs活性与稳定性难以兼顾的瓶颈,创新性设计出第二配位层氧掺杂的Fe-N4-C6O2 SAC。该结构在维持Fe-N4中心对称配位的同时,通过第二壳层氧原子诱导产生不对称电子分布,实现催化活性与结构稳定性的协同优化。该工作揭示了第二配位层调控对催化剂性能的关键作用,为开发高效稳定的SACs提供了理论指导与设计范式。
Chen, T. T., Zhang, G. B.*, S, H. W., Hua, Y. T., Yang, S., Zhou, D. D., Di, H. X. Xiong, Y. L., Hou, S. H., Xu, H.*, Zhang, L. Z.* Robust Fe-N4-C6O2Single Atom Sites for Efficient PMS Activation and Enhanced FeIV=O Reactivity. Nat. Commun. 2025, 16, 2402.
https://www.nature.com/articles/s41467-025-57643-7
陈天天,上海交通大学环境科学与工程学院博士后。主要从事新型材料研发与污染物治理方面的研究。以第一作者身份在Nature Communications、Analytical Chemistry、Food Chemistry等期刊发表SCI论文5篇,获授权国家发明专利1项。
徐晖,华中师范大学化学学院教授,博士生导师,湖北省杰出青年科学基金获得者,长期致力于环境分析化学与水污染控制技术研究。2005年获南京大学博士学位后入职华中师范大学,期间曾在武汉大学从事博士后研究,并赴德国慕尼黑大学医学院进行学术访问。迄今已在Nature Communications, Angewandte Chemie International Edition, Analytical Chemistry, Applied Catalysis B: Environmental等环境科学与化学领域顶级期刊发表高水平学术论文70余篇,获授权国家发明专利7项。主持多项国家自然科学基金及省部级科研项目。担任中国化学会会员。
张干兵,湖北大学化学化工学院副教授、硕士生导师,湖北省化学化工学会物理化学专业委员会委员。2004年获得南京大学物理化学/理论与计算化学专业博士学位,2004.5-2006.9在厦门大学固体表面物理化学国家重点实验室从事博士后研究。长期致力于物理化学方面的教学科研工作,主讲结构化学、量子化学、统计热力学、化学信息学、中级物理化学等本科及研究生课程,科研方向为理论与计算化学应用于催化反应机理以及有机、有机金属分子基材料的光、电、磁性质研究。迄今在Nat. Commun.、Angew Chem. Int. Ed., J. Phys. Chem., Anal. Chem.、Organometallics、Applied Catalysis B: Environmental、化学学报, Adv. Mat.、Small、Sci. China Mat.等国内外期刊发表学术论文近50篇。作为主要成员参与多项国家自然科学基金项目。
张礼知,上海交通大学环境科学与工程学院特聘教授,国家杰出青年科学基金获得者,教育部长江学者特聘教授,中组部万人计划科技创新领军人才,科技部中青年科技创新领军人才。已获授权中国发明专利 50 余项,其中授权美国专利2项。在Nature Sustainability、Nature Synthesis、Nature Communications、Chem、PNAS、AM、ES&T、WR 等国际学术期刊发表论文430多篇,其中38篇入选ESI高被引论文,2篇入选ESI热点论文。论文已被引用52800多次,其中他引51300多次,H因子125。担任中国可再生能源学会太阳光化学专业委员会委员、英国物理学会出版社旗下期刊Sustainability Science and Technology执行编委,Applied Catalysis B Environmental、化学学报、化学进展、环境化学、环境科学等杂志编委。2008年获得湖北省自然科学二等奖(第一完成人),2014年起连续入选爱思唯尔中国高被引学者榜单,2015年获教育部高等学校科学研究优秀成果奖(科学技术)自然科学二等奖(第一完成人),2018年起连续入选科睿唯安全球高被引科学家榜单,2019年获湖北省自然科学一等奖(第一完成人)。
课题组网站:https://irongroup.sjtu.edu.cn
欢迎关注我们,订阅更多最新消息
“邃瞳科学云”推出专业的自然科学直播服务啦!不仅直播团队专业,直播画面出色,而且传播渠道多,宣传效果佳。
“邃瞳科学云"平台正在收集、整理各类学术会议信息,欢迎学会、期刊、会议组织方择优在邃瞳平台上进行线上直播,希望藉此帮助广大科研人员跨越时空的限制,实现自由、畅通地交流互动。欢迎老师同学们提供会议信息(会有礼品赠送),学会、期刊、会议组织方商谈合作,均请联系18612651915(微信同)。
投稿、荐稿、爆料:Editor@scisight.cn