第一作者:王茜、徐思民
通讯作者:段昊泓
通讯单位:清华大学
论文DOI:https://doi.org/10.1021/jacs.5c06198
清华大学段昊泓课题组报道了对于银分子催化剂的配体调节策略以实现高性能的丙烯电氧化制备1,2-丙二醇。通过对于配体骨架的广泛筛选,发现碳纳米管负载邻菲罗啉银催化剂(Ag-phen/CNT)具备较优活性。机理研究表明,phen的给电子能力促进了高价银-氧物种(Ag‒oxo)的形成,该物种是丙烯氧化反应的决速步骤。基于给电子效应对催化性能的促进作用,在phen骨架上引入了具有不同给/吸电子能力的取代基,发现反应速率的对数与取代基哈密特(Hammett)常数呈线性相关。据此筛选出的二甲氧基取代邻菲罗啉银催化剂(Ag-OMe-phen/CNT)在三腔室流动电解池中(电流密度50 mA cm-2)展现出PG生成速率432.8 μmol cm-2 h-1、法拉第效率(FE)46.5%、选择性97.1%、转换频率(TOF)73.0 min-1的性能,其综合性能超越既往银基催化剂,在生成速率、选择性和TOF等指标上均优于最先进的铂、钯催化剂。该工作证明了分子催化剂的配体调控策略的巨大潜力。
烯烃氧化成环氧化物和二醇是工业中的一项重要工艺,丙烯氧化成丙二醇(PG)是一个典型的例子。PG全球年产量达270万吨,是制造众多工业产品的重要前体,包括防冻剂、聚酯树脂和药物化合物。PG的传统生产路径碳排放严重,迫切需要开发一种更可持续且成本效益更高的丙烯氧化成PG的途径。
近年来,丙烯电催化转化为环氧丙烷(PG)作为一种有前景的替代方法崭露头角,其中间接电氧化策略尽管可以实现工业相关的电流密度和法拉第效率(FE),但给下游产品提纯带来挑战,并可能造成潜在的环境污染。作为替代方案,直接电氧化是一种很有前景的方法。在已报道的催化剂中,铂和钯基材料表现出独特的活性。相比之下,银(Ag)因其成本较低以及储量更丰富而被视为一种很有前景的替代品。近年来开发了系列银催化剂,但较低的电流密度(<2.0 mA cm-2)和法拉第效率(<37.1%)阻碍了银催化剂的进一步应用(图 1a)。
关于银催化电氧化的机制,已有文献记载,通过水的氧化解离生成的高价银氧(Ag-oxo)物种是活性位点。然而高价银的理论电位较高,我们设想用氮基配体配位银可能会调节银的电子性质,并降低高价银的生成电位,有望通过分子催化剂的配体调节来调控银的电子性质以提高活性。
在本研究中,我们通过调节银分子催化剂中的配体来改变银的电子性质,从而促进Ag‒oxo物种的生成,进而提高丙烯氧化生成PG的活性。通过在碳纳米管(CNT)负载的分子银催化剂中全面筛选氮基配体,我们发现含phen配体的催化剂(标记为 Ag-phen/CNT)在H型电池中相对于1.6 V vs Ag/AgCl表现出最优的性能。后续的机理研究表明,phen的给电子效应促进了高价态Ag(III)-OH的形成,这是丙烯氧化过程中的决速步骤RDS。基于这些认识,并得益于分子催化剂的配体可调性,将具有不同给电子或吸电子性质的取代基引入到phen骨架中,以调节银中心的电子结构。结果表明,催化活性与取代基的Hammett常数之间存在线性相关。基于此,二甲氧基取代的phen(4,7-OMe-phen)被确定为更优的配体,三腔室流动池中在 50 mA/cm2的电流密度下,获得了高生成速率(432.8 μmol cm-2 h-1)、高选择性(97.1%)和良好法拉第效率(46.5%)的催化性能,这优于先前报道的银催化剂,并且在生成速率、选择性和周转频率(TOF)方面优于最先进的铂和钯催化剂。这项工作证明了银分子催化剂的配体调节策略在PG电合成及其他领域的巨大潜力。
图1 Ag催化剂丙烯电氧化策略
配体筛选
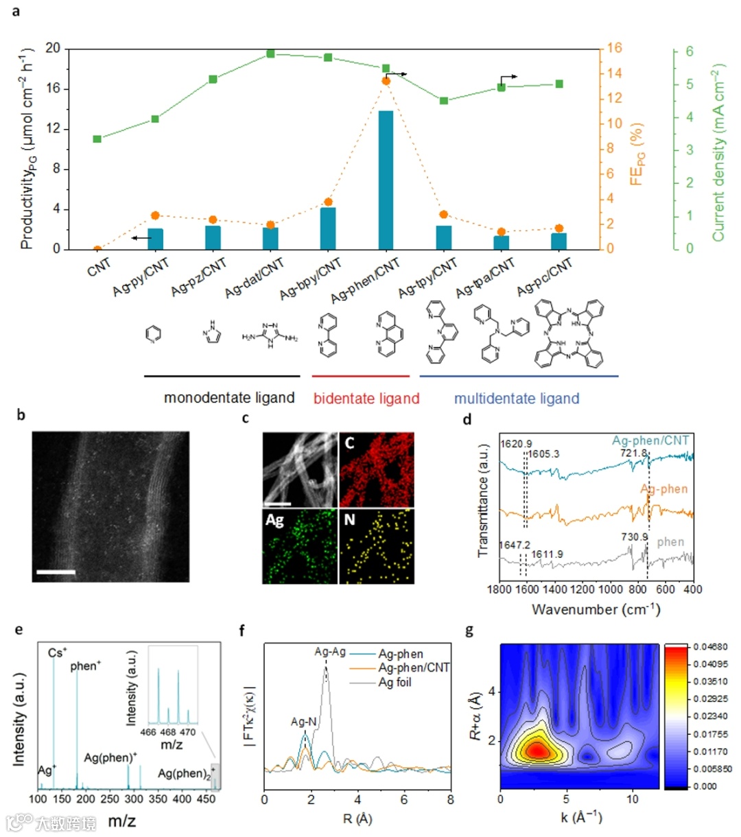
首先对银分子催化剂的配体骨架进行了广泛的筛选,选取了结构已在先前的研究中被实验确定或明确描述的银配合物作为筛选对象,且这些配合物的结构有较大差异,包括单齿配体、双齿配体和多齿配体(图2a)。使用这些选定的配体,通过“配位-浸渍”方法合成了相应的银配合物。电解在三电极 H 型电池(阴极:石墨棒,参比电极:Ag/AgCl 电极)中进行,电解液为 0.1 M 的 NaClO4,如图 2a 所示,大多数分子催化剂的性能都一般,只有Ag-phen/CNT (0.15 wt%)催化剂表现出较优异的性能。Ag-phen的TOF值为16.6 min-1,显著优于其他样品。
结构表征
采用校正畸变的高角度环形暗场扫描透射电子显微镜来研究CNT上银物种的分布情况。对于银负载量较低的样品(0.15 wt%;对应于初始筛选的样品),银物种呈原子分散状态在碳纳米管上分布(图 S8)。当银负载量增加(0.82 wt%;对应于Ag-phen/CNT样品)时,大多数银物种仍呈原子分散状态(图 2b)。相应的能谱分散 X 射线光谱(EDS)成像表明碳纳米管上银和氮的分布是均匀的(图 2c)。为了研究Ag与phen之间的配位,制备了Ag-phen配合物以进行后续的表征。傅里叶变换红外光谱结果观察到Ag-phen配合物与phen相比特征峰显示出红移,这表明电子从phen转移到Ag。飞行时间二次离子质谱表征出分子量为 106.917、287.006 和 467.034 的物种可分别指认为含Ag107 的Ag+、Ag(phen)+和 Ag(phen)2+。这些结果表明,两个phen配体成功地与Ag+进行了配位。为了进一步研究Ag的配位环境,对银的扩展 X 射线吸收精细结构(EXAFS)光谱进行了测量(图 2d)。对于 Ag-phen和 Ag-phen/CNT,1.74 Å处的主峰源自Ag-N 键。小波变换扩展 X 射线吸收精细结构显示样品主要存在Ag-N 的贡献(图 2g),未观察到Ag-Ag信号。EXAFS拟合证明Ag-N 配位数为 4.1,键长为2.30 Å。这与Ag-phen配合物的实验和拟合结果一致的。综合这些表征结果,我们推断Ag+离子与phen配体配位后生成了具有化学式Ag(phen)2NO3的Ag-phen配合物,这与之前的报告一致。在负载到 CNT 上后,这种Ag-phen配合物以原子分散的形式存在,并保持了配位结构。
图2 Ag-phen/CNT催化剂的结构表征
Ag-phen/CNT 上的法拉第反应
随后对于Ag-phen/CNT催化剂上的副反应进行研究,通过实验推断对整体的法拉第效率贡献显著的是二氧化碳的生成,这主要来源于电极中CNT和碳纸的电氧化反应。至于其他产物,我们展示了在不同施加电位下的产物分布情况(图 3a),说明PG的生成在能量上比氧气更有利。差分电化学质谱实验进一步说明了这一点(图 3c)。对于液相产物,还观察到了丙酮和乙酸,但其选择性较低,因此在较宽的电位范围内获得了较高的 PG 选择性(>95%)(图3a),超过了之前报道的Ag基催化剂。
机理研究
在阐明了Ag-phen/CNT上的产物分布后,我们研究了Ag-phen/CNT上PG形成的反应路径。我们对反应体系每隔一定时间采样来研究时间依赖性产物分布(图 3c),推测PO可能在丙烯到PG的转化过程中作为中间产物存在。为了深入了解在Ag-phen/CNT上生成PO的机制,我们进行了原位衰减全反射傅里叶变换红外光谱分析。如图 3d所示,观察到位于1559 cm-1的特征峰,归因于吸附丙烯(标记为*Pr)的碳碳双键振动。随电位升高,出现了1363 cm-1的特征波峰,这可以归因于CH3CHCH2OH(标记为*PrOH)吸附形式中“−CH2−”的振动信号。经过活性位点等研究,我们提出机理如下 (图3e)。首先,Ag+被氧化为Ag2+,随后通过水的氧化解离生成Ag(III)−OH。然后,吸附的活性羟基物种与*Pr结合生成*PrOH,后者经过C−O键形成产生PO。随后,PO从Ag中心脱附,然后在酸性介质中发生H+催化的开环反应,最终生成PG。
图3 Ag-phen/CNT催化剂丙烯电氧化机理研究
Ag-oxo物种生成是关键因素
综合KIE和Tafel斜率等实验,我们证明了水的氧化解离生成*OH是RDS。为研究配体对RDS的影响,我们以CV测试为主要研究手段。如前所述,由于直接测量Ag-phen/CNT存在困难,故经过系列实验最终采取均相乙腈体系进行测试,以比较不同Ag配合物的氧化还原性质差异。如图3f所示,Ag-phen在1.91 V vs. Ag/AgCl处出现Ag2+/Ag+氧化还原峰,对比其他Ag配合物(Ag-bpy、Ag-pz和Ag-py)数值更负。文献表明,氮基配体与Ag配位能有效降低Ag2+/Ag+的高氧化还原电位,这是因为配体向Ag2+空轨道供电子可稳定缺电子Ag2+中心,从而在更负电位下实现Ag+氧化。因此Ag2+/Ag+氧化还原电位可作为配体促进高价Ag生成能力的指标。相较其他分子催化剂,Ag-phen有相对更低的氧化还原电位,说明phen配体具有更强的供电子效应,更有利于催化过程中RDS涉及的高价Ag生成。
催化活性与取代基的哈密特常数的关系
基于上述理解,并借助配体的可调性,我们试图通过改变phen上的取代基来进一步调节银的氧化还原性质。我们合成了一系列在phen上具有不同取代基的银分子催化剂,表示为Ag-L-phen/CNT。Hammett常数被用作描述符来量化这些取代基的电子效应强度。如图4a所示,PG(丙二醇)生成速率与Hammett常数呈负相关关系,即配体给电子能力越强,PG生成速率越高。进一步分析表明,lg(k/kH)与哈米特常数之间存在线性关系(k=-0.431,R2=0.98)(图4b)。为验证取代基对银中心电子性质的调控作用,我们进行了循环伏安(CV)测试(图3f)。如图4c和4d所示,Ag2+/Ag+氧化还原电位随Hammett常数增大(即配体给电子能力减弱)而线性正移。这一现象与先前文献及我们的理论分析一致,说明给电子取代基有助于高价态Ag-氧活性物种(Ag‒oxo)的生成,从而导致Ag2+/Ag+电位更负。
图4 取代基修饰的Ag-L-phen/CNT分子催化剂催化性能及机理研究
Ag-OMe-phen/CNT的催化性能
最后,我们评估了Ag-OMe-phen/CNT的催化性能。如图 5a 所示,在1.6 V vs Ag/AgCl下,获得了最大 FEPG为 51.5%,电流密度为 6.0 mA cm-2,PG 生成速率为 53.4 μmol cm-2 h-1。通过1H NMR未检测到其他液体产物,表明从丙烯到 PG 的选择性接近 100%。当电位提高到 2.2 V vs Ag/AgCl生成速率达到了最大值336.5 μmol cm-2h-1,电流密度为43.4 mA cm-2,FEPG为41.6%,TOF值为 57 min-1。丙酮和乙酸的FE分别为0.5%和2.7%,因此PG的选择性(95.8%)保持较高水平。这些结果远超此前报道的银的催化剂。
我们进一步构建了三腔室流动池反应器(示意图:图 5b),使用 Ag-OMe-phen/CNT作为阳极,泡沫镍作为阴极。如图 5c 所示,Ag-OMe-phen/CNT 保持良好的FE(>45%)。该催化剂在 50mA cm−2的施加电流密度下实现了 432.8 μmol cm-2 h-1的 PG 生成速率,选择性为 97.1%,选择性为 46.4%。图 5d 提供了 Ag-OMe-phen/CNT与已报道催化剂之间性能指标(包括电流密度、选择性、选择性、生成速率和TOF)的更全面比较,证明了配体调控策略所促成的Ag-OMe-phen/CNT的高本征活性。对Ag-OMe-phen/CNT 的稳定性进行了初步评估,在10 mA cm−2 的电流密度下的电解过程中,FE 在10 h内保持在 45%以上,槽压电压稳定在 4.2 V(图 5e)。
图5 Ag-OMe-phen/CNT的催化性能
本研究通过逐步优化phen配体骨架及其取代基,成功开发出高效Ag-OMe-phen/CNT催化剂,用于丙烯直接电氧化反应。机理研究表明,Ag‒oxo的生成是该反应的速率决定步骤(RDS)。phen配体与给电子基团(−OMe)通过协同的给电子效应稳定高价态Ag物种,从而显著提升催化性能。该催化剂在50 mA cm−2电流密度下可实现432.8 μmol cm-2 h-1的PG产率,FE达46.4%,选择性高达97.1%,且TOF创纪录地达到73.0 min−1。这一性能不仅显著优于已报道的Ag基催化剂,在生成速率、选择性和TOF等关键指标上甚至超越了目前的Pt、Pd基催化剂体系。
段昊泓课题组:https://haohongduan-group.com
段昊泓,博士,清华大学副教授,国家杰出青年科学基金获得者,国家重点研发计划首席科学家。从事电催化和碳资源催化转化的基础研究,发展了电/光电解水制氢耦合化工原料、生物质、废塑料等选择性氧化的反应体系,开发了新型催化剂和高效反应装置,对绿氢和高值化学品的绿色合成具有实际意义。研究成果以第一作者或通讯作者发表于Nat. Catal.、Nat. Commun.、J. Am. Chem. Soc.、Angew. Chem. Int. Ed.等国际学术期刊70余篇。得到国家杰青和北京市杰青的资助,获得青山科技奖。任中国化学会绿色化学专业委员会委员,Chemical Science顾问委员会委员,《科学通报》和Science Bulletin特邀编委,《中国科学:化学》等刊青年编委。课题组欢迎优秀博士后加入,课题组介绍请见http://haohongduan-group.com/。
声明

