第一作者:姜远洋、张江山、孙东雷
通讯作者:郭硕、薛小松、章炜、杨会议
通讯单位:内蒙古大学,中科院上海有机化学研究所,四川大学
论文DOI:https://doi.org/10.1021/jacs.5c14406
五氟硫基(SF5)作为叔丁基(tBu)和三氟甲基(CF3)的潜在(生物)等排体,长期以来备受关注,这主要归因于它们具有相似的体积和疏水性。值得注意的是,SF5基团展现出显著增强的吸电子能力,使其在调控分子的反应性与极性方面独具优势,因而在药物化学、农业化学及材料科学等领域具有广阔的应用前景。
近年来,内蒙古大学郭硕研究员基于前期氟化学研究的深厚积累(Nat. Chem. 2017, 9, 546; J. Am. Chem. Soc. 2018, 140, 12378; Angew. Chem. Int. Ed. 2019, 58, 11704 (2015, 54, 4065); Green Chem. 2023, 25, 9292 (2024, 26, 4518); ACS Catal. 2025, 15, 4198; et al.)对五氟硫基化学进行深入研究,通过对五氟硫氯试剂的合成改造(从低温萃取到蒸馏,实现了高浓度SF5Cl的合成),发表了一系列五氟硫基化学的相关工作:包括羰基迁移的1,3-五氟硫基官能团化(J. Am. Chem. Soc. 2025, 147, 26124.);高效一步合成五氟硫基烯丙基产物(Sci. Adv. 2025, 11, adw8408);绿色合成五氟硫基醇(Nat. Commun. 2024, 15, 9705); 基于对五氟硫基化学的深厚兴趣,在这些工作中也探究了五氟硫基化合物的潜在实用价值,生物活性研究发现,多数含五氟硫基化合物在抗肿瘤活性测试中均表现出良好的抑制效果。
内蒙古大学郭硕研究员联合上海有机化学研究所薛小松研究员和四川大学章炜研究员等人在Journal of the American Chemical Society发表论文,构建了一种截停原子转移自由基加成(传统ATRA过程)的途径,首次提出“自由基引流”策略,无需金属参与的光诱导反应,使得反应产生新的路径促使目标产物的生成,顺利实现了各类烯烃的氢化五氟硫基化反应,为各类烷基五氟硫基的合成提供了一种通用的策略。这一突破填补了五氟硫基烷基化合物直接合成的研究空白,也为复杂含氟分子的模块化合成提供了全新方法论;最后,合成的含SF5化合物展现出优于临床药物的抗癌活性,同时通过DFT计算与控制实验揭示反应机理,为同类反应设计提供引导思路,实现从合成方法到应用价值的连贯融合。
图1. 背景介绍。 图片来源:J. Am. Chem. Soc.
作者首先对五氟硫氯的合成进行了优化,使用如图装置可以获得最高1.5 M浓度的五氟硫氯,解决了先前浓度较低的问题。之后作者对烯烃的氢化五氟硫基化反应条件进行优化,作者发现在室温及365 nm LED光照条件下,以甲苯为溶剂,将非活化烯烃(1a)、SF5Cl(2)、五氟苯硫酚(3a,PFBT)和1-甲基环己烯(4a)共同反应,能以90%的分离收率获得具有良好化学选择性的氢化五氟硫基化产物5a。在不加入PFBT的条件下,仅分离得到原子转移自由基加成(ATRA)产物——氯五氟硫基化副产物5a′,表明PFBT是主要的氢原子供体。溶剂筛选结果显示,甲苯是最佳反应溶剂,而使用THF或乙腈时未观察到产物5a生成。此外,选用二氯甲烷或1,4-二氧六环作为溶剂会导致收率下降和化学选择性变差。与缓慢滴加SF5Cl溶液相比,快速一次性加入会显著提高氯五氟硫基化副产物5a′的生成量。自由基调控剂4a对抑制副产物5a′的形成具有关键作用;若不加入4a,5a与5a′会以接近1:1的比例同时生成。若换用其他调控剂,包括二取代烯烃(4b或4c)或五元环烯烃(4d),也能在一定程度上抑制5a′的生成,但效果均不如最优添加剂4a。
图2. 条件优化。 图片来源:J. Am. Chem. Soc.
在确定最优反应条件后,作者对反应的底物适用范围进行了系统研究。结果表明,该氢化五氟硫基化策略具有优异的普适性,能够适用于一系列含有不同电性取代基的非活化末端烯烃以及杂环化合物,均能以中等至良好的收率高效地转化为相应的氢化五氟硫基化产物。
图3. 底物范围的考察。 图片来源:J. Am. Chem. Soc.
此外,此方法能够直接用于多种药物活性分子的后期官能团化,这充分证明了其在复杂分子修饰中所具有的巨大潜力和实用价值。该策略的适用性进一步拓展至活化烯烃领域。研究表明,多种带有不同电性取代基的苯乙烯类底物均能顺利发生转化,以良好产率得到目标产物。
图4. 生物活性分子的后期修饰。 图片来源:J. Am. Chem. Soc.
随后,作者进行了自由基捕获试验、量子产率测定、EPR实验、自由基钟实验等进一步对机理进行验证,并提出了反应过程可能存在的机理。该光诱导自由基反应通过一个精巧的“自由基调控”机制进行。反应始于EDA络合物生成SF5•自由基,其对烯烃加成形成碳自由基I;随后,芳基硫醇与I反应生成产物并释放出芳基硫自由基,后者与自由基调控剂甲基环己烯(4a)结合,生成关键的叔碳自由基中间体II。理论计算与实验数据共同表明,中间体II因其更高的反应活性,能优先与SF5Cl发生卤原子转移反应,这不仅再生了SF5•以维持链式循环,也有效抑制了中间体I的副反应路径。同时,甲基环己烯通过可逆捕获SF5•并设置动力学瓶颈,精准地调控了自由基的流向与浓度。这种通过调控剂与反应条件对自由基行为进行的协同调控,最终将潜在混乱的反应空间转化为一道高度有序、选择性的高效合成路径。
图5. 机理验证与反应可能存在的机理。 图片来源:J. Am. Chem. Soc.
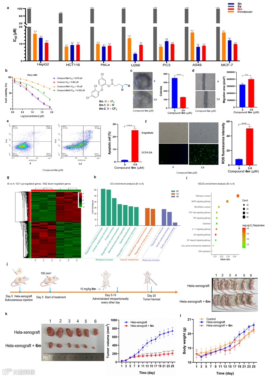
最后,化合物6m在体外抗癌实验中表现出优异活性,优于临床药物伊立替康;一系列的机制研究表明,该化合物具有潜在的抗肿瘤活性,这一发现为含SF5基团的抗癌药物研发提供了重要线索。
图6. 抗癌活性测试。 图片来源:J. Am. Chem. Soc.
综上所述,郭硕等人开发了一种无金属参与的光诱导策略,通过引入自由基调控剂有效引导自由基链过程,实现了烯烃的高效氢化五氟硫基化反应,成功构建了一系列结构多样的烷基五氟硫基化合物。该策略拓展了SF5官能团在药物化学中的应用空间,部分产物显示出优异的抗癌活性。此外,结合DFT理论计算与对照实验,研究不仅深入阐释了反应机理,更揭示了自由基调控剂对自由基路径的关键控制作用,为自由基反应的高效调控提供了重要理论依据与实践指导。
Yuan-Yang Jiang1,#, Jiang-Shan Zhang1,#, Donglei Sun2,#, Gang Wu1, Zhe-Chang Kuang1, Ning Zhang1, Xiang-Yu Shen1, Xiao-Long Zhang1, Jingwen Jiang2, Hui-Yi Yang1,*, Wei Zhang2,*, Xiao-Song Xue3,4,*, Shuo Guo1,* General Photo-Driven Chemoselective and Rapid Hydropentafluorosulfanylation of Alkenes via an Orchestrated Radical Chain Process. J. Am. Chem. Soc. 2025, DOI: https://doi.org/10.1021/jacs.5c14406
郭硕研究员,博士生导师,郑州大学获硕士学位(2013),南开大学获博士学位(2017),分别在美国印第安那大学(2017-2019)和密歇根大学(2019-2020)做博士后研究。获得内蒙古自治区杰出青年基金项目,内蒙古自治区“新世纪321人才工程”,内蒙古自治区“英才兴蒙”工程团队;主持国家自然科学基金地区科学基金项目、中央引导地方科技发展资金、内蒙古自治区“高校青年科技英才”项目、多项横向项目等。近年来,郭硕研究员围绕含五氟硫基官能团化合物的合成与应用主题开展深入研究,对五氟硫基化试剂的稳定性、反应性及其内在规律性开展了系统研究,建立了多种新颖的合成策略或合成方法,取得了一系列原创性研究成果。近年来在国内外学术刊物上发表多篇SCI论文,包括Nat. Chem.、Nat. Commun.、 J. Am. Chem. Soc.、 Sci. Adv.、Angew. Chem. Int. Ed.、ACS Catal.、Sci. China Chem.、Green Chem.等。
本课题组常年招收师资博士后(https://rsc.imu.edu.cn/bshgz/ldzjs.htm),欢迎对有机氟化学方法学感兴趣的青年才俊咨询联系,请将个人简历发送至此邮箱:shuoguo@imu.edu.cn.
声明

