大数跨境
0
0

【19期】碳达峰碳中和- 电力政策与电价

【19期】碳达峰碳中和- 电力政策与电价 同方智慧能源
2022-11-04
0
导读:让城市生活更美好

本期与大家一起继续讨论

电力政策与电价


     


电力是国民经济的支柱产业,也是重要的公用事业。电价不仅是电力企业的生命线,也关系国民经济和人民生活,与国民经济其他产业成本直接相关。


电价作为影响范围最广、调控最为灵活、效果最为直接的价格指标,在宏观调控和转变经济发展方式中发挥着重要作用。我国电价机制和政策表现了明确的政策扶持重点和导向。


实施峰谷分时电价是电力需求侧管理的一个重要措施,采取经济和行政手段激励用户 (需求侧) 采用各种有效的措施改变其需求方式,减少对电量和电力的需求,从而减少新建电厂投资和一次能源消费量的活动。其中峰谷分时电价的实施成为最有效的手段。在实施分时电价时,要综合考虑供求双方的利益,找出互利的方案,才能调动供需双方积极性。


国家发改委发布《关于进一步完善分时电价机制的通知》,要求进一步完善峰谷电价机制,合理确定峰谷电价价差。要求上年或当年预计最大系统峰谷差率超过 40%的地方,峰谷电价价差原则上不低于4:1;其他地方原则上不低3:1。此外要建立尖峰电价机制,尖峰电价在峰段电价基础上上浮不低于20%


此前随着国家前两年连续两次“一般工商业电价降低 10%”的调整,部分地区峰谷电价差也有一定程度的缩小,这与国家“拉大峰谷电价差”的要求背向而驰。此次国家再次明确峰谷电价差比例、甚至提出建立尖峰电价机制。《通知》文件鼓励工商业用户通过配置储能、开展综合能源利用等方式降低高峰时段用电负荷、增加低谷用电量,通过改变用电时段来降低用电成本。


进一步完善分时电价机制,特别是合理拉大峰谷电价价差,有利于引导用户在电力系统低谷时段多用电,并为抽水蓄能、新型储能发展创造更大空间,这对促进风电、光伏发电等新能源加快发展、有效消纳,着眼中长期实现碳达峰、碳中和目标具有积极意义。


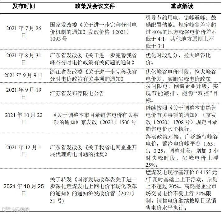
2021 年国家发改委、地方政府相继出台各种政策,鼓励削峰填谷,设置储能设施,优化用电结构。充分发挥分时电价信号作用,服务以新能源为主体的新型电力系统建设,促进能源绿色低碳发展,进一步完善分时电价机制。部分电价政策如表 1 所示。


表1▏电价政策


国家发改委《通知》一经发布便引起广泛关注,各地发改委相继出台对应的电价机制。新的电价机制会引导用户采取新的技术方案或者技术手段,用以获得最大的政策扶持回报。各地出台的电价政策与《通知》要求密切对接,按照《通知》要求在拉大峰谷电价的同时,还要求“科学划分峰谷时段”。2020 年底各省陆续发布关于 2020-2022 年输配电价和销售电价有关事项的通知,截至目前共有 29 省市区已执行峰谷电价。而这次调价过程中多个省份还进行了峰谷电价时段的调整。峰谷电价差整理如下图 1所示。


图1 ▏全国各省市一般工商业峰谷价差汇总表


“碳达峰、碳中和”目标提出后,电力供给结构、供需形势将发生显著变化,需进一步发挥市场在电力资源优化配置中的作用。


发改委 2021 年 10 月 11 日发布《国家发展改革委关于进一步深化燃煤发电上网电价市场化改革的通知》发改价格〔2021〕1439 号文件,于2021 年 10 月 15 日实施。该文件进一步推进了电力市场化建设。提出了通过电力市场缓解现阶段煤电价格矛盾、保障电力供应安全的解决措施。长期来看,对推进电力市场化建设、明确电网企业责任、保障居民农业用电安全等方面进一步予以明确,并提出了具体举措。


〔2021〕1439 号文指出衔接电力市场价格机制,保障居民农业用电安全,短期内不适宜进入电力市场参与交易,用电继续执行现行目录电价政策。为坚决保障居民、农业用电价格稳定,文件要求由电源优先提供居民、农业用电来源。对电网企业是一种责任和承担。能以经济指标衡量。


〔2021〕1439 号文规范电网企业代理购电方式,明确电网企业责任。工商业目录销售电价取消且全部进入市场后,电网企业责任分工将更加明确,电网收入构成更加清晰,工商业用电价格结构也将更加透明。


下期我们来继续讨论国内碳交易市场情况

典型区域电价对供需双方影响分析


—敬请期待—


再回顾一下“政策篇”内容

★【01期】碳达峰、碳中和-市场方向类

★【02期】碳达峰、碳中和-科研方向类

★【03期】碳达峰、碳中和-经济政策类


【声明】内容源于网络
0
0
同方智慧能源
同方智慧能源是同方股份有限公司的骨干产业。依托中核集团、清华大学的科技优势,坚持技术和资源双核驱动,基于30多年行业积淀,为城市提供绿色低碳能源结构下的智能、节能和能源利用一站式解决方案,提供一流的能源投资运营服务。
内容 675
粉丝 0
同方智慧能源 同方智慧能源是同方股份有限公司的骨干产业。依托中核集团、清华大学的科技优势,坚持技术和资源双核驱动,基于30多年行业积淀,为城市提供绿色低碳能源结构下的智能、节能和能源利用一站式解决方案,提供一流的能源投资运营服务。
总阅读57
粉丝0
内容675