第一作者:晋兆宇
通讯作者:晋兆宇、李盼盼、周敏、余桂华
通讯单位:电子科技大学、四川大学、中国科学院长春应化所、德克萨斯大学奥斯汀分校
论文DOI:10.1021/jacs.5c15278
电化学CO2还原(CO2RR)被视为把“多余绿电”转化为碳一燃料和化学品的关键路径,其中 CO、CH4等C1产物既能对接合成气、天然气等成熟产业,又便于与现有基础设施衔接,因此格外受关注。但在接近工业电流密度的真实工况下,CO2RR 不可避免地与析氢反应(HER)激烈竞争,局部温升和热场耦合还会重排界面吸附、氢化与脱附过程,使得在室温、小电流条件下总结的传统“设计规则”难以直接外推。如何在热–电耦合条件下量化表面活性氢的动态行为,并将其与C1选择性建立清晰的因果联系,是当前从机理到工程放大的关键空白。
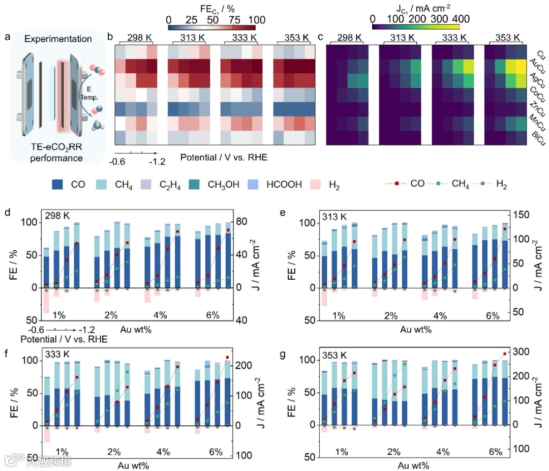
针对该挑战,近日电子科技大学晋兆宇研究员、四川大学李盼盼研究员、中科院长春应化所周敏研究员与德克萨斯大学奥斯汀分校余桂华教授课题组开展合作,在国际知名期刊《J. Am. Chem. Soc.》上发表题为“Thermally Stabilized Hydrogenation Dynamics in Single-Atom Alloys Enables Selective CO2 Electroreduction”的研究论文,系统揭示了CO2RR加氢界面的温度依赖催化中间体的动力学行为与产物选择性调控机理。本工作首先利用大语言模型对近十年CO2还原文献进行语义挖掘,梳理出 Au–Cu、Ag–Cu、Mn–Cu、Bi–Cu、Co–Cu、Zn–Cu 等高频Cu基二元体系及其共现的理论描述符,如 ΔG*COOH、ΔG*H、ΔG*CHO和 d 带中心等,结合密度泛函计算构建协同自由能指标,从热力学层面筛选出更有利于C1选择性的Cu基单原子合金。结果表明,Au1Cu 和 Ag1Cu 在CO2活化自由能和*H/*CHO能级匹配方面最为理想,Mn1Cu、Bi1Cu 次之,而 Co1Cu、Zn1Cu 则由于*H结合过强或过弱偏离最优窗口。基于这一筛选结果,课题组合成了 AuCu、AgCu、CoCu、ZnCu、MnCu、BiCu 以及未掺杂 Cu 催化剂,在温控气体扩散流动池中系统考察其在 298–353 K 条件下的 CO2还原性能。实验发现,升温普遍放大了C1总电流密度和法拉第效率,其中 AuCu 的温度响应最为突出:在 353 K 和适中过电位下,C1总电流密度可接近 400 mA cm-2,C1法拉第效率超过 80%。通过调节 Au 含量,可以在同一材料平台中实现CO与CH4选择性的调节:约 2 wt% Au 时倾向生成 CH4,升温后CH4法拉第效率接近60%;更高Au含量条件下则偏向CO脱附通道,CO 法拉第效率稳定在 85–90% 左右,析氢始终被有效抑制。
在机理层面,作者构建了原位电化学滴定分析平台,以可逆Fc/Fc+氧化还原对为探针,在工作电位下原位生成Fc+并与催化剂表面活性氢发生化学反应,通过积分滴定电量和时间延迟实验分别获得表观活性氢覆盖量Q*H和寿命τ*H,并配合微型热电偶精确监测局部温度。结果显示,异金属掺杂显著影响*H对热场的响应:在代表性阴极电位下,MnCu 和 AuCu 的*H覆盖量随温度升高最为敏感,说明其在升温条件下更易裂解水并富集活性氢;AuCu 同时具有最长的*H寿命及正的温度增益,表明升温既提高了*H数量,也延长了其可用时间。相比之下,ZnCu、CoCu、BiCu以及未掺杂 Cu 的*H寿命随温度升高明显缩短,更容易被消耗于析氢而非参与多质子还原。将C1法拉第效率映射到Q*H–τ*H平面后可以看到,高C1选择性主要集中在Q*H约15–25 nC 且τ*H大于3 s的区域:活性氢过少或寿命过短会限制深度氢化,而覆盖量过高又缺乏足够寿命时则更易走向析氢或更深氢化通道。将这一经验窗口与*CO氢化和脱附能垒的计算结果结合,可以合理解释 Au1Cu 在中等*H覆盖和较长寿命条件下倾向生成CH4,而在*H供应较弱或*CO更易脱附时以CO为主。
图1. 集成LLM驱动和理论筛选策略用于铜基CO2还原催化剂
图2. Au1Cu催化剂的结构表征
图3. 铜基催化剂的温度依赖性CO2电还原性能
图4. 表面活性氢的原位定量及其与选择性的机理关联
本研究通过大语言模型辅助筛选、热耦合电解性能测试以及原位电化学滴定分析的结合,提出了以Q*H和τ*H为核心的表面活性氢成对描述符,给出了一个可以直接用于热场增强CO2还原体系中C1选择性设计和放大的坐标框架,也为后续拓展到多电子还原反应及更复杂外场耦合电催化过程提供了可转移的机理基础。
版权声明
本期互动

