在这工业4.0时代,农业现代化程度还比较低,农业发展面临着内外多重压力。这些内忧外患正倒逼着传统农业进行转型升级。
在这工业4.0时代,农业现代化程度还比较低,农业发展面临着内外多重压力。内部压力主要来自技术(信息化基础资源不完善)、规模(小农经济分散经营,规模小,总体竞争力不强)、质量(产品质量安全标准普及不够、意识不足)、价值(产品附加值低)等方面。外部压力主要来自环境(环境污染、恶化)、土地资源(有效耕地面积萎缩,土地匮乏)、劳动力(老龄化、劳动力减少、成本上升)、物质需求(消费者要求多样,标准越来越高)等方面。
这些内忧外患正倒逼着传统农业进行转型升级。
如今,互联网化风愈吹愈烈,互联网也逐步在向传统农业行业渗透。2015年“两会”的惠农政策,“中央一号文件”亦将农业现代化作为重要议题,总理答记者问“互联网+”等政策春风也吹向农业。一直以来互联网以流量导入为前提,以用户体验为中心,通过开放平台实现信息对等、透明交易,用数据驱动运营,数据引导决策。互联网思维与农业结合是农业现代化升级的体现,互联网+农业将焕发出新活力。
互联网在农村越来越普及,影响越来越大

互联网+农业得以实现的一个现实基础就是互联网在农村的普及程度。2014年底我国农村网民规模达1.78 亿,农村互联网的普及率从2008 年刚过10%快速增长到了2014 年底的近30%,随着信息化基础设施的不断完善,互联网在农村地区的普及速度不断加快,农村获取信息的便捷程度极大提高。
传统农业生产、流通、消费等主要环节中信息流、物流、资金流基本都是逐级单向流动,各个层面的内容是隔离的,通过梳理农业基本产业链结构就会了解,互联网对农业的影响将对各个环节产生影响,实现信息流、物流、资金流多向交互,改变原有的经营生产方式和管理理念。按照对产业链各个环节的改造划分,互联网+农业大致可以分为以下三大类模式:
1、 信息化技术深度运用的智能农业(以物联网为主导);
2、 农业电商(农资、农产品电子商务);
3、 互联网深度渗透农业产业链(信息、数据、金融深度应用);
信息化技术深度运用的智能农业

智能农业主要体现在物联网、大数据、云计算等技术在农业领域的应用,具体涉及农业生产环节,使得农业生产由农民经验主导转为更为精准和智能的数据信息主导。以互联网技术为支撑的智能农业在应对病虫灾害、保障食品安全、提高产量方面表现突出,代表了未来农业的发展方向。
国外典型的代表公司是HarvestGeek,这是一家开放的硬件设备厂商,他们的产品主要是传感器电子元件,应用是在种植环境中铺设传感器, 用于监测土壤、湿度、光照、病虫害等变量, 收集大量数据。数据通过M2M(Machine-to-Machine)技术从一台机器传送到另一台机器,实现信息在机器之间的共享,再借助先进的云计算、大数据处理等技术分析后提供最优生产方案,达到最小投入最大产出的目的。
国内由于智慧农业大多是由各级政府主导,缺乏统一的标准,技术门槛高,大规模铺设物联网硬件成本也高,智慧农业尚且处于初级发展阶段,只能由合作共建型(中农信联、朗坤物联等)或闭环主导型的巨头(新希望、现代牧业等)来探索发展,智慧农业产业化还有很长的一段路要走。
农业电商
前文中提到,我国目前农业生产主要是小农经济较多,规模普遍较小,各个主体之间在乎自己“一亩三分地”,存在“各自为政”信息交互程度低,流通环节多,信息不对称,维权难度大,运作效率低下等诸多痛点。另外,农资产品生产也受到下游农户生产不确定性的影响和牵制,成本高风险大,目前缺乏风险分担机制。互联网+对农业的改造首先,也很容易从农资产品、农产品交易环节中介入,通过数据、互联网等缩短中间环节,提高透明度,降低成本,提高效率,提高抗风险能力。因此这也是市面上农业电商项目最多、比较火热的原因。总体来说农业电商分为以下4类模式:

1、 B2B、B2B2C农资电商平台

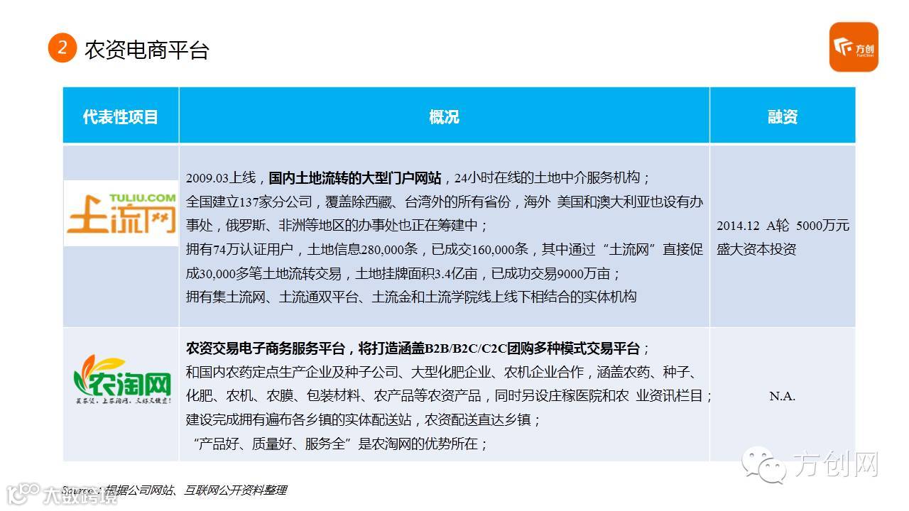
隶属于湖南土流信息有限公司的土流网在业内小有名气。土流网是一家大型的土地流转综合服务机构。拥有集土流网、土流通双平台、土流金和土流学院线上线下相结合的实体机构。服务对象是农民、种植户等土地求租者、土地流转机构、其他队土地流转感兴趣的人。
旗下的土流网是中国目前最大的土地流转信息服务平台;土流通是内部资源、服务管理、资金分配、财务管理、跨区域分工协作、精细化管理、利益分享的IT管理平台;土流学院是土流网知识体系传承复制的培训机构和服务数据产品的研发中心;土流金是依托土流网和土流通以及土流学院在全国各地开设的区域流转中心、加盟门店、土流经纪人。
公司将土地服务从线上延伸至线下,从土地的初步选取到信息核实、实地勘察、价值评估、融资担保、合同签署、法律咨询、招商投资、项目开发,提供与土地相关的全方位配套服务,发展土地服务产业链及拓展各地服务网点,形成一个全国性的土地综合服务平台和服务实体网络和服务产品销售渠道。土流网正着力于土地金融体系的建立。第一是土地征信系统,包括土地确权数据、土地交易动态数据、农业宏观数据、土地具体数值和相关价格;第二 是土地抵押贷款,包括未来收益权贷款;第三是土地银行,即土地信托模式;第四是土地资源质量动态监测;第五是农业保险;第六是农业专项贴息。土流网在挖掘 土地价值的同时还要为土地创造价值,利用金融杠杆实现土地价值的最大化。

农资产品消费的对象主要是农户,他们对于产品的采购并无太大的议价能力、只能依照口碑和经验主导购买,同时大多是小额采购,经销商与农户之间存在赊销现象。同时种子、农药等产品来源渠道多,本身也存在售假问题,用户甄别能力还比较弱。另外农村由于基础设施、仓储物流建设不太完善,货运大多农户自己解决,增加了农户生产成本。农村金融方面农户融资需求非常强烈,但是农村家庭正常信贷获批率只为27.6%,远低于40.5%的全国平均水平。这主要是由农户贷款违约风险较高,金融机构风控难做,回报驱动力不大导致。
2、 B2B、B2B2C农产品电商平台
农产品电商平台主要是涉及农产品供求信息发布、网上洽谈、网上交易(现货挂牌交易、现货竞价及拍卖交易、现货交收、电子合同等)货代系统、物流系统、风控系统、结算系统等各个环节,各个平台涉足的广度、深度各有特色。


3、 B2B食材配送
B2B食材配送具有以下4大优点:(1)产地直供或者集中采购缩短农产品流通环节,价格从源头到终端有所下降,消费者也间接获益;(2)降低商户供应链成本;(3)降低食材供应商农户压货风险,提高收入;(4)流程集中管控,降低食品安全隐患。
重模式在餐饮食材O2O行业占据了95%以上,这种模式相较而言,能从根本上保证核心的品控、用户体验。





蔬东坡这家公司原来也是做食材配送的,后来充分利用自身技术优势转型发展为食材配送公司SaaS服务商,产品包括用户下单系统、订单处理、智能分拣、库存等SaaS系统等。食材配送公司菜点点、集食达、餐饮管家、农贸汇等都是他的客户,这家公司于2014年拿到经纬创投的投资,可见食材配送领域市场潜力(注:餐饮业市场规模超3万亿元,食材采购规模达8000亿元)。




与大规模农业种植相比,农业众筹项目讲究有机、天然、原生态,单位土地作物产出率不高,消费者更看重的是食品安全和体验式消费。农业搭载众筹平台,不仅可以极大地拓宽宣传渠道,而且更有效树立品牌形象,省去繁杂的中间环节,让买卖双方受益。农业牵手众筹,还可以让人们有机会参与到实际生产过程中,体验田园乐趣,享受绿色安全食品。
从公司背景上来看,有机有利已在生态农业领域经营两年有余,积累了丰富的经验,而后借助众筹概念开启线上业务;而其余三家平台均从互联网直接切入农业。众筹网资金和技术实力雄厚,其触角早已延伸至包括农业在内的多个领域。
从业务模式方面看,这4家平台均为固定型众筹,即仅当筹款金额达到目标金额时才认为项目是成功的。有机有利已经同时涉足商品和股权众筹,其它平台暂时还都停留在商品众筹项目上。
从项目规范方面看,有机有利暂时只接受以法人单位(公司,合作社,企事业单位等)授权合资格人员发起的项目,相比于其他三家,这样的做法显得更为严谨。另外,有机有利、尝鲜众筹和众筹网都是根据项目发展情况,分次转账给项目发起者,而大家种则会在确认支持者得到相应回报后才会拨付资金;
从数据公开层面看,大家种和众筹网更透明,公开所有的项目信息,而尝鲜众筹与有机有利隐藏了失败的项目。但总体上业务数据不是很乐观。这主要是众筹本身在国内还不是很普及,群众接触不深,何况众筹还要和相对冷门的农业结合,农业众筹未来发展之路还比较漫长,结果走向现在还不能下定论。
互联网深度渗透农业产业链(信息、数据、金融深度应用)

互联网+农业的第三大类模式是互联网深度渗透农业各个产业链,主要体现在数据和金融服务方面,将极大促进农业各个环节的信息流、物流、资金流、数据多端交互共享,降低成本,提升效率,实现数据价值。至于数据、信息的应用做的比较好的企业将在智慧农业、农业电商领域诞生,而农业互联网金融方面的典型代表则是农发贷,其本质上是一家互联网P2P金融模式在农业领域的应用,这家公司在资金实力、产品设计、合规风控方面具有农业特色,就这一点而言,该公司在国内处于领先地位。
国际农业电商平台&国内上市公司布局


国外在互联网+农业方面做的比较好的也主要体现在农业电商平台,他们的发展将对国内农业电商发展具有一定参考意义。
国内的上市公司也结合自己所在领域,利用供应商的角色布局互联网+农业,不过从表中可以看出,上市公司布局主要集中在农资产品和农业综合服务2个方向。我们认为农资产品方向还是第三方的综合农资产品、农产品交易平台及综合服务平台模式更为灵活,潜力更大,在行业竞争方面更胜一筹。
通过比较3大类模式和国内外进展情况,我们认为,互联网+农业现在仅仅只是一个开始,网络普及化、产品差异化、经营集约化、服务深度化将推动互联网将向农业继续渗透。通过重塑农业产业链各个环节,融合整个产业链的信息流、物流、资金流,形成一个农业互联网生态圈,能创造极大的经济效应和社会价值,农业产业链中每个环节约有万亿级的市场,未来这个领域一定有轻量级的BAT出现。
↓↓↓ 点击"阅读原文" 下载安装方创App
或,长按识别下图二维码,下载方创App!8天给你千万融资惊喜!



