搜索
首页
大数快讯
大数活动
服务超市
文章专题
出海平台
流量密码
出海蓝图
产业赛道
物流仓储
跨境支付
选品策略
实操手册
报告
跨企查
百科
导航
知识体系
工具箱
更多
找货源
跨境招聘
DeepSeek
首页
>
场外证券业务开展情况报告(2019年第9期)
>
0
0
场外证券业务开展情况报告(2019年第9期)
中证报价
2019-10-09
0
导读:权威发布
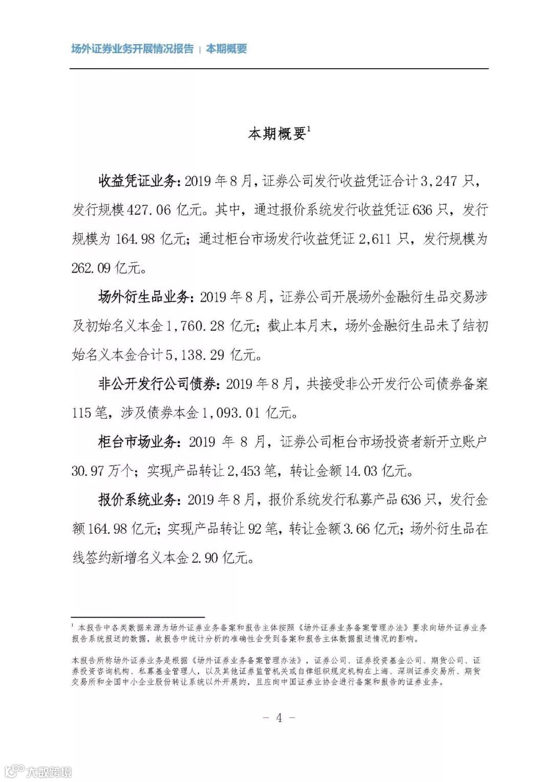
本期概要
收益凭证业务:
2019年8月,证券公司发行收益凭证合计3,247只,发行规模427.06亿元。其中,通过报价系统发行收益凭证636只,发行规模为164.98亿元;通过柜台市场发行收益凭证2,611只,发行规模为262.09亿元。
场外衍生品业务:
2019年8月,证券公司开展场外金融衍生品交易涉及初始名义本金1,760.28亿元;截止本月末,场外金融衍生品未了结初始名义本金合计5,138.29亿元。
非公开发行公司债券:
2019年8月,共接受非公开发行公司债券备案115笔,涉及债券本金1,093.01亿元。
柜台市场业务:
2019年8月,证券公司柜台市场投资者新开立账户30.97万个;实现产品转让2,453笔,转让金额14.03亿元。
报价系统业务:
2019年8月,报价系统发行私募产品636只,发行金额164.98亿元;实现产品转让92笔,转让金额3.66亿元;场外衍生品在线签约新增名义本金2.90亿元。
报告
原文
(点击“阅读原文”可下载报告全文)
【声明】内容源于网络
0
0
中证报价
中证机构间报价系统股份有限公司是经中国证监会批准设立并授权中国证券业协会管理的金融机构,作为我国多层次资本市场中的重要金融基础设施,坚守服务场外市场建设的初心使命,致力于场外证券业务监测监控体系建设、行业数据服务和场外衍生品市场综合服务。
内容
1684
粉丝
0
关注
在线咨询
中证报价
中证机构间报价系统股份有限公司是经中国证监会批准设立并授权中国证券业协会管理的金融机构,作为我国多层次资本市场中的重要金融基础设施,坚守服务场外市场建设的初心使命,致力于场外证券业务监测监控体系建设、行业数据服务和场外衍生品市场综合服务。
总阅读
1.1k
粉丝
0
内容
1.7k
在线咨询
关注