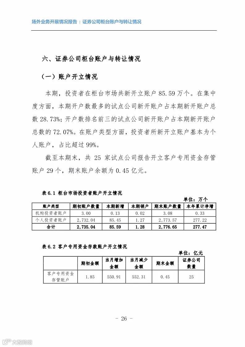
本期概要
收益凭证业务:2020年6月,证券公司发行收益凭证合计2,915支,新增发行规模841.84亿元(人民币,保留到小数点后两位,下同)。其中,通过报价系统发行收益凭证744支,发行规模为419.53亿元;通过柜台市场发行收益凭证2,171支,发行规模为422.31亿元。截至本期末,存续规模3,304.42亿元。
场外衍生品业务:2020年6月,证券公司开展场外金融衍生品交易新增初始名义本金(下称交易规模)3,096.95亿元;截止本期末,场外金融衍生品存续未了结初始名义本金合计8,288.24亿元。
非公开发行公司债券:2020年6月,共接受非公开发行公司债券备案181笔,涉及债券本金1,476.39亿元。
报价系统业务:2020年6月,报价系统发行私募产品744支,发行金额419.53亿元;实现产品转让102笔,转让金额0.99亿元;场外衍生品在线签约新增名义本金20.05亿元。
报告原文







































点击“阅读原文”可下载报告全文。

