摘要:次贷危机后,全球资本市场高度重视对场外衍生品市场的改革,及时推出相应立法,同时新设或改革原有监管机构,调整多层次资本市场体系,通过建立交易报告库等市场基础设施加强对场外衍生品市场的监管。本文系统的介绍了交易报告库产生发展的背景、概念、职能、评估准则及其发挥作用,并对国际交易报告运行的情况做了全景式的介绍。
2019年9月,中央召开全面深化改革委员会第十次会议,会议指出,金融基础设施是金融市场稳健高效运行的基础性保障,是实施宏观审慎管理和强化风险防控的重要抓手。要加强对重要金融基础设施的统筹监管,统一监管标准,健全准入管理,优化设施布局,健全治理结构,推动形成布局合理、治理有效、先进可靠、富有弹性的金融基础设施体系。交易报告库作为金融基础设施,承担着收集金融产品尤其是场外衍生领域交易信息的基础性作用,对提供市场透明度,防范金融风险有着重要的作用。
2007年夏,由于房地产泡沫破裂等原因,引发了美国次级抵押贷款危机。次贷危机越演越烈,对国际经济秩序造成了极大的冲击,使金融机构亏损甚至倒闭,金融市场巨幅动荡,信贷市场强烈收缩,次贷危机不断蔓延,席卷世界各地,对全球经济影响巨大,是自美国20世纪30年代“大萧条”以来最严重的一次金融危机,次贷危机使得国际金融体系积累的系统风险得以暴露,再一次展示了金融风险积聚、释放和扩散对实体经济的深远影响,引发了人们对金融创新和金融监管等深层次问题的反思。危机过后,以G20为代表的各国进行总结反思,并提出相应的变革措施,其中重要的一个方面就是要将场外衍生品纳入监管。
次贷金融危机前,场外衍生品市场缺乏公开性、透明性及有效的风险管理,金融危机发生后,场外衍生品的市场潜在风险使各国监管者意识到,加强场外衍生品监管的必要性。2009年,G20在匹茨堡经济峰会发布公告,要求所有场外衍生品交易合约必须向交易报告库(TR)报告,所有的标准合约必须根据情况通过交易所或者电子交易平台交易,且必须通过中央对手方(CCP)进行集中清算,非集中清算的合约将被计提更高的风险资本等。2010年,G20多伦多峰会继续重申了上述要求,并要求最迟于2012年底达成上述目标。场外衍生品交易报告库成为落实场外衍生品改革的一项重要措施。
为了落实场外衍生品改革措施,G20各成员国相继通过立法的形式推进场外衍生品改革共识,其中以美国与欧盟为代表。交易报告制度组成了交易报告库运行的制度基础,为不同司法管辖区建立安全、有效、透明的金融体系奠定了良好的制度框架。美国出台了《多德-弗兰克法案》,明确将之前缺乏监管的场外衍生品市场纳入监管视野,大部分衍生品须在交易所内通过第三方清算进行交易,并限制高风险的衍生品交易,对交易报告进行了相关规定 ;欧盟出台了《欧洲市场基础设施条例》(EMIR),其立法目的是对可以标准化的场外衍生品强制实施集中清算;对不经集中清算的场外衍生品采取风险缓释的措施;实施向数据库报告的制度;对中央对手方提出机构、行为以及审慎监管的要求;对交易数据库提出向公众或权力机构提供信息的要求。
交易报告库(Trade Repositories),并非技术意义数据库系统,而是指交易信息集中报告机构,即承担接收交易信息的数据系统的运营机构。国际清算银行支付(BIS)与结算委员会(CPSS)和国际证监会组织技术委员会(IOSCO)发布的《金融市场基础设施原则(PFMI)》(注:PFMI适用于重要支付系统、中央证券存管机构、证券结算系统、中央交易对手(CCP)和交易报告库(TR)。)对交易报告库进行了明确定义,是指集中维护交易数据的电子记录(数据库)的主体。交易报告库与重要支付系统、中央证券存管机构、证券结算系统、中央交易对手一样,属于金融市场基础设施(FMI)。
2010年4月,金融稳定理事会正式成立场外衍生品工作组落实G20匹兹堡会议的决策。工作组建议交易报告库应收集、储存并向公众和监管当局报告所有场外衍生品的全部数据,尽可能涵盖所有集中清算和非集中清算的交易信息,同时接受稳健连贯的监管,保证监管当局拥有全部数据的及时使用权。
2012年4月,国际清算银行支付与结算委员会和国际证监会组织技术委员会共同发布《金融市场基础设施原则》,成为全球金融市场基础设施监管框架的新准则。
2013年,国际清算银行支付与结算委员会和国际证监会组织技术委员会组织发表《监管当局对交易存储数据的访问途径》,针对交易报告库运行及监管标准制定了相关细则。
交易报告库的主要目的是建立一个中央数据库,获取所有场外衍生品交易数据信息,并为参与者提供交易后的相关服务。交易报告库作为金融基础设施建设中的重要部分,其基础功能是集中收集、存管及分发金融产品交易数据,随着场外衍生品交易报告库的推进,逐渐发展出以数据为基础,服务相关监管机构、服务各类市场主体,并实现与互换执行设施(SEF)、中央交易对手清算机构、各类交易后服务机构的联通,成为场外衍生品业务生态的重要环节。
数据的集中存管有利于交易数据标准化,保持数据基础的一致性,提高数据质量,通过集中收集、存管和分发数据信息,满足交易数据信息对有关主管机关和公众的透明度,提高金融稳定性、增强市场监测和防范数据滥用行为。
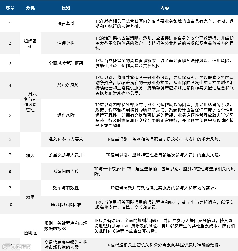
金融市场基础设施原则(PFMI)旨在加强支付、清算、结算、记录等全球金融市场基础设施的安全性和效率,降低参与成本、限制系统性风险,已经成为全球金融市场基础设施监管领域的普遍适用性原则,PFMI包括24项原则,其中12项原则与交易报告库有关(见表1)。
表1 交易报告库建设的普遍适用性原则
交易报告库主要服务于公共政策利益,提高市场透明度,向监管部门和公众提供符合各自信息需求的数据。对交易报告库中存储的数据进行及时可靠的访问,可以大幅提升监管机构和公众识别和评估整个金融体系所面临的潜在风险的能力。
2018年11月,金融稳定理事会发表《场外衍生品市场第十三次改革执行进展情况报告》,本报告提供了二十国集团(G20)场外衍生品改革议程中取得的最新进展,截至2018年6月底,12个国家和地区正在运营22家交易报告库(见表2),6个国家正在运营13个类交易报告库(见表3)。总体而言,二十国集团的改革议程继续取得良好进展,其中,金融稳定理事会(FSB)的24个成员管辖区中有21个已经有效的提出了交易报告要求,交易报告库的可用性继续增加。
表2:全球交易报告库

表3 全球准交易报告库(TR-like Entity)



