
万科股权大战已进入白热化阶段。
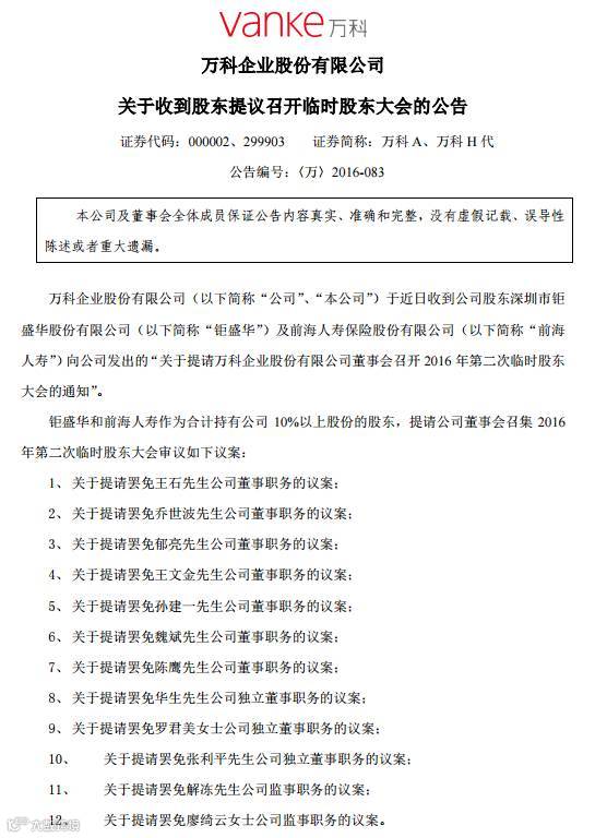
6月26日下午,深圳钜盛华及前海人寿(即宝能系)向万科董事会提请召开临时股东大会,并提出罢免万科现任董事会10名董事及2名监事会成员的议案。
强调一下,这可是万科A发出的正式公告,不是宝能系自己发的声明,更不是随便放个风声出来,而是动真格地启动其作为拥有10%以上股东有权提请董事会召开股东大会、提出提案的法定权利。
宝能系提出的不是罢免一个董事,而是除独立董事海闻外的所有董事。至于海闻,去年底就已经提出辞职,并非宝能系有意放过一马。这就是说,宝能系提请罢免的万科董事包括了王石、郁亮等万科管理层成员,代表华润的3名董事以及3名独立董事,连来自中国平安的非执行董事孙建一(中国平安副董事长、平安银行董事长)都没放过。


万科公告上,宝能系掌舵人姚振华的签名日期是6月24日,这说明相关提案早就提交给了万科董事会。
应是提前获知消息,王石26日当天发了两条朋友圈。一条直指华润:“当你曾经依靠、信任的央企华润毫无遮掩的公开和你阻击的恶意收购者联手,彻底否定万科管理层时,遮羞布全撕去了。好吧,天要下雨、娘要改嫁。还能说什么?”这是表明与华润再无“商量”余地的口气了。
另一条则隐约指向宝能系“逼宫”之举:“人生就是一个大舞台,出场了,就有谢幕的一天。但还不到时候,着啥子鸡(急)嘛。”这或是想说自己手中还有牌可以打。但,语气间还是有些许力不从心的意味。
那么,宝能系葫芦里卖什么药?华润目前已否认提名吴向东(华润置地执行董事)任万科董事长的传言,但它下一步会采取什么动作?以王石为核心的万科职业经理人团队又会怎么对付目前的危局?市值高达2700亿元的巨无霸房地产万科,未来命运会怎样?
这一连串问号,正把万科股权大战推向新一轮高潮……
宝能:只为驱逐王石

(宝能系掌舵人姚振华)
万科停牌后,宝能系一度沉默是金,直至这次董事会通过并发布收购深圳地铁集团资产预案,才再度发难。这完全体现了这家民营险企的快准狠本色。宝能系举牌收购万科股票,令王石等人应对不及;这次发难,更是招招见血,直击要害。
例如,宝能系在提请罢免王石等人的议案指出,王石于2011年~2014年担任公司董事期间,前往美国、英国游学,长期脱离工作岗位,却在未经股东大会事先批准的情况下,获得现金报酬5000余万元。这一指责够狠,确实能够获得中小投资者的叫好。
但我通读所有罢免董事、监事的议案,除了针对王石外,其他文案措辞并无多少区别。若不是宝能系写文案的人太懒,或可表明,宝能系的真正用意并非罢免所有董事,而在于驱逐王石。
把所有人都写上,一者可显示宝能系并无专门针对性,再者也可掩护其真正动机。话说如果不把代表华润的董事写上,岂不表明宝能系已经和华润形成结盟?哪个董事未列入罢免名单,岂不是直接说他是宝能想拉拢的人?
连华润的人一起驱逐,这是不可能的任务,也不符合宝能的切身利益。目前,只有和华润联手,宝能系才可能拥有驱逐万科管理层的足够力量。而华润作为央企,这也可为宝能系进入万科提供道义支持。大树底下好乘凉,这个道理宝能不会不懂。
宝能的目的应该是,重组万科董事会,让自己人或代理人能够拥有万科董事会席位。这样的话,在新一届董事会上,宝能系就可直接与华润一起否决重组方案,入主万科。
不排除宝能已经和华润协商一致,先驱走万科管理层,双方再坐下来联手共治。或者到时候宝能把手中股票以相对合理的价格转让给华润,自己赚一票走人。
我想指出的是,宝能和华润基因不同、体制有别、行事风格不一,事后必难以相容。目前双方可以坐到一起,驱走万科管理层后,双方若不是好好说分手,必有一战。宝能有房地产项目,华润也有房地产公司,加上万科,要想整合到一起,根本是不可能的事情。
作为央企,华润当然不会把万科拱手送人,而费了好大力气收购万科股票的宝能,也不会愿意损兵折将上岸。最后应该就是价格的问题了。
华润:从来不是救世主
华润反对万科重组预案,不惜公开与万科管理层闹掰。这大家都知道了。那么,为什么华润在宝能系举牌并成为第一大股东前,一直无甚作为,此时又突然发作?

(万科独立董事华生)
万科独立董事华生(中国作协主席铁凝的老公)撰文披露,华润是想恢复第一大股东的地位,并且已与深圳市达成一致。
按理说,这是华润在董事会上对他的正式回复,应具有可信度。问题是,如果华润已经和深圳市谈好,深圳地铁集团又怎么可能绕开深圳市而与万科合作?作为深圳市国有独资企业,这是难以想象的。这说明,华润或许并未取得有关方面的明确承诺。
但华润想恢复第一大股东地位,大概也非空穴来风。
目前,宝能持有24.26%万科股票,华润持股比例15.29%。华润此前与宝能系有过接触,双方或已达成某种意向。比如宝能系把股份股票转让给华润,一减一增,最少只需调整约5%的持股比例。这样对双方都有利。如果按照万科的增发价(15.88元)引入深圳地铁集团,对华润、宝能都没有好处。
华生披露,华润表示曾与包括中证金在内持股较多的股东进行积极接触,探讨从对方手中接手万科股票的可能。公开资料显示,中证金对万科的持股比例约为2.99%。这些钱华润大概还是拿得出手的。
既然如此,华润此前为何不接受万科求援增持股票?问题就在于华润作为央企,行事多有掣肘,不能像民营企业那样率性而为。这事情华润后来也有说法,“华润作为央企,不能在高价增持帮助别人高位套现”。而华润反对万科重组方案,同样在于它作为国企,负有对国有资产保值增值的责任,所以不能同意会导致股东权益被摊薄的相关方案。这就是华润作为央企的行事逻辑。
华润如今想恢复第一大股东地位,其逻辑也就在于,作为央企不可能当“小三”。且不说退出多年来充当其摇钱树、提款机的万科,同样不符合央企利益。一旦这么做,对华润当前的高管而言也算是一大“败绩”。若理解央企的内在逻辑,也就不难看懂华润的做事风格。
还必须指出,华润从来就不是万科的救世主。这么多年来,华润不是不想成为万科实际控制人,而是王石等人不答应。双方这些年来表面相安无事,实际上不过是强颜欢笑。华润能够从万科获得稳定收益,而王石等管理层得到的是央企这座靠山,双方有共同利益,所以不能也没这必要撕破脸。
对王石等人来讲,真正对万科有过帮助的华润高管,大概只有曾任华润集团董事长、现任中化集团董事长的宁高宁了。2000年,宁高宁主持大局下的华润从深特发手中获得股份成为万科第一大股东。此后数年间,华润两度欲图绝对控股万科,一次是王石等人反悔,一次是任志强“搅局”,均铩羽而归。只不过宁高宁与王石私交甚好,并放手让万科推行职业经理人治理模式,这才形成华润身为第一大股东却“无为而治”的格局。

(一张旧照)
宁高宁对万科抱以善意,除与王石私交因素外,或是仍对日后控股万科存有念想。宁高宁于2004年离开华润,临走前当然也没有必要树敌。至于此前传言宁高宁主持的中粮集团或将增援万科,这也是无稽之谈。宁高宁不可能违背央企高管的行事逻辑,“不在其位”还试图“谋其政”。
华润自宁高宁离开以后,对万科就更谈不上有多少影响力了。前华润董事长宋林就曾对万科高管发问:“在万科整个发展战略里面,股东在哪里?”
王石:谢幕只在旦夕

(王石说:我的成功是别人不再需要我)
集财富、地位与悠闲于一身的万科创始人王石,此刻正站在职业生涯的最后一站。这个结果并不完全是他造成的,但这个日子如此迅速地到来,和他有着直接关系。
正是因为王石对宝能系举牌准备不足,又出言不慎、行事专断,这才落得如今大小股东一致反对的局面。哪怕作为万科的创始人、精神领袖,哪怕对万科有再大的功劳,王石也架不住第一大股东、第二大股东联手杯葛,同样也难以消受中小投资者的一片骂声。
万科存在股权结构不合理、“内部人控制”特征以及“这届董事会不行”等问题,并且认为,王石要么应真的放下万科,要么必须摆脱“创始人”心态,归位职业经理人角色。
但从目前来看,王石不放手万科,已是不可能的事情。何况,也看不出王石有转型职业经理人的自觉。职业经理人这顶帽子实在太小,永远也戴不到豪情万丈的王石头上。
万科管理层并非没有看到股权分散的弊端。早在2014年万科股价低迷之时,郁亮等高管就表示要警惕“门口的野蛮人”,并且指出:像这样手里有好牌,却不想利用它的价值,又习惯于舒适日子的公司,如果赶上市场低迷、投资被套住的时候,“野蛮人”就会出现。
这番话简直是宝能系举牌万科的最佳预言。
紧接着,万科就开始推行今天被宝能系拿来当作“罪状”的事业合伙人制度。具体来讲,这项制度包括了管理人员跟投制度和合伙人持股计划。前者是把项目与管理人员利益捆绑在一起,后者是有计划地增持万科股票,目标是耗资100亿元持有万科10%股票。

(疑似与万科管理层构成一致行动人的德赢资管计划)
当时,王石、郁亮等万科高管持股总数不过1%左右。通过持股计划,万科盈安合伙(国信金鹏资管计划)目前持股4.14%,此外还有疑似万科管理层一致行动人(遭万科否认)的德赢1号、2号资管计划共持股5%左右。
在原来的计划中,万科管理层的如意算盘是,管理层持股10%加上华润持股15%以及王石好友、万科第一大个人股东香港商人刘元生持股1.21%,加起来超过26%,足以抵御“野蛮人”入侵。
谁也没料到,这个“反野蛮人联盟”非但没有组建起来,第一大股东还和所谓“野蛮人”联手倒戈。真是计划赶不上变化,人算不如天算!
从目前牌面看,王石离开万科董事会的概率超过90%。虽然这是许多人不愿意看到的结局。有人甚至认为,没有王石的万科将不再是万科,万科没有王石也将不再成为一家伟大的公司。遗憾的是,资本并不讲情面,而只有赤裸裸的利益。现代公司治理结构决定了,如果不拥有股权,即便身为创始人,充其量也只能是高级打工者!
作为苹果公司创始人和灵魂人物的乔布斯,曾被公司董事会赶出管理层;多年后,在距离倒闭只有三个月的情况下,苹果公司通过买下乔布斯的公司,迎接他再度入主,从而造就了苹果公司的再次辉煌。
对王石来讲,原本已寄情于山水、美人的他,恐怕不会再有这种机会。
万科:从此风雨飘摇
王石离开万科几乎已成定局,但这并不意味着这对万科发展有什么好处。
王石的离开,或有三种可能:一是主动请辞;二是被迫辞职;三是董事会(股东大会)投票罢免。结果对王石都没有什么差别,除了脸面上好看与否。
但没有王石的万科,却将从此进入风雨飘摇的动荡格局,而且这将是任何人都无法改变的局面。
对宝能系、华润来讲,入主万科、整顿万科管理层也有三种路径:
一是罢免包括王石在内所有高管,全面重组万科董事会;二是,只改组董事会,保持高管稳定;三是逼走王石,挽留郁亮等高管团队。
应该说,第二、三种方式区别不大,毕竟郁亮本身就在董事会。后面这两种方式,也是保证万科相对平稳过度的办法。
即便如此,万科仍可能遭遇如下乱局:
第一,万科复牌后股价恐将大跌。
万科停牌前股价为24.43元,正好比去年11月27日万科股价开始飙涨前一个交易日开盘价14.43元多出10元。以目前形势看,万科与深圳地铁集团重组方案败局已定。况且无论重组是否成功,万科都须复牌,而复牌后无利好消息就意味着跌停板。
第二,大股东乱成一锅粥。
前面已说过,华润与宝能只能是暂时联手,最终仍坐不到一起。加上持股6.18%的安邦至今按兵不动,意向不明。这一切都可能为王石离开后的万科乱局埋下伏笔。
第三,管理团队分崩离析。
将郁亮等高管一道“驱逐”的后果不用说,就算成功挽留郁亮,整个万科管理层也将因王石的离开而陷入分裂。

(万科总裁郁亮)
郁亮于1990年加入万科,1994年(不到30岁)就任公司董事,2001年起担任公司总经理,要说没有自己的人马,那是不可想象的。
王石曾放言,最坏打算是“率团队集体出走,再造一个万科”。这就意味着,王石的去留才是决定万科高管团队稳定与否的决定性因素。
既然王石离开万科已难改变,万科陷入动荡不安也是无可避免。
造成今天这一切后果的种子,在万科成立之初就已埋下。或者说,这是一场延迟了32年的必然命运。
万科本是国有企业,在其后国企改制、股权变更以及上市过程中,均未能有效解决企业所有者缺位问题。王石主动放弃40%股权的说法真假莫辩,如果是真的,只能说这是王石这辈子做过的最错误的决定。
万科是一家股权结构有缺陷的公司,多年来却一直被当作上市公司的典范。这就像一个黑色幽默,而如今这终于又变成一个黑色隐喻。
万科的最大财富,就在于它拥有一个富有理想情怀、高效运作的管理团队。但这个团队的创造力,多半来自于一种不把自己当外人、自认能够掌握自己命运的“所有者幻觉”。
当这种幻觉被撕碎,潘多拉的盒子也将随之打开。
回复关键词「万科」或点击阅读原文,查阅万科内部信《同心者同路》
本文转载自冰川思想库
ID:bingchuansxk,作者:魏英杰

推荐阅读:
邢帅教育获3亿B轮融资,发力世界首创VR教育,方创担任财务顾问



