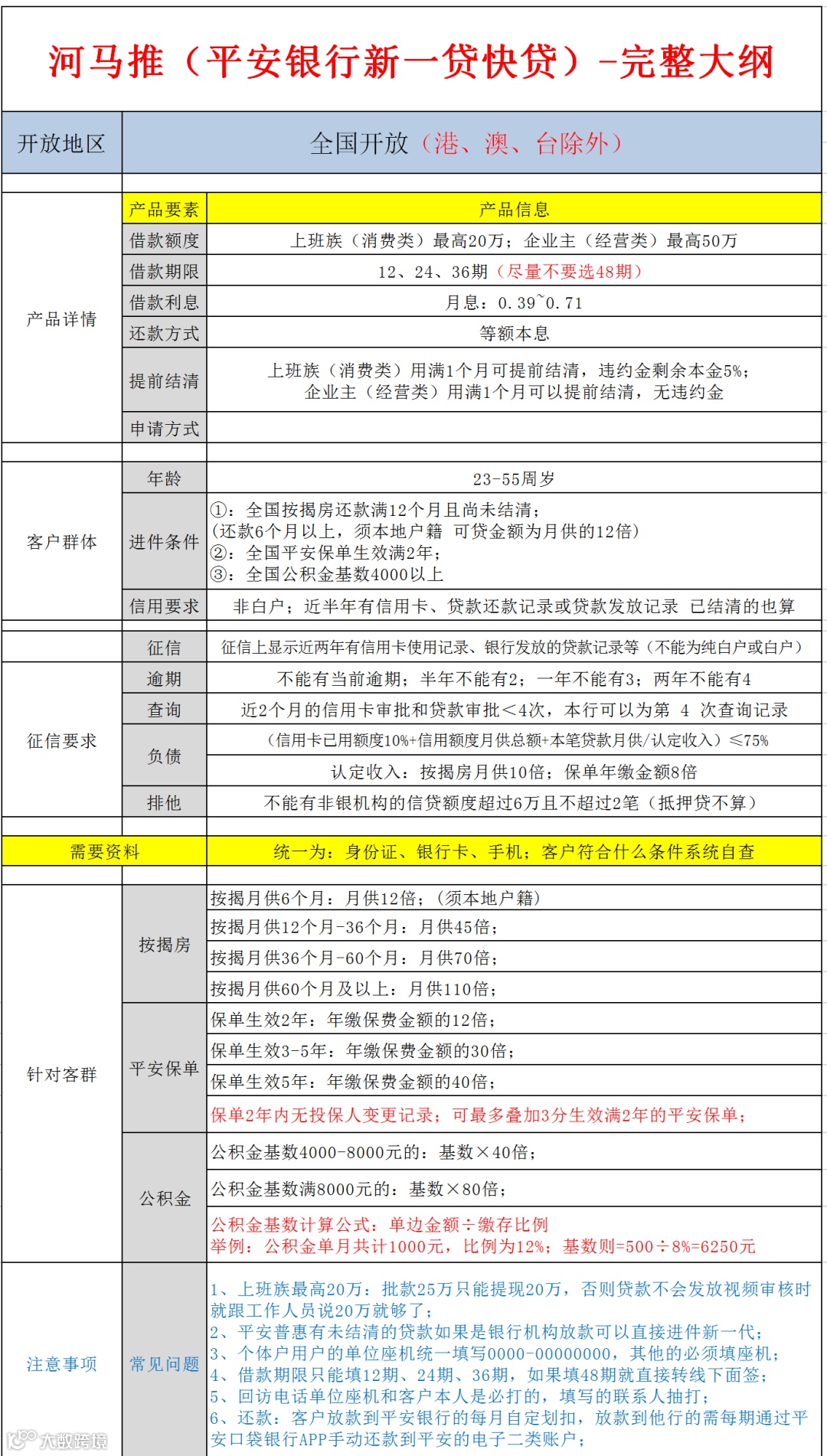
河马推
由信美金服平台与平安银行战略合作
为推广“平安银行新一贷快贷”产品
而打造了一款单产品独立运营的合伙人系统


产品优势
1、没有新老用户注册判定
不看注册,只看从太阳码进件,授信,借款成功为新户
2、件均额度大
银行产品,最高50W,全国大数据显示件均20万。
3、佣金结算快
佣金结算为借款后实时显示,T+0自动结算佣金,提现实时到账,无提现门槛。
一、佣金奖励模式

二、结算规则
1.邀请的用户通过海报、链接进入后提交的信息必须与银行小程序页面申请时提交的信息保持一致,且通过页面提示走完所有流程,直到没有流程提示可走。
2.邀请的用户需从未在新一贷快贷借款,邀请已在新一贷快贷借款的用户无奖励;
3.佣金奖励仅针对于平安银行新一贷或平安银行新一贷快贷产品借款
4.平安银行新一贷或者新一贷快贷业务根据产品类型的不同其结算有所区别,类型分为“消费类贷款”“经营类贷款”:
消费贷:放款成功即可结算
经营贷:放款成功后,需要贷款满30天才结算(30天内提前还款部分的金额将不予结算)
贷款发放180天及以内结清的,在贷款发放180天及以内再次申请,不在结算奖励

长按下图,识别图中二维码关注公众号

