大数跨境
0
0

业内首部!信标委发布《城市大脑标准体系建设指南》

业内首部!信标委发布《城市大脑标准体系建设指南》 绿水云山大数据
2022-09-08
2
为系统、有序推动城市大脑标准化工作,不断完善城市大脑标准体系,全国信标委智慧城市标准工作组组织相关产学研用单位共同编制形成《城市大脑标准体系建设指南 (2022版)》。

1、《指南》明确了城市大脑标准体系建设总体要求,构建了城市大脑标准体系总体框架,从城市大脑总体标准、基础设施标准、数据标准、关键支撑能力标准、应用服务标准、建设管理标准和安全保障标准等七大方面提出了具体建设内容,并围绕机制建设、标准研制、标准实施、国际合作等方面提出了具体组织实施路径。

2、《指南》是我国城市大脑标准化工作的总体性、体系性规划,既可以为当前和未来一段时间内的城市大脑标准体系建设工作提供指导,也可以促进标准在支撑各地城市大脑项目建设、技术创新、产业发展等方面发挥实效。

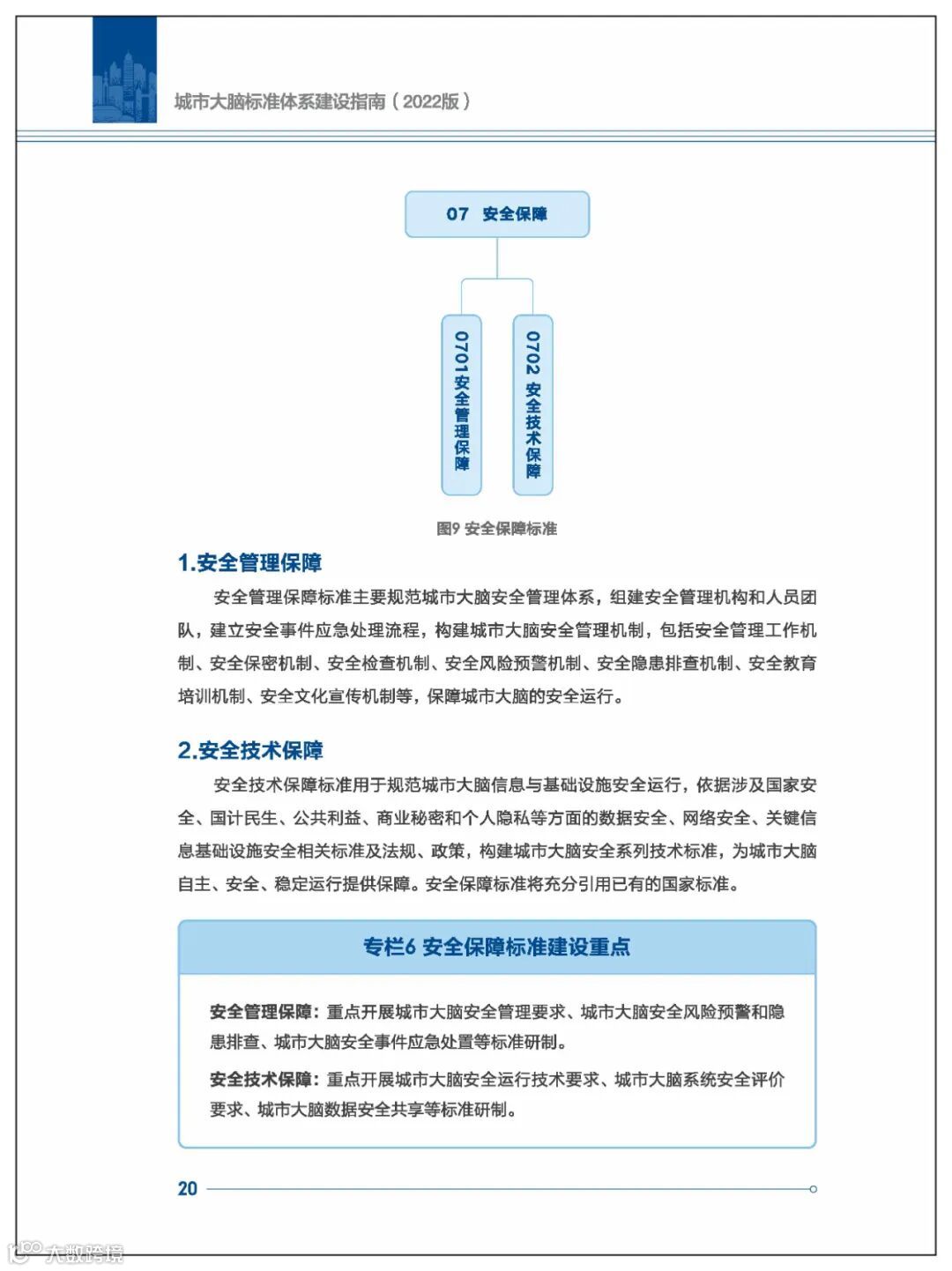
3、标准体系层次结构。城市大脑标准体系层次结构包括“01总体”“02基础设施”“03数据”“04关键支撑能力”“05应用服务”“06建设管理”“07安全保障”等七个部分,如图所示。


4、标准体系总体框架。城市大脑标准体系总体框架主要由“01总体”“02基础设施”“03数据”“04关键支撑能力”“05应用服务”“06建设管理”“07安全保障”等七个部分组成,如图所示。


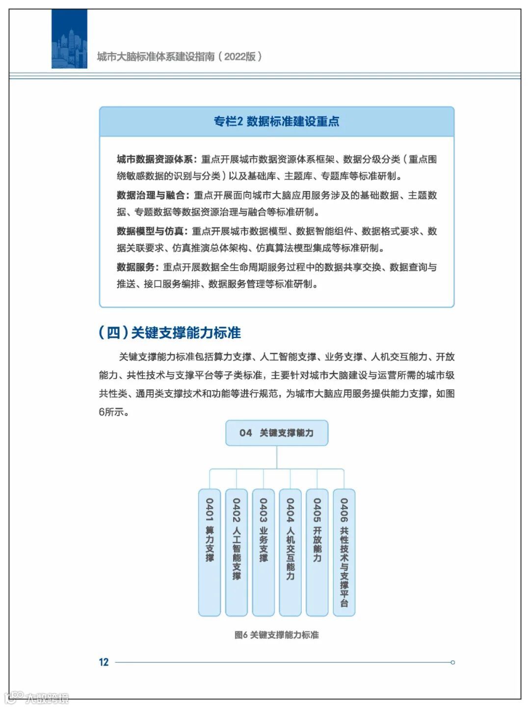
5、建设内容-总体标准。总体标准主要用于明确城市大脑定位、相关概念、边界、应用及相互间关系,主要针对城市大脑基础性、总体性的概念、框架、模型、等进行规范,包括术语定义、参考架构、评估评价、城市对象标识等……

6、参编单位:中国电子技术标准化研究院、上海数字产业发展有限公司、山东浪潮新基建科技有限公司、云赛智联股份有限公司、国网上海市电力公司浦东供电公司、中移雄安信息通信科技有限公司、成都秦川物联网科技股份有限公司、青岛海信网络科技股份有限公司、山西远大纵横信息技术工程有限公司、华信咨询设计研究院有限公司、北京百度网讯科技有限公司、上海依图网络科技有限公司、杭州数梦工场科技有限公司、上海商汤智能科技有限公司、中国联通智能城市研究院、华为技术有限公司、湖北省标准化与质量研究院、广州广电运通金融电子股份有限公司、太极智慧城市运营服务(天津)有限公司、中国电子学会、中电莱斯信息系统有限公司、中关村科学城城市大脑股份有限公司、软通智慧科技有限公司、华迪计算机集团有限公司、天津智慧城市研究院、泰瑞数创科技(北京)股份有限公司、深圳市矽赫科技有限公司、北京五一视界数字挛生科技股份有限公司、北京航空航天大学、中电科普天科技股份有限公司、腾讯云计算(北京)有限责任公司中睿信数字技术有限公司、成都市标准化研究院、山东省标准化研究院、建设综合勘察研究设计院有限公司北京东方金信科技股份有限公司、北京电信规划设计院有限公司、国泰新点软件股份有限公司、山东新一代标准化研究院有限公司、北京清华同衡规划设计研究院有限公司、新华三技术有限公司、山东省齐鲁大数据研究院、国家信息中心、福建省大数据有限公司、思必驰科技股份有限公司。

以下推荐全国信标委智慧城市标准工作组发布的报告全文 ,供行业参考。
回复订阅号智慧城市行业动态“城市大脑0906”,可下载该文献。






来源:综合全国信标委智慧城市标准工作组公开发布报告整理


【声明】内容源于网络
0
0
绿水云山大数据
六安市绿水云山大数据产业发展股份有限公司
内容 337
粉丝 0
绿水云山大数据 六安市绿水云山大数据产业发展股份有限公司
总阅读435
粉丝0
内容337