2024危化品企业安全生产执法检查重点事项指导目录
2024年危险化学品企业安全生产执法检查重点事项指导目录
1.危险化学品企业主要负责人未履行法定安全生产管理职责(包括主要负责人不明确导致主要负责人法定安全生产管理职责不落实的)。
2.未将事故隐患排查治理情况如实记录或者未向从业人员通报(包括主要负责人未进行安全风险承诺公告,或者承诺公告与现场情况不相符合、虚假承诺等相关情形)。
3.未按规定对涉及易燃易爆、剧毒物料的危险化学品管道(包括管件)定期进行检查、检测。
4.涉及易燃易爆、剧毒物料的设备、管线及管件发生泄漏,未妥善处置仍继续运行,或者打卡子带病运行、未采取有效措施彻底消除隐患。
5.涉及重大危险源、重点监管危险化工工艺的生产装置、储存设施的安全联锁摘除未履行手续,或者未及时恢复。
6.未落实变更管理制度(包括涉及重大危险源、重点监管危险化工工艺的生产装置和储存设施,主要负责人、原料、工艺路线、产品、关键设备方面发生的变化未纳入变更管理,或者在变更时未进行安全风险分析等相关情形)。
7.危险化学品建设项目未经安全设施设计审查或者未按照批准的安全设施设计进行施工或者未经安全条件审查。
8.油气内浮顶储罐运行中浮盘落底。
9.危险化学品重大危险源企业双重预防机制未构建或者未有效运行的。
10.未建立并落实安全生产责任制(包括未建立重大危险源主要负责人、技术负责人、操作负责人的安全包保责任制并如实履职等相关情形)。
11.构成一级、二级重大危险源的危险化学品罐区未实现紧急切断功能;涉及毒性气体、液化气体、剧毒液体的一级、二级重大危险源的危险化学品罐区未配备独立的安全仪表系统。
12.涉及硝化、氯化、氟化、重氮化、过氧化工艺装置的上下游配套装置未实现自动化控制。
13.涉及硝化、氯化氟化、重氮化、过氧化的精细化工生产装置企业,未开展有关产品生产工艺全流程的反应安全风险评估,未对原料、中间产品、产品及副产物进行热稳定性测试,或者未落实评估建议。
14.从业人员不具备相应的安全生产知识和管理能力(包括涉及“两重点一重大”生产装置和储存设施的企业,主要负责人和主管生产、设备、技术、安全的负责人及安全生产管理人员不具备化学、化工、安全等相关专业大专及以上学历或化工类中级及以上职称等相关情形)。
15.具有甲乙类火灾危险性、粉尘爆炸危险性、中毒危险性的厂房(含装置或车间)和仓库内设置办公室、休息室外操室、巡检室。
16.危险化学品生产经营企业主要负责人和安全生产管理人员未依法经考核合格。
17.涉及危险化工工艺的特种作业人员未取得特种作业操作证而上岗操作。
18.涉及“两重点一重大”的生产装置、储存设施外部安全防护距离不符合国家标准要求。
19.涉及重点监管危险化工工艺的装置未实现自动化控制,系统未实现紧急停车功能,装备的自动化控制系统、紧急停车系统未投入使用。
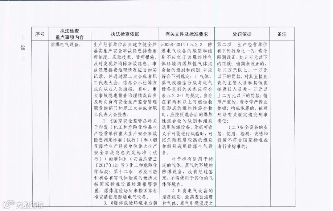
20.爆炸危险场所未按国家标准安装使用防爆电气设备。
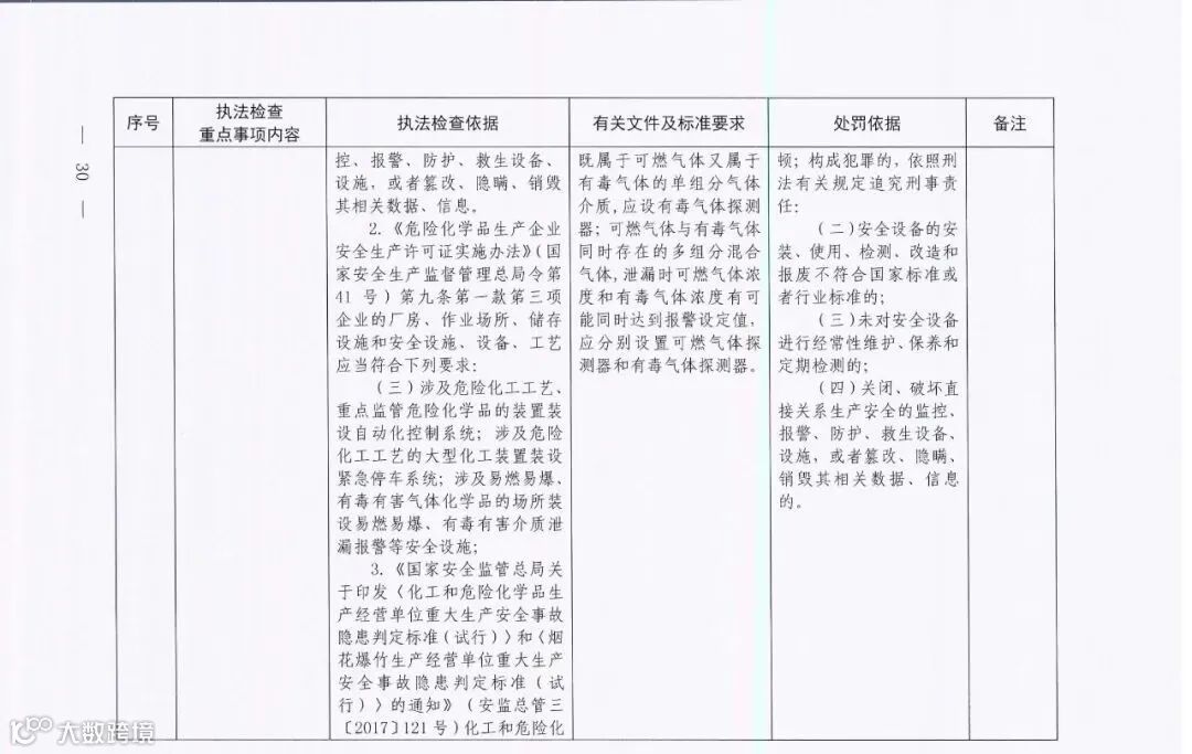
21.涉及可燃和有毒有害气体泄漏的场所未按国家标准要求设置检测报警装置;可燃和有毒气体检测报警系统未投用或处于非正常状态,长时间报警未处置。
22.未制定动火、受限空间等特殊作业管理制度;特殊作业未履行许可手续;动火、受限空间作业未按规定进行气体分析,作业过程无人监护。
23.未按国家标准分区分类储存危险化学品,超量、超品种储存危险化学品,相互禁配物质混放混存。
24.企业危险化学品安全生产风险监测预警系统现场感知监测监控设备设施未正常运转。
25.危险化学品生产进口企业未依法办理危险化学品登记,未按规定办理登记变更手续等。
26.危险化学品生产经营企业未规范使用“一书一签”传递危险化学品危害信息情况。
27.危险化学品生产进口企业对含有-种及以上列入《危险化学品目录》的组分,但整体物理危险性尚未确定的化学品未进行物理危险性鉴定和分类;对未列入《危险化学品目录》,且物理危险性尚未确定的化学品未进行物理危险性鉴定和分类。
28.危险化学品建设项目未开展“三查四定”(查设计漏项查工程质量及隐患、查未完工程量;对检查出来的问题定任务、定人员、定时间、定措施,限期完成),或者未落实整改“三查四定”发现的问题即开展试生产。
29.涉及硝化反应的装置(厂房)同一时间现场操作人员超过3人。
30.硝酸储存方式、方法以及储存数量不符合国家标准或者国家有关规定(包括未根据《危险化学品生产装置和储存设施风险基准》(GB 36894)等标准要求确定硝酸铵最大储存量。硝酸铵库房间距不足50米;固体硝酸铵仓库周边50米内,存放易燃易爆物品,建有涉及易燃易爆物品的生产装置和储存设施。散装储存和露天存放固体硝酸铵等相关情形)。
31.液氯储存区未设置密闭厂房和自动吸收系统的。
32.未建立并落实异常工况安全处置管理制度;异常工况现场处置时,同一部位进行交叉作业;无关人员进入现场处置危险区域;同一装置区内现场处置存在人员聚集。

