
Portable fire extinguishers
2023-12-28发布 2025-01-01实施
本文件按照GB/T 1.1-2020《标准化工作导则 第1部分:标准化文件的结构和起草规则》的规定起草。
本文件代替GB 4351.1-2005《手提式灭火器 第1部分:性能和结构要求》、GB4351.2-2005《手提式灭火器 第2部分:手提式二氧化碳灭火器钢质无缝瓶体的要求》和GB/T 4351.3-2005《手提式灭火器第3部分:检验细则》。本文件以GB4351.1-2005为主,整合了GB 4351.2-2005、GB/T 4351.3-2005的内容。与GB 4351.1-2005相比,除结构调整和编辑性改动外,主要技术变化如下:
a)更改了标准的适用范围(见第1章,GB 4351.1-2005的第章);
b)更改了型号编制方法(见4.2,GB 4351.1-2005的5.2);
c)更改了使用温度范围(见5.1,GB 4351.1-2005的6.4.1);
d)更改了二氧化碳灭火器的充装密度(见5.2.3,GB 4351.1-2005的6.10.2.1);
e)更改了喷射性能要求和试验方法(见5.3.1、5.3.2和7.2,GB 4351.1-2005的6.2、6.4.2和7.1);
f)更改了A类火的要求和试验方法(见5.7.1和7.6.2,GB 4351.1-2005的6.6.1和7.2);
g)增加了水基型灭火器抗溶性的判定要求及试验方法(见5.7.2.3和7.6.3);
h)更改了C类火的要求(见5.7.3,GB 4351.1-2005的6.6.3);
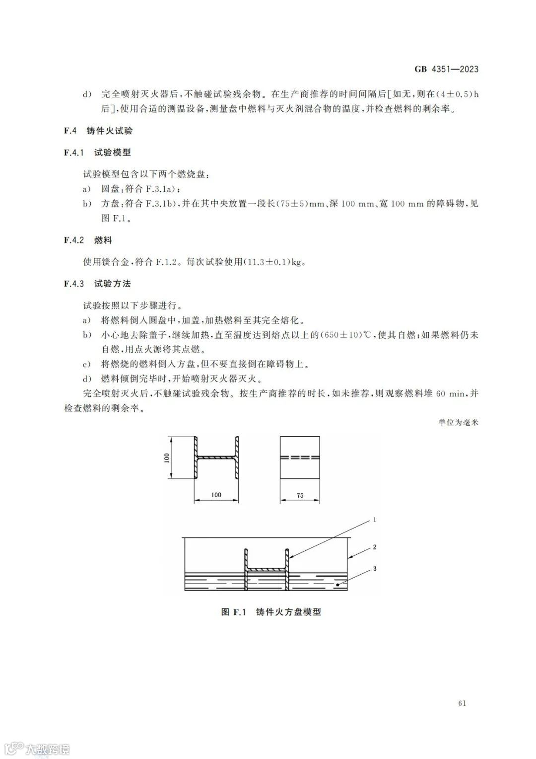
i)增加了D类火的要求和试验方法(见5.7.4和7.6.4);
j)增加了F类火的要求和试验方法(见5.7.5和7.6.5);
k)更改了二氧化碳灭火器无缝气瓶的要求(见6.1.1和附录A,GB 4351.1-2005的6.10.2和GB 4351.2);
l)更改了工作压力不超过2.5 MPa的灭火器瓶体的要求(见6.1.3和附录B,GB 4351.1-2005的6.10.1);
m)更改了灭火器提把长度的要求(见6.2.2,GB 4351.1-2005的6.10.10.2);
n)更改了保险解脱力的要求(见6.3,GB 4351.1-2005的6.10.5.3);
o)增加了对保险装置结构、灭火器启用封记的要求(见6.3);
p)更改了喷射软管的长度要求(见6.5.2,GB 4351.1-2005的6.10.6);
q)增加了喷射软管低温弯曲性能的要求和试验方法(见6.5.4和8.5.2);
r)增加了橡胶密封圈的性能要求和试验方法(见6.7和8.7);
s)更改了塑料件的要求和试验方法(见6.8和8.8,GB 4351.1-2005的6.11和7.12);
t)更改了固定架的要求(见6.9.1,GB 4351.1-2005的6.12.5.1);
u)更改了灭火剂、驱动气体的要求(见6.10和6.11,GB 4351.1-2005的6.14);
v)更改了密封性能试验方法(见7.4,GB 4351.1-2005的7.4);
w)更改了外部腐蚀试验方法(见7.5.1.2,GB 4351.1-2005的7.7.1.4);
x)增加了灭火试样准备的规定(见7.6.1.3);
y)更改了B类火试验用燃油以及试验方法(见7.6.3.2.4和7.6.3.3,GB 4351.1-2005的7.3);
z)增加了灭火器中干粉灭火剂的取样方法(见8.10.1.1);
bb)删除了发光标志的要求(见GB 4351.1-2005的9.1);
cc)更改了颜色和标志的要求(见第9章,GB 4351.1-2005的9.2);
dd)更改了检验规则(见第11章,GB 4351.1-2005的第8章和GB/T 4351.3-2005);
ee)增加了包装、运输、贮存的要求(见第12章);
ff)更改了灭火器阀门的性能要求和试验方法(见附录C,GB4351.1-2005的6.10.4);
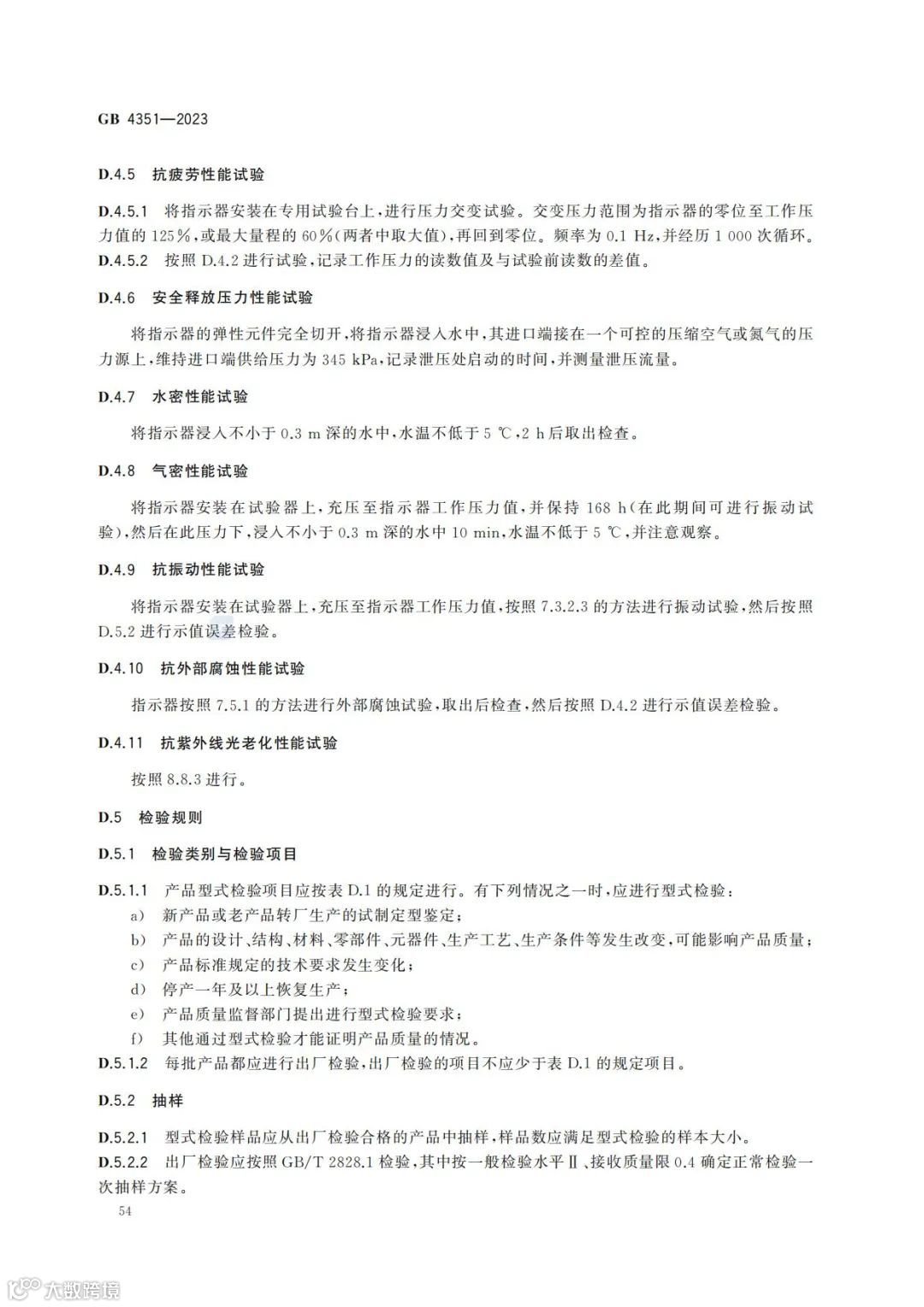
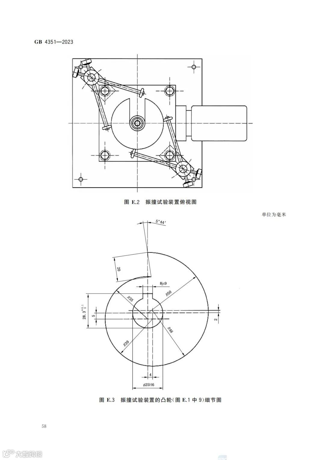
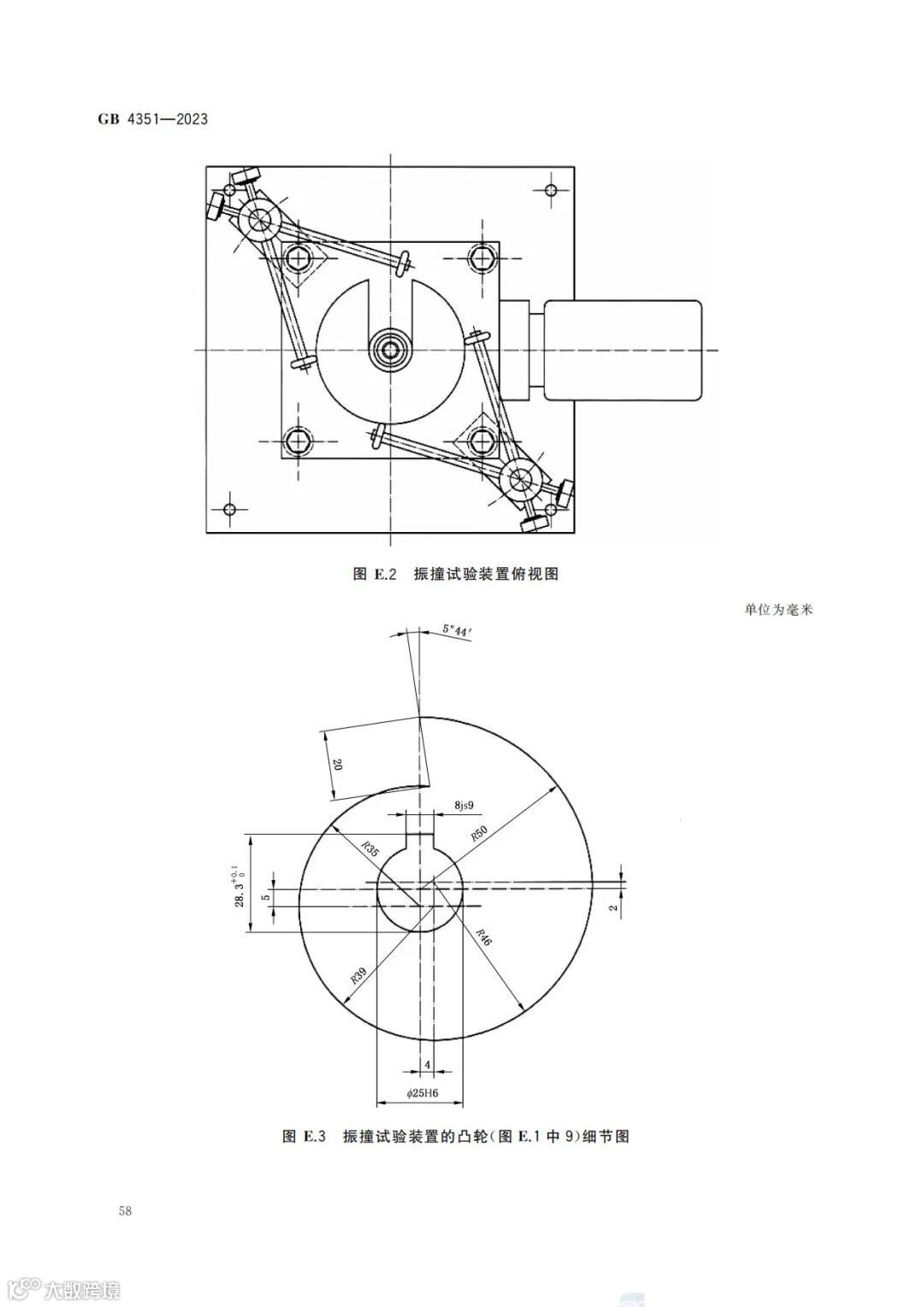
gg)更改了压力指示器的性能要求和试验方法(见附录D,GB 4351.1-2005的6.13和7.16)。
请注意本文件的某些内容可能涉及专利。本文件的发布机构不承担识别专利的责任。
——1984年首次发布为GB 4351-1984;
——1997年第一次修订为GB 4351-1997;
——2005年第二次修订时,代替了GB4397-1998《手提式1211灭火器》(GB 4397-1998的历次版本发布情况为:GB 4397-1984)、GB 4398-1999《手提式水型灭火器》(GB 4398-1999的历次版本发布情况为:GB 4398-1984)、GB 4399-1984《手提式二氧化碳灭火器》、GB 4400-1984《手提式化学泡沫灭火器》、GB 4401-1984《手提式酸碱灭火器》、GB 4402-1998《手提式干粉灭火器》(GB 4402-1998的历次版本发布情况为:GB 4402-1984)、GB 12515-1990《手提贮压式干粉灭火器》、GB 15368-1994《手提式机械泡沫灭火器》;
【补充信息1:GB50140-2005《建筑灭火器配置设计规范》规范正文,3.1.2 灭火器配置场所的火灾种类可划分为以下五类:
【补充信息2:GB50140-2005《建筑灭火器配置设计规范》规范条文解释,3.1.2 本条将灭火器配置场所的火灾种类划分为以下五类,并作了列举,以方便有关人员的正确理解及合理应用。对于未列举到的场所,可比对本条各款的定义和举例,然后予以确定。
1 A类火灾:指固体物质火灾。如木材、棉、毛、麻、纸张及其制品等燃烧的火灾。
2 B类火灾:指液体火灾或可熔化固体物质火灾。如汽油、煤油、柴油、原油、甲醇、乙醇、沥青、石蜡等燃烧的火灾。
3 C类火灾:指气体火灾。如煤气、天然气、甲烷、乙烷、丙烷、氢气等燃烧的火灾。
4 D类火灾:指金属火灾。如钾、钠、镁、钛、锆、锂、铝镁合金等燃烧的火灾。
5 E类(带电)火灾:指带电物体的火灾。如发电机房、变压器室、配电间、仪器仪表间和电子计算机房等在燃烧时不能及时或不宜断电的电气设备带电燃烧的火灾。E类火灾是建筑灭火器配置设计的专用概念,主要是指发电机、变压器、配电盘、开关箱、仪器仪表和电子计算机等在燃烧时仍旧带电的火灾,必须用能达到电绝缘性能要求的灭火器来扑灭。对于那些仅有常规照明线路和普通照明灯具而且并无上述电气设备的普通建筑场所,可不按E类火灾的规定配置灭火器。】
GB4351-2023《手提式灭火器》
1 范围
本文件给出了手提式灭火器(以下简称灭火器)的术语和定义、分类与型号,规定了手提式灭火器及组件的性能要求、颜色和标志、手册、检验规则、包装、运输和贮存,描述了试验方法。
本文件适用于工业与民用建筑中使用的手提式灭火器及其组件的设计、制造和检验。
3 术语和定义
3.1 手提式灭火器 portable fire extinguishers
总质量不大于23kg的二氧化碳灭火器以及总质量不大于20kg的其他类型灭火器。
注:可手提移动,能在其内部压力作用下,将灭火剂喷出以扑救火灾。
4 分类与型号
.1 分类
4.1.1 手提式灭火器按充装的灭火剂分为:
b)水基型灭火器(包括纯水或带添加剂的水,如添加湿润剂、增稠剂、阻燃剂、发泡剂、湿化学剂等);
4.1.2 手提式灭火器按驱动气体的贮存压力型式分为:
b)贮气瓶式灭火器。
示例1:MF/ABCE2C 表示适用于A类、B类、C类、E类火灾,充装量为2kg的适合车用的手提式贮压式干粉灭火器。
示例2:MS/EF6PG 表示适用于E类、F类火灾,充装量为6L,配有固定架的手提式贮气瓶式水基型灭火器。
示例3:MT/BE2 表示适用于B类、E类火灾,充装量为2kg的手提式二氧化碳灭火器。
示例4:MS/ABARE9 表示适用于A类、B类、E类火灾,兼有抗溶性的,充装量为9L的手提式贮压式水基型灭火器。
示例5:MJ/B6 表示适用于B类火灾,充装量为6kg的手提式洁净气体灭火器。
5 灭火器的性能要求
a)干粉灭火器:1kg、2kg、3 kg、4 kg、5 kg、6 kg、8 kg、9kg、12 kg;
c)二氧化碳灭火器:2kg、3 kg、5 kg、7kg;
d)洁净气体灭火器:1kg、2kg、4kg、6kg。
D类火没有级别大小之分。标识有适用于D类火的灭火器,应说明所适用的可燃金属品种、能扑灭的模型火,并应通过相关灭火试验,灭火试验应确保人员及环境安全。
适用于其他类型火的灭火器,不适用于D类火;适用于D类火的灭火器,通常使用专门的灭火剂及结构,亦不适用于其他类型火。
D类灭火器仅适用于所标识的可燃金属品种,且仅适用于初起火灾;不适用于未标识的可燃金属品种。
标识有适用于A类火或F类火的水基型灭火器,应具有电绝缘性能,并标识适用于E类火,在电绝缘性试验中,灭火器提把、压把与大地间,或喷嘴与大地间不应有高于0.5mA的电流通过。
干粉灭火器、二氧化碳灭火器、洁净气体灭火器可标识适用于E类火。
7.6.4.1 安全警示:D类火灭火试验对人身和财产可能带来危害,应注意做好防护措施,试验用可燃金属具有高危险性,应按专属的规定存取。在试验前,应制定人员安全与健康保护、试验残余物安全处置
的规定。试验应在通风良好的空间进行,且应保证试验期间必要的能见度。
注2:某些D类火灭火剂是有毒的(如:氯化钡),某些灭火剂还可能与燃烧的金属发生化学反应,产生有毒有害物质(如:磷酸盐,将反应生成金属磷化物,水解后,产生会自燃的磷化氢)。
9 颜色和标志
灭火器瓶体外表的颜色应采用GB/T3181中规定的R03大红色。
9.2.1.1 灭火器应有铭牌贴在瓶体上或印刷在瓶体上,并应包括下列几方面内容:产品信息说明、操作说明、检查说明、使用说明、再充装及维修说明。产品信息说明的主要内容布置在铭牌的右列;操作说明的内容布置在铭牌的中列;检查说明、使用说明、再充装及维修说明的内容布置在铭牌的左列。铭牌示意图见图6。
9.2.1.2 灭火器上的永久性钢印标志应完整、清晰无毛刺。
——应标注使用代码符号(见图7),使用代码符号的尺寸(不包括边界)应为16mm×16mm或24mm×24mm或32mm×32mm;
——对于已通过极性溶剂火试验的灭火器,应紧跟在使用代码符号下面标出“适用极性溶剂”字样;
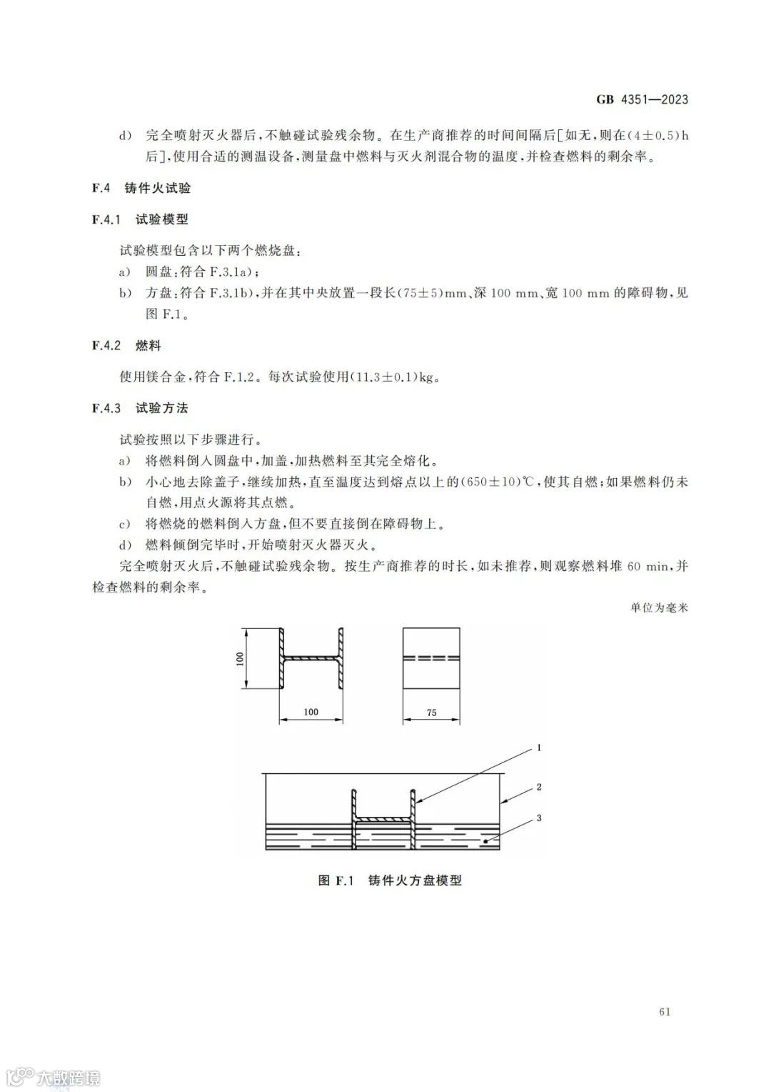
——对于D类火灭火器,应标注所适用的可燃金属品种、能扑灭的模型火:镁及镁合金屑火、镁粉尘火、钠浅层液态火、镁合金铸件火。
对于标识适用于E类火的灭火器,应标注“警告-仅适用于在1m以外对电压不超过1000V的带电设备灭火”。
对于不具有电绝缘性能的灭火器,应标注“警告-不适用于带电设备火灾”。
D类火灭火器的操作说明中应包括有关灭火过程特殊危险性、产生毒性物质等内容的警告。
10 说明书
10.1 使用说明书
每具灭火器应提供一份使用说明书,内容应对灭火器铭牌上的相关信息进行描述或解释,应包括灭火器的安装、操作和维护保养的说明、警告和提示。对灭火器的维修和再充装应提示阅读生产商的维修说明书。对于D类火灭火器,应规定仅适用于所标注的可燃金属模型火,并仅供专业人士使用。
10.2 维修说明书
生产商应为每种类型灭火器备有维修说明书。其内容应明示生产商的维修点信息、易损零部件的名称、参数、数量。对维修操作应有必要的说明、警告和提示,如:对装有显示内部压力指示器的灭火器,还应指明装在灭火器上的压力指示器不能作为充装压力时的计量压力;如用高压气瓶作充装压力,还应说明应使用调压阀等。对于D类火灭火器,应规定由原生产商进行维修。
12 包装、运输、贮存
12.1 包装
12.1.1 灭火器的包装应符合运输和贮存的要求。
12.1.2 装有喷射软管的灭火器,包装时可拆卸喷射软管,喷射软管与灭火器应放置在同一包装物内。
12.1.3 配有固定架的灭火器,固定架应与灭火器一起包装。
12.1.4 包装上应有灭火器的型号、制造商名称、地址、联系方式等。
12.2 运输
灭火器运输时,应轻装轻卸,严禁抛掷、暴晒,避免碰撞,并应符合运输部门的有关规定。
12.3 贮存
灭火器的贮存环境温度应符合灭火器的使用温度范围。灭火器不应贮存于日光暴晒、潮湿及含有腐蚀性物质的环境中。



































































各类灭火设施操作视频
人人掌握消防救命知识
⇊消火栓器操作说明⇊
微型消防站1-3分钟火灾处置流程
正压式呼吸器
更多培训咨询敬请关注网址www.dzrgs.com