在实名认证和金融风控环节中,银行卡四要素验证是一项非常常见的基础操作。它指的是对“姓名+身份证号+银行卡号+预留手机号”这四个要素进行一致性核验,一旦匹配成功,即可确认用户身份的有效性与银行卡的真实性。
然而,在实际对接与使用过程中,不少企业会遇到“银行卡四要素验证失败”的情况。新诺韦尔将结合实际业务场景,详细解析导致验证失败的常见原因,帮助企业在落地风控策略时更高效地排查问题。
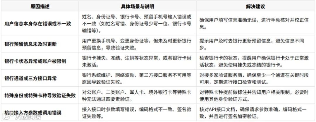
一、用户信息本身存在错误或不一致
最常见的银行卡四要素验证失败原因,其实来自用户提交的信息本身不准确。
例如:
姓名填写不一致:如用户实际姓名中含有空格、繁体字、少写一个字,或存在少数民族双名未完全录入。
身份证号码录入有误:常见错误如最后一位校验码错误、出生日期位数缺失等。
银行卡号输错:由于银行卡号位数较多,人工录入时容易发生单个数字错误或多输少输的情况。
手机号与银行预留手机号不一致:比如用户换过手机号,但未在银行同步更新预留手机号信息。
实际发生场景:
用户在电商平台注册账户时,填写了与银行卡开户姓名不完全一致的昵称式姓名(如“张三三”→“张三”),验证就会直接失败。
二、银行预留信息未及时更新
很多用户在更换手机号、变更姓名或补换身份证后,并不会第一时间到银行更新预留信息。这种“信息不同步”的情况在实际业务中占了相当大的比例。
例如:
更换手机号但未修改银行预留手机号;
身份证过期后换发新证,但银行卡仍绑定旧证件号;
结婚或改名后未到银行办理姓名变更手续。
实际发生场景:
一位用户办理了手机号码携号转网,但银行卡绑定的还是旧运营商的号码。银行卡四要素验证时系统会直接判定手机号不一致,导致验证失败。
三、银行卡状态异常或账户被限制
即便用户信息完全正确,如果银行卡本身处于异常状态,也会导致银行卡四要素验证失败。
常见的异常状态包括:
银行卡已挂失或注销;
银行账户被冻结(司法冻结或风控冻结);
银行卡尚未激活或激活流程未完成;
银行系统返回“账户状态异常”的其他情形。
实际发生场景:
企业在做新用户首绑验证时,用户提供的是一张已注销的工资卡。虽然姓名和身份证都正确,但验证仍然会返回失败。
四、银行通道或三方接口异常
在对接实际银行卡四要素验证接口的过程中,还可能出现并非用户或信息本身的问题,而是来自通道或接口的异常。
例如:
银行系统维护或网络波动;
第三方验证服务商返回超时或异常码;
通道限制单日请求次数,触发风控策略。
这种情况下,接口通常会返回明确的“系统异常”或“验证失败,请稍后再试”提示,而不是“要素不一致”。
实际发生场景:
企业在夜间批量验证时,部分银行系统处于维护状态,返回批量验证失败。这并不代表用户信息有误,而是银行通道临时不可用。
五、特殊身份或特殊卡种导致验证失败
在一些特定场景下,即便用户信息准确、银行卡状态正常,也可能因特殊身份或卡种导致验证失败。
例如:
对公账户或二类账户不支持银行卡四要素验证;
军人银行卡、涉密人员卡信息未上报至公共核验通道;
异地开户的银行卡在部分接口中验证失败率更高;
境外银行卡不属于国内四要素验证覆盖范围。
实际发生场景:
某企业用户尝试用单位财务对公账户完成验证,接口直接返回“不支持验证”,此类情况需要通过人工或特殊通道处理。
六、接口接入方参数或调用错误
企业在对接银行卡四要素验证接口时,若参数格式或加密方式不符合规范,也可能导致验证失败或无法返回有效结果。
常见问题包括:
调用接口参数字段名错误;
编码格式不一致(如GBK与UTF-8混用);
请求报文加密不符合接口规范;
签名验签失败。
典型场景举例:
技术人员在调用接口时,将身份证号字段误写成ID_card_number,导致接口未能识别字段,直接返回失败。
小结:
银行卡四要素验证失败并不总是用户“信息填错了”,很多情况下是由信息不同步、卡片状态异常、接口通道波动等多方面因素共同造成的。企业在落地四要素实名认证时,应建立清晰的排查机制,结合系统日志与返回码,快速定位失败原因,提升验证通过率与用户体验。
如果您正在寻找稳定、高效、覆盖全面的银行卡四要素验证接口,欢迎接入新诺韦尔银行卡四要素接口服务,助力企业快速完成身份核验与风险防控。

