👇点击下方关注大叔 看最新干货!
在抖音流量竞争日趋激烈的当下,很多运营者专注于内容创意、粉丝增长,却容易忽视“合规”这一门槛。
据抖音电商学习中心合规报告统计,当年因广告违禁词、违规引流被处罚的活跃商家及创作者账号占比约 30%-40%,其中超 60% 的违规可通过发布前自查提前规避。
今天小编带你拆解三类高频违规风险,助力账号安全增长。
一、高频违规风险解析
1. 广告法违禁词
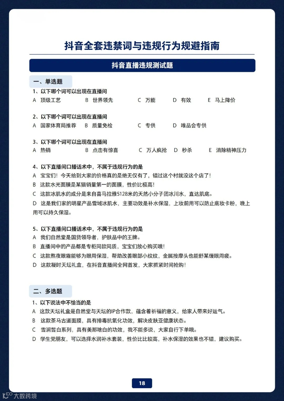
广告违禁词是运营者最易触碰的红线,涵盖六大类高频风险词汇,且均有明确法律追责案例。
① 极限对比类:含“最”、“第一”、“唯一”等表述,如“全网最低价”、“行业第一品牌”。
② 权威资质类:未经证实的“国家级”、“全球首发”、“独家配方”等。
③ 绝对承诺类:“永久有效”、“万能解决”、“绝对不起球”等无法考证的表述。
④ 虚假诱导类:“包过”、“立马升值”、“转手赚两百”等承诺,涉嫌欺骗消费者。
⑤ 迷信宣传类:“旺宅”、“辟邪”、“逢凶化吉”等内容。
⑥ 特殊品类禁忌:医疗器械、保健食品禁用“根治”、“一盒见效”、“无副作用” 等,属重点监管领域。
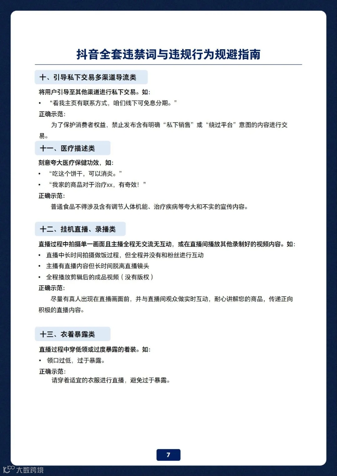
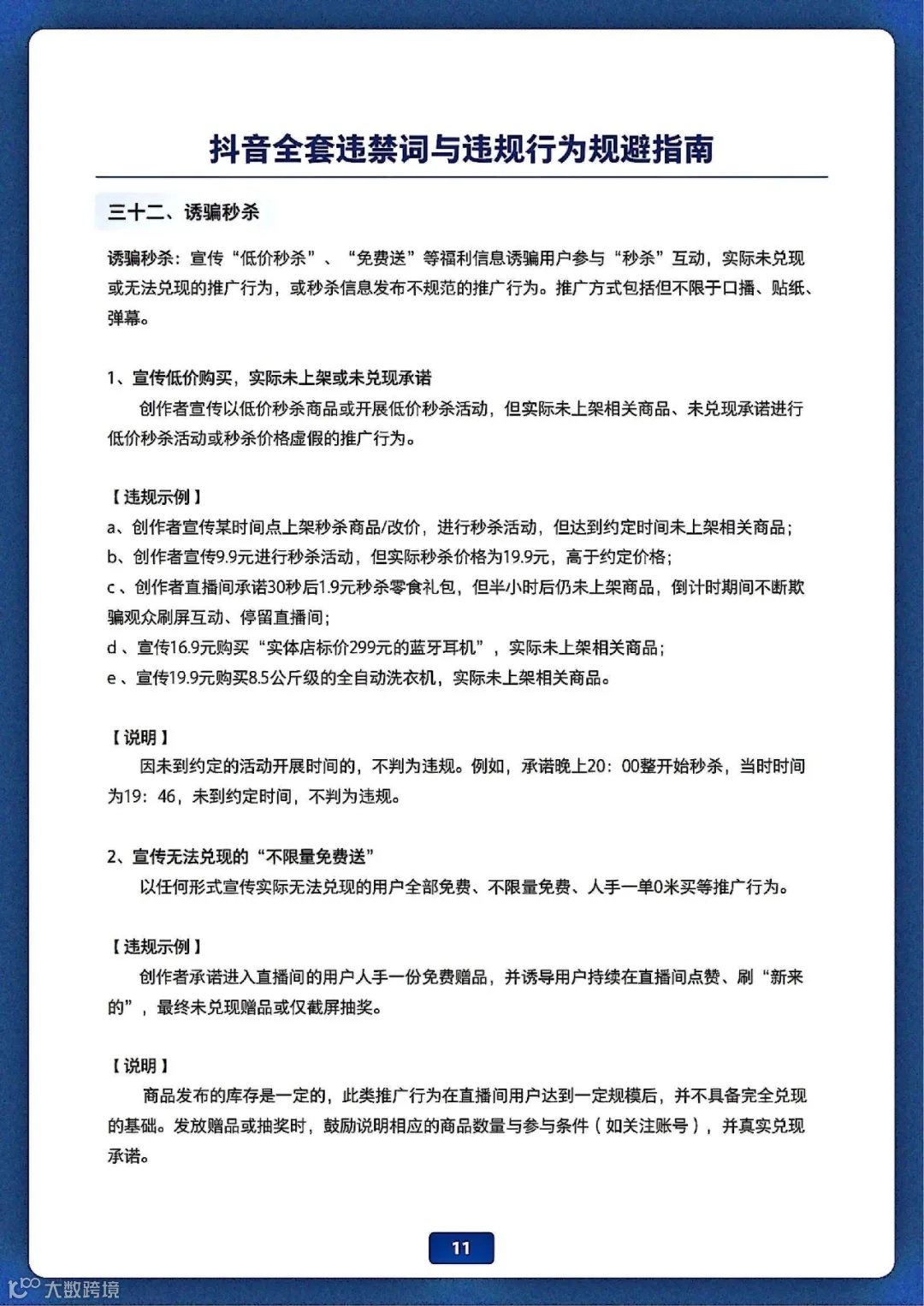
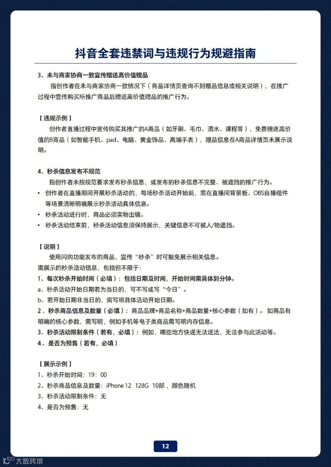
2. 引流违规
如果说广告违禁词是“文字雷区”,那违规引流就是直接破坏平台生态的“流量走私”。
其核心是绕开抖音交易体系引导站外成交,具体表现为三大类:
① 显性导流:视频、文案、评论区直接留手机号、微信、QQ 群等联系方式。
② 隐性诱导:“看我主页”、“私信发链接”、“加群领福利”等暗示性话术。
③ 场景违规:直播间通过“点击小黄车外链接”、“线下门店自提”等引导站外成交。
此类行为将面临锚点解绑、限制挂载权限甚至封号处罚,直接切断流量变现路径。
3. 内容违规
相较于广告违禁词和引流违规,内容违规覆盖范围更广,从画面呈现到价值观传递均有明确规范,一旦触碰往往直接影响账号权重,甚至导致永久封禁。
具体可分为八大维度:
① 政治敏感类:涉及国家领导人、残缺地图、分裂言论等,触碰即永久封号,无申诉余地。
② 低俗危险类:性暗示、暴露着装、自残画面、血腥特效等引人不适内容。
③ 虚假创作类:搬运他人素材、特效伪造产品效果、编造卖惨故事博眼球。
④ 价值观偏差类:拜金主义、贬低拉踩竞品、教授PUA技巧等违背公序良俗内容。
⑤ 侵权盗版类:未经授权使用音乐、影视片段、他人肖像等知识产权,使用平台“版权音乐库”外的歌曲易触发违规。
⑥ 行业违规类:教育类宣称 “保过”(需办学许可证 + 非学历培训资质),金融类诱导投资(需金融牌照),无资质宣传将直接限流。
⑦ 低质重复类:单图配文字、画面与音频无关、重复发布相似内容,此类内容会降低账号整体权重,影响推荐流量。
⑧ 诱导互动类:“不点赞就划走”“关注才能看结局”“转发 3 个群解锁全文” 等道德绑架式表述,易被判定为 “干扰用户体验”。
二、违规自查
了解上述三类高频违规风险后,很多运营者会问:“如何在素材发布前就排查隐患,避免踩坑?”
抖音官方专为创作者和商家推出的“巨量创意-投前检测”,正是解决这一痛点的核心方案。
1. 前期准备
工具支持检测的素材类型覆盖抖音运营全场景,包括:
短视频成片(含口播音频,建议分辨率≥720P)、直播脚本(文字版,需标注口播话术)、商品详情页文案(含标题、规格描述)、落地页链接(需确保链接可正常打开);
小编建议大家提前整理好完整素材,避免因素材不全导致检测遗漏。
2. 操作步骤
创建检测任务
登录巨量创意官网,在顶部导航栏找到“工具中心”,进入“投前检测”模块;
选择“业务类型”、“素材类型”,通过本地上传或粘贴链接导入素材后点击提交。
解读检测结果
生成检测结果后,核心关注两大维度:
① 风险等级:
红色标记为“高危违规”(必须修改,否则发布即触发处罚)。
黄色标记为“中危提醒”(建议优化,降低限流概率)。
绿色标记为“低危建议”(可选择性调整,不影响审核通过)。
② 具体提示:报告中会精准标注违规位置,按照对应提示进行修改即可。
素材优化与复用
检测通过的素材可点击“推送至投放平台”,一键同步到抖音广告后台或商品橱窗,该操作可缩短后续平台审核周期,但最终需以抖音官方实际审核结果为准;
未通过的素材,根据报告中的修改建议调整后,可点击“重新检测”,直至所有高危、中危问题解决。
三、合规运营小建议
实现账号长期合规运营,还需要将“被动避坑”转化为“主动管理”。
这里小编给大家几个小建议:
01.建立“三审制度”
素材发布前,先用巨量创意进行初检;
再对照“广告法违禁词表”人工复核;
最后找非相关岗位同事交叉检查。
通过三重把关降低风险。
02.关注官方动态
违规规则并非一成不变,需定期查阅官方动态更新情况。
通过提前了解官方动态可避免视频因规则更新被限流。
03.违规补救
若不慎收到违规通知,先不要慌。
第一步立即删除违规素材;
第二步在“抖音创作服务平台-违规记录”中查看具体违规原因;
第三步根据原因整改后,若认为存在误判,可在违规记录中点击“申诉”,并附上相关证明。
四、结语
其实“合规”从来不是账号运营的“束缚”,而是保障长期稳定发展的“基石”。
抖音账号的运营非一日之功,只有步步合规、持续优化,才能在抖音生态中实现长期价值。
👇点击下方关注大叔 看最新干货!
小红书:
涨粉 | 违规 | 开店 | 直播 | 算法 | 变现 | 爆文 |
视频号:
算法 | 违禁词 | 限流 | 直播 | 引流 | SOP | 爆单 |
抖音:
起号 | 违禁词 | 算法 | 直播 | 培训 | 爆款 | 选题 |

