大数跨境
0
0

AI智能体在未来产业创新上的前沿应用与发展趋势

AI智能体在未来产业创新上的前沿应用与发展趋势 工信头条
2025-12-18
0


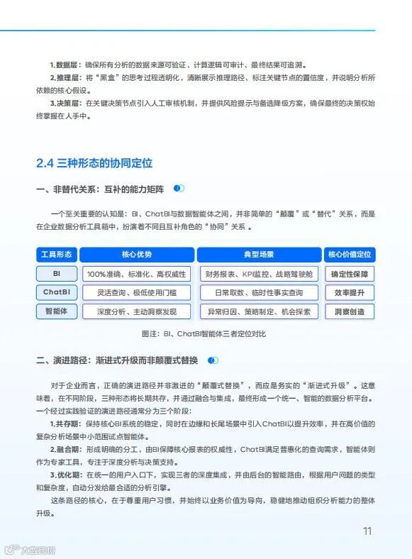
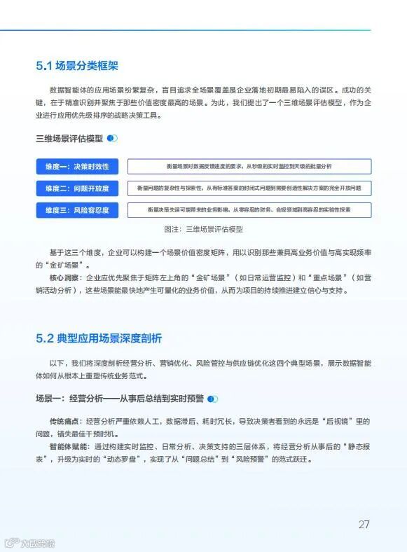
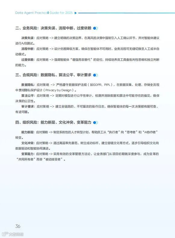
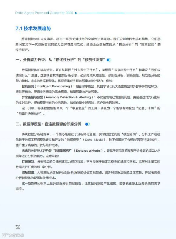
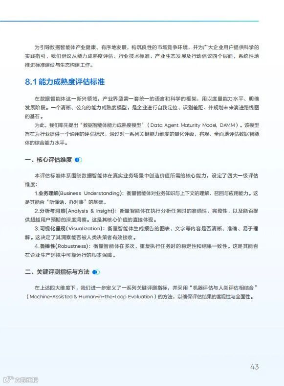
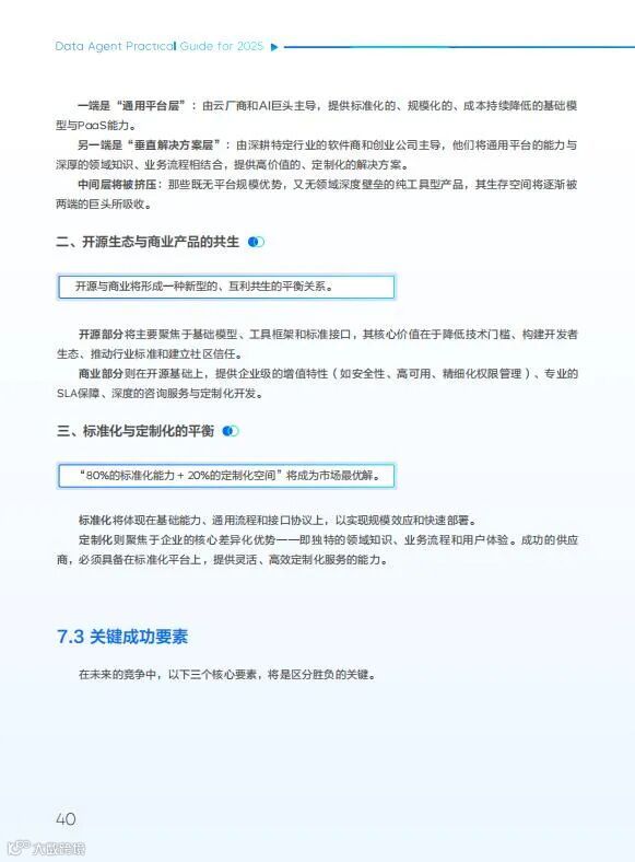
图片
图片
图片
图片
图片
图片
图片
图片
图片
图片
图片
图片
图片
图片
图片
图片
图片
图片
图片
图片
图片
图片
图片
图片
图片
图片
图片
图片
图片
图片
图片
图片
图片
图片
图片
图片
图片
图片
图片
图片
图片
图片
图片
图片
图片
图片
图片
图片
图片
图片
图片
图片
图片
图片
图片
图片




-THE END--


版权声明:本公众号推送的文章,均来自公开及合法渠道,文章版权归原作者所有,仅供读者学习、参考,禁止用于商业用途。除非确实无法确认,所载文章都会注明作者和来源。我们不仅是知识的搬运者,也是价值的传播者,希望通过我们的搬运,能给读者带来知识,给原作者带来价值。部分文章推送时未能与原作者取得联系,若涉及版权问题,烦请原作者联系我们,与您共同协商解决。




【声明】内容源于网络
0
0
工信头条
工信头条为《中国工业和信息化》(中国电子信息产业发展研究院主办)的公众号,一贯秉承“思想才是力量之源”的理念,坚持“探究转型之道,求解变革之理”的宗旨,致力服务于中国制造业,精心打造高端产经智库媒体。
内容 6142
粉丝 0
工信头条 工信头条为《中国工业和信息化》(中国电子信息产业发展研究院主办)的公众号,一贯秉承“思想才是力量之源”的理念,坚持“探究转型之道,求解变革之理”的宗旨,致力服务于中国制造业,精心打造高端产经智库媒体。
总阅读103
粉丝0
内容6.1k