1688平台发货规范及违规处罚
为保障买家权益,1688平台对商家发货行为进行了严格规范,具体要求如下:
发货模式及时效要求
1688平台存在多种发货模式,不同模式下的发货及揽收时效各有规定:
- 现货/定制模式:
- 发货时效:买家支付成功后,商家需在承诺期限内完成发货;
- 揽收时效:上传物流单号后的24小时内,该单号须在物流公司官网显示第一条有效揽件信息。
- 当日发货模式:
- 发货时效:每日16:00前支付的订单需当日完成发货,16:00后支付的订单需次日完成;
- 揽收时效:与现货/定制模式相同,需在上传物流单号后的24小时内显示揽件信息。
违规发货的界定
以下是几种常见违规发货行为及其定义:
- 延迟发货:
- 定义:未在承诺或平台规定的时限内完成发货;
- 违规判定:系统实时监控,每笔超时订单均被记录。
- 缺货/拒绝发货:
- 定义:买家付款后,商家明确告知无法发货或发生其他发货违规;
- 场景包括但不限于以下:
- 商家主动告知缺货;
- 延迟发货后72小时内仍未发货;
- 因自身原因拒绝发货;
- 商品与订单描述不符。
- 虚假发货:
- 定义:上传物流单号后24小时内无揽件信息,或使用异常单号;
- 场景包括但不限于以下:
- 物流单号前30天内已被使用;
- 单号与实际收货地址不符。
- 虚假轨迹:
- 定义:物流轨迹异常或买家未在合理期限内收到商品;
- 场景包括但不限于以下:
- 揽收后48小时内未离开分拨中心(偏远地区除外);
- 任意轨迹节点超过72小时未更新下一信息(偏远地区除外)。
- 欺诈发货:
- 定义:发送空包裹或与承诺商品价值明显不符的物品;
- 场景包括但不限于以下:
- 上传物流单号后买家收到空包裹;
- 收到与商品描述不符的物品。
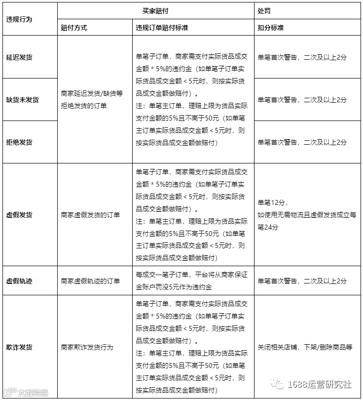
违规发货的处罚措施
对于存在违规发货行为的商家,1688平台将根据违规性质进行相应处罚[注]。


