内容概要
-
多家游戏大厂发布Q1财报;首个未成年游戏退费标准发布 -
经典塔防游戏《植物大战僵尸》登顶小游戏人气榜;国风经营《这城有良田》小游戏翻红 -
腾讯《地下城与勇士:起源》登顶手游下载榜;腾讯六款手游上榜手游收入榜
行业资讯
5月96款游戏版号下发:点点互动、三七、灵犀、柠檬微趣等在列!
5月20日,国家新闻出版署对外公布了5月国产网络游戏审批信息,共计96款游戏获得了版号。此批过审的国产游戏中,96款均为移动游戏,39款申报类别为休闲益智,6款同时拿到了移动与客户端版号。
其中重点游戏包括,点点互动的《冰原星火》、三七互娱的《四季城与多米糯》、灵犀互娱的《神探诡事录》、祖龙娱乐的《踏风行》、雷霆游戏的《搏击双城:重构》、4399的《疯狂普拉斯》《最终坚守》、恺英网络的《百工灵》、点触科技的《玲珑探案录》、柠檬微趣的《梦幻旅行》、星合互娱的《起源:永夜守卫者》、掌游天下的《疯狂高尔夫》、汉家松鼠的《对决!剑之川》、无端科技的《特训精英》、分子互动的《非人哉王牌员工》、谷得的《功夫熊猫:神龙大侠》、吉比特旗下创投基金投资控股的《潮玩国度》等。

与此同时,版署还新增了7款游戏的审批信息变更,变更时间为5月17日。其中网易《火拼萌萌消》变更游戏版本及变更游戏名为《蛋仔滑滑》,或为此前曝光的蛋仔IP三消产品。雷霆游戏《不朽家族》变更游戏版本、心动《火炬之光:无限》增报客户端版本。
腾讯测试两款全新社交产品
Tech星球独家报道,腾讯正在测试两款全新的社交产品,试水新的社交赛道。
一款社交产品「轻团」主要围绕地图展开社交服务。用户开启定位后可以使用「附近的人」以及「附近的频道」功能,结交附近好友和加入附近的兴趣圈子。轻团还支持个性化虚拟身份,用户可以创建一个虚拟人,并为其穿搭各式各样的时装,在地图上进行展示。

腾讯还在测试另一款社交产品「代号 N1」,Tech 星球表示,这款产品更像是一个年轻人版的朋友圈。进入 N1 后,会看到一个「世界」栏目,可以看到近期 N1 用户发的一些动态,包括种草、日常生活、游戏等主题的内容分享,用户可以对这些动态进行点赞和评论。N1 还加入了 MBTI 功能。(Tech星球)

消息称字节跳动放弃出售沐瞳科技 将任命新CEO
5月14日消息, 据外媒报道,字节跳动放弃了出售沐瞳科技公司的计划,并计划为该游戏工作室任命一位新 CEO。
报道称,接手沐瞳科技的新任CEO是完美世界前高管张云帆,他将取代沐瞳科技联合创始人兼CEO袁菁。
公开报道显示,张云帆曾在完美世界公司担任各个职务,包括首席运营官。目前还不清楚袁菁是否会留在沐瞳科技。
对于上述消息,字节跳动方面暂未予以回应。(TechWeb)
尘白禁区禁止未成年游玩
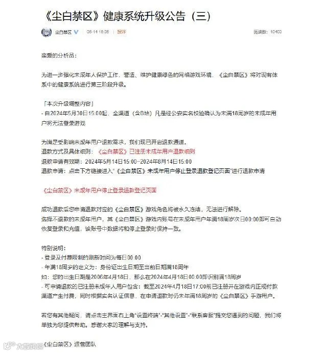
西山居旗下二次元手游《尘白禁区》官方发布《健康系统升级公告(三)》,公告表示自2024年5月30日15:00起,全渠道凡是经公安实名校验确认为未满18周岁的未成年用户将无法登录游戏游戏。未成年用户退款通道现已开启,成功退款后对应游戏角色将被永久冻结,无法进行解除。




5 月 15 日消息,今天上午,字节跳动在 2024 春季火山引擎 Force 原动力大会上正式宣布自家豆包大模型正式开启对外服务。

据介绍,豆包大模型包含豆包通用模型 Pro、豆包通用模型 liti、豆包・角色扮演模型、豆包・语音合成模型、豆包・声音复刻模型、豆包・语音识别模型、豆包・文生图模型、豆包・Function Call 模型。
官方表示,此次大会共分为“AI 增长焕新机、AI 应用新范式、AI 算力强护航”三个篇章。除发布字节跳动自研大模型外,字节跳动还宣布火山引擎大模型服务平台 —— 火山方舟也将迎来重大升级。同时,字节跳动还将详细解读火山引擎模型生态战略,IT之家后续将为大家带来更多详细内容。(IT之家)
网易发布一季度财报,总营收 269 亿元,;520线上发布会公开超10款新游动向
5月23日消息,今日网易发布了2024年第一季度财报。财报显示,网易一季度净收入为人民币269亿元,同比增加7.2%,归属于公司股东的净利润85亿元(Non-GAAP)。游戏相关增值服务营收215亿元,同比增加7.0%。其中在线游戏的净收入约占该分部净收入的95.2%,而来自手游的净收入约占在线游戏净收入的78.6%。

具体到单个游戏方面,《第五人格》在一季度表现优秀,五月日活用户创下新高。此外,《梦幻西游》手游在Q1收入实现新高;《率土之滨》也在上线9年之际,Q1收入创下近三年新高。而在新产品方面,乙女向新游《世界之外》在1月上线登顶iOS下载榜,3月及5月均登上畅销榜第三。而《全明星街球派对》《巅峰极速》进入中国港澳台市场,多次登多地下载榜、畅销榜冠军,同时Q1与暴雪重新携手合作,今年也将把其旗下游戏带回中国市场。
而在关于今年的后续安排中,网易表示除了三季度将发布的《燕云十六声》以外,还将在更多地区上线《逆水寒》手游,而《永劫无间》手游,《七日世界》和《漫威争锋》等作品也将相继问世。此外,在后续的电话会上,针对新产品《射雕》的表现,丁老板直言对其不满,并称已经更换了全新的负责人和团队,但他对游戏的未来依旧充满信心。其表示未来游戏的美术风格,游戏系统都将发生变化,并将冲刺暑期版本。(竞核)
以“与热爱为伍”为主题的2024年网易游戏520线上发布会于20日晚圆满结束。会上,共有40余款产品登上网易游戏520发布会,新品超过十余款。

首个未成年游戏退费标准发布
5月28日消息,今日中国互联网协会发布《未成年人网络游戏服务消费管理要求(征求意见稿)》团体标准。据介绍,该标准是游戏行业首个完整的消费管理规范,可用于未成年人游戏消费退费纠纷解决,也可为相关行政部门、司法机关提供参考。
根据各自过错情况,该标准明确划分了网络游戏服务提供者、监护人等责任方的担责比例。其中包括,若网络游戏服务提供者未接入国家建立的统一的未成年人网络游戏电子身份认证系统,导致未成年人可以不受限制的使用网络游戏服务并充值,网络游戏服务提供者承担 100%责任;
榜单动态
#微信小游戏榜单#



热品观察

| 上线时间:5月19日 | 发行商:腾讯 |
| 免费榜最高排名:1 | 畅销榜最高排名:1 |
5月中下旬,腾讯手中又一重磅网游IP正式落地。作为一代人的网游回忆,横板街机动作游戏的代名词,同时也是腾讯旗下最赚钱的游戏IP之一,《地下城与勇士:起源》的热度与话题度都令这款作品可能取得的成绩拥有无限遐想空间。根据点点数据统计,游戏上线当日便登顶免费榜和畅销榜总榜,并于两周内持续霸榜,截止到发稿日,其在畅销榜的排名仍然高悬首位,可见该作的火爆人气。

作为一款在网游界鼎鼎大名的存在,游戏的玩法和画风自不比多做赘述,玩家对其的标准即能够原汁原味地还原端游的原版体验。这点要求落在腾讯当前的技术实力之下,自是不需要过多的担心。继承自端游的经典像素风格,并在此基础上进行提升。通过增加明暗层次和动画帧数,提升画面表现力,展现出更为细腻和生动的视觉效果。

剧情上,则是并不局限于原作中已知的人物和事件,引入了全新的人物和故事线。同时充分考虑到了新玩家的需求,尽可能地减少对端游背景知识的依赖。与此同时,传奇武打影星李小龙的开服联动以及人气巨星迪丽热巴的代言也更是反映了腾讯自身对于这款作品的重视程度。




| 上线时间:5月21日 | 发行商:库洛游戏 |
| 免费榜最高排名:2 | 畅销榜最高排名:8 |
DNF手游发布两日锋芒正盛,5月21日,库洛游戏旗下备受业界关注,被视为有望冲击《原神》统治地位的二次元开放世界作品《鸣潮》如期而至并于全球同步上线。点点数据显示,产品上线当日未能撼动前者的霸主地位,免费榜屈居第二,且持续维持第二的排名至月底。在畅销榜的表现同样出色,截止到五月底在所属游戏类别的排名也维持在了前十之内。数据表现称得上是DNF之下五月最为出色的新品。

作为库洛旗下第三款自研游戏,同时也是被市场寄予厚望的二次元开放世界赛道的“挑战者”级产品,《鸣潮》上线前期,全球预约量就已突破3200万,并且多数集中在中国大陆、欧美及日韩等T1市场,超过《原神》公测前的2000万,该数据基本意味着其上线初期成功的必然性。就目前成绩而言,《鸣潮》绝对算是今年已上线的二次元新游中无可争议的TOP级产品。

玩法上,开放世界冒险探索与抽卡角色养成与《原神》如出一辙。作为库洛的优势,也是其区别于其他开放世界游戏的核心点——战斗,依然是以轮切玩法为主的“协奏”QTE系统,同时优化了特色的“声骸”系统,整体打击感非常流畅。而画面上,沉郁暗调的美术风格凸显游戏的后启示录废土风格。以上在测试阶段即得到玩家认可的特点都得到了保留。改动最大的剧情上,对比“共鸣测试”时游戏前期为玩家设置的过多负面反馈,正式公测的版本沿用了2月“奏鸣测试”中的剧情设定和世界观,通过网状叙事提高了开始世界的自由感。

游戏宣发上,不去评价日服邮件赔偿事件的伊始,其所对标《原神》的宣传策略也为其带来的巨大的话题热度。开放世界以及丰富的角色设定也为其提供了丰富的高品质CG、角色战斗场景、立绘等推广素材。加之公测拿出上亿元进行宣推的力度,海外市场的投放主打公测节点的资源“倾灌”。商店推荐、直播、社媒活动并行,《鸣潮》的起点不可谓不高。

根据点点数据统计,《鸣潮》5月在国内共拿下超过186万的下载量。预估收入超过491万美元。而海外数据方面,则是下载量超过782万,预估收入超过1710万美元。


| 上线时间:5月14日 | 发行商:畅游时代 |
| 免费榜最高排名:1 | 畅销榜最高排名:12 |
五月中旬,继游族《少年西游记2》上线后,又一款西游记题材,采取国漫画风的手游正式发布,这便是畅游时代旗下《西游:笔绘西行》。根据点点数据统计,该游戏发布当日便登顶中国大陆地区免费榜总榜,其在畅销榜的排名也于DNF手游上线次日达到峰值并于5月底之前维持在前40名之内。





整理及撰文:Leslie Luo


