搜索
首页
大数快讯
大数活动
服务超市
文章专题
出海平台
流量密码
出海蓝图
产业赛道
物流仓储
跨境支付
选品策略
实操手册
报告
跨企查
百科
导航
知识体系
工具箱
更多
找货源
跨境招聘
DeepSeek
首页
>
研究了99个优秀案例,得出了电商营销的精华!
>
0
0
研究了99个优秀案例,得出了电商营销的精华!
人人秀运营社
2020-07-08
0
导读:没有节点日的怎么做营销?有这篇就够了!
下半年开场就是那么大一个瓜
想必大家都吃撑了吧
虽说是场商业利益官司
但实际上双方都大有收获
被全网嘲笑的腾讯大肆渲染自身的蠢萌形象
并称要购买1000瓶女神酱征集骗子线索
成功变身傻白甜收货一波大众好感
老干妈则是继续自己与世无争的“国民女神”形象
更是顺势在淘宝上架1000瓶大客户专属组合装
开启了淘宝直播卖货
大打电商营销组合拳
这一波操作真的是666
瓜虽好吃
可是业绩不会天上来
坐着干吃瓜你买的起
女神酱吗?
充得起腾讯会员吗?
你只会发现自己
不像憨憨鹅有傻白甜
也不如老干妈有气质
在这些没有营销节点的日子里
你一定要自己躁起来才能存活
毛爷爷说的好
那么问题来了
没有营销节点日
究竟怎样才能做一场成功的促销
活动
?
主要促销方式有哪些呢?
大宝研究了99个成功案例
还陆续吃了好多女神酱补脑
才总结了出如下促销方式
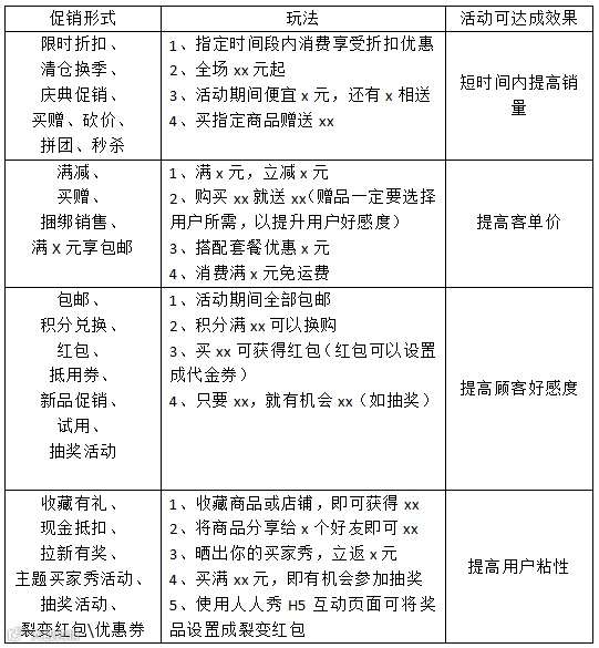
利益驱动的促销玩法
1
放利活动千万种
你最适合的是哪种?
这里大宝整理了一个表格供大家参考
优秀案例:
砍价、拼团活动:
《苏宁苏泊尔电器9.9元限量砍》
拼多多采用着“砍价”的玩法依靠微信生态快速的裂变,成功在
京东
和淘宝两大电商巨头的夹击下发展壮大。摆脱电商平台,在微信小程序中,砍价的威力完全没有被“玩坏”,依然有相当强的传播能力和转化能力。后裂变时代,砍价、拼团等助力活动仍然具有很大的营销价值。
案例剖析:
原价299的电饭煲9.9元限量砍价,巨大的价格差直击消费者的痛点让利消费者”、爽点“喜欢占便宜”和痒点“砍价成就感”,且利用微信社交圈实现了病毒式传播。
如何玩转砍价、拼团等助力活动?
1、冷启动:
社群非常重要。首先是要组建自己的用户群,无论是通过线下组建,还是裂变活动进行组建。在活动中,可以选择先裂变一部分群,作为“种子用户群”。活跃社群成员后,把活动放出,从而获取更多的种子用户。种子用户可以让活动启动的更快。
2、提高留存:
为此,首次活动一定要做好用户体验。更实惠的价格、更快的发货,将为你带来第二次活动的“自然种子用户”。
3、培养用户习惯:
我们可以长期利用H5页面和小程序玩裂变活动,但特别的商品砍价、拼团活动需要进行包装推广,我们应该通过朋友圈+社群进行传播,这需要我们掌握好运营节奏。一般来说,我们可以每周组织一次砍价,掌握好节奏以便培养用户的消费习惯。
情感驱动的促销玩法
2
情感驱动的营销包括节点营销、IP营销、跨界营销等在内的情感营销,以及能够调动消费者兴趣的趣味营销,比如利用游戏H5进行的营销活动。
在这个没有太多营销节点的下半年,情感营销还需自行挖掘,大企业可以进行跨界合作打造联名产品,中小型电商企业则主要从趣味营销上着手。
优秀案例:
H5小游戏:《2020带上家“香”》
案例剖析:
蘭州商城是一家基于微信的社交电商品牌,此次活动结合商品——家“香”礼盒,用户点击屏幕,控制角色运动方向,收集沿途的家“香”礼盒,达到一定积分即可参加抽奖,没人每天有三次机会,每人最多拥有一次中奖机会,参与此活动的用户需前往商城注册。
游戏营销属于隐性营销的一种,借助H5小游戏可以植入自己的产品和
LOGO
,这样不仅可以降低用户对广告的反感度,还可以提高用户的留存率,增加用户看广告的
时间
,具有挑战性的游戏更能大大调动用户参与的积极性。
产品驱动的促销玩法
3
产品驱动的促销有多种玩法,可以用自己的产品驱动、附加产品驱动,也可以用别人的产品驱动,这也就包含了买赠、增值
服务
、捆绑销售、异业联盟。
1、买赠
买赠是顾客购买商品时给予消费者额外的产品来直接提高商品的价值 , 赠品要与产品的功能、特征等相匹配相吻合,要以提升消费者购物的满意度为主。其次,赠品的体验也能促进用户再次购买产品,即起到小样的作用,因此可以用于推广新产品。
2、增值服务
指在原产品的基础上,提供更高层次的内容或体验服务,常见于电器、电子产品行业,主要在于保修。
3、捆绑销售
也叫组合促销,指将两种及以上的产品捆绑起来销售和定价的方式。目前常见方式分为两种,一种是同类产品多个组合(比如护肤品的水乳搭配案例、遥控器和电池套装的组合促销),大家可以根据自己的情况选择适合的促销方式;二是盲盒似的福袋营销,主要用于换季清仓。
4、异业联盟:
单店营销就好比是一个孤岛,资源碎片化在获客效率和能力上都可能呈现乏力。打破岛屿之间割裂的方法是与其他商家结盟,进行报团取暖,可采取互赠优惠券的方法,发放优惠券的方法有红包、抽奖、满赠等多种形式。
拓客成本逐渐攀升,客户流动性小趋于定型,面对这种情况,互赠优惠券可以很好的为店铺引进新顾客。
没节点的日子怎么玩?
登录人人秀官网
各种解决方案优秀案例教你做爆款活动
更有海量模板可供选择
【声明】内容源于网络
0
0
人人秀运营社
听说你需要最新营销案例、热门H5案例解析以及超强运营干货?刚好,我这里都有!
内容
219
粉丝
0
关注
在线咨询
人人秀运营社
听说你需要最新营销案例、热门H5案例解析以及超强运营干货?刚好,我这里都有!
总阅读
0
粉丝
0
内容
219
在线咨询
关注