
第二十一届中国国际科学仪器
及实验室装备展览会
CISILE 2024
2024年5月29-31日
北京·中国国际展览中心(顺义馆)
CISILE2024
CISILE已经成功举办了二十届,已发展成为亚洲知名科学仪器盛会,先后获得“中国十佳品牌会展项目”、“中国诚信展览”等殊荣,并多次入选商务部引导支持展会。2018年,CISILE顺利通过UFI认证,成为国际品牌展会。二十余载,CISILE始终不负初心致力于为科研机构和实验室提供整体解决方案,也成长为推动科学仪器行业创新发展的重要平台。
CISILE “自主创新奖”创办于2006年,是中国科仪展的重要活动之一,意在鼓励和促进我国科学仪器及实验室装备制造业的自主创新,提高科学仪器及实验室装备行业的水平及科技成果转化能力。
中国仪器仪表行业协会和世信国际会展集团联合主办,北京朗普展览有限公司承办的第二十一届中国国际科学仪器及实验室装备展览会(CISILE 2024)将于2024年5月29~31日在中国国家会展中心举行。CISILE 2024“自主创新金奖”的评选活动也重磅开启。
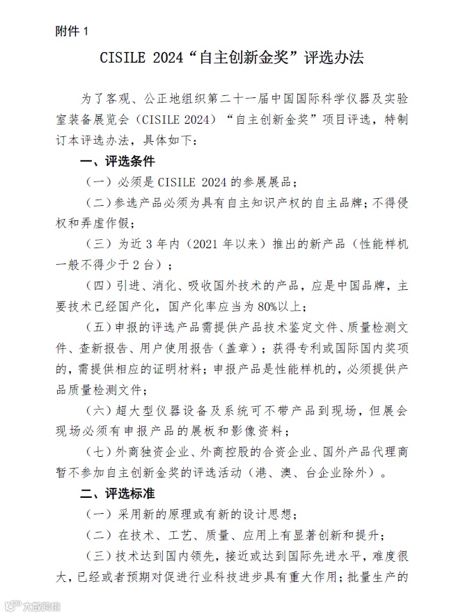
现将举办CISILE 2024“自主创新金奖”评选活动的通知发给各参展单位,请积极参与申报工作。评选活动报名截止2024年3月15日,评选办法及申请表详见附件。
具体通知如下:







同期举办实验室发展大会
扫码关注

END
CISILE2024中国科仪展
扫一扫下方二维码
关注微信公众号

2024年5月29-31日
北京·中国国际展览中心(顺义馆)
不见不散
www.cisile.com.cn

